
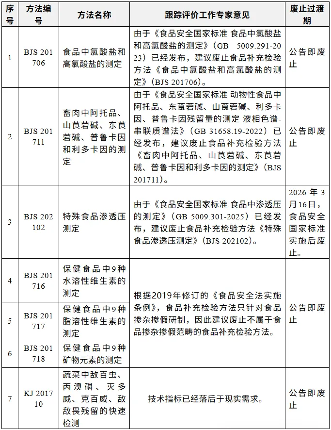
通过开展食品补充检验方法和食品快速检测方法跟踪评价工作,拟废止《食品中氯酸盐和高氯酸盐的测定》(BJS 201706)等6项食品补充检验方法和《蔬菜中敌百虫、丙溴磷、灭多威、克百威、敌敌畏残留的快速检测》(KJ 201710)1项食品快速检测方法(见附件1),现向社会公开征求意见。方法文本可从市场监管总局食品补充检验方法数据库和食品快速检测方法数据库查询。请于2026年1 月31日前将征求意见反馈表(见附件2)反馈至邮箱food@caqit.org.cn,邮件名称以“方法废止意见”命名。
市场监管总局
2025年12月31日
附件 7项拟废止的食品补充检验方法和食品快速检测方法有关情况

来源:国家市场监督管理总局
扫描下方的二维码订阅“CIRS食品合规互动”!实时传递最新食品监管法规动态,获取最热行业资讯,你想知道的最新一手资讯都在这里。

① 凡本网注明"稿件来源:“杭州瑞旭科技集团有限公司"的所有文字、图片和音视频稿件,版权均属杭州瑞旭科技集团有限公司所有,任何媒体、网站或个人未经本网协议授权不得转载、链接、转贴或以其他方式复制发表。已经本网协议授权的媒体、网站,在下载使用时必须注明"稿件来源:杭州瑞旭科技集团有限公司",违者本网将依法追究责任。
② 本网未注明"稿件来源:杭州瑞旭科技集团有限公司 "的文/图等稿件均为转载稿,本网转载出于传递更多信息之目的,并不意味着赞同其观点或证实其内容的真实性。如其他媒体、网站或个人从本网下载使用,必须保留本网注明的"稿件来源",并自负版权等法律责任。如擅自篡改为"稿件来源:杭州瑞旭科技集团有限公司",本网将依法追究责任。如对稿件内容有疑议,请及时与我们联系。
③ 如本网转载稿涉及版权等问题,请作者在两周内速来电或来函与杭州瑞旭科技集团有限公司联系。