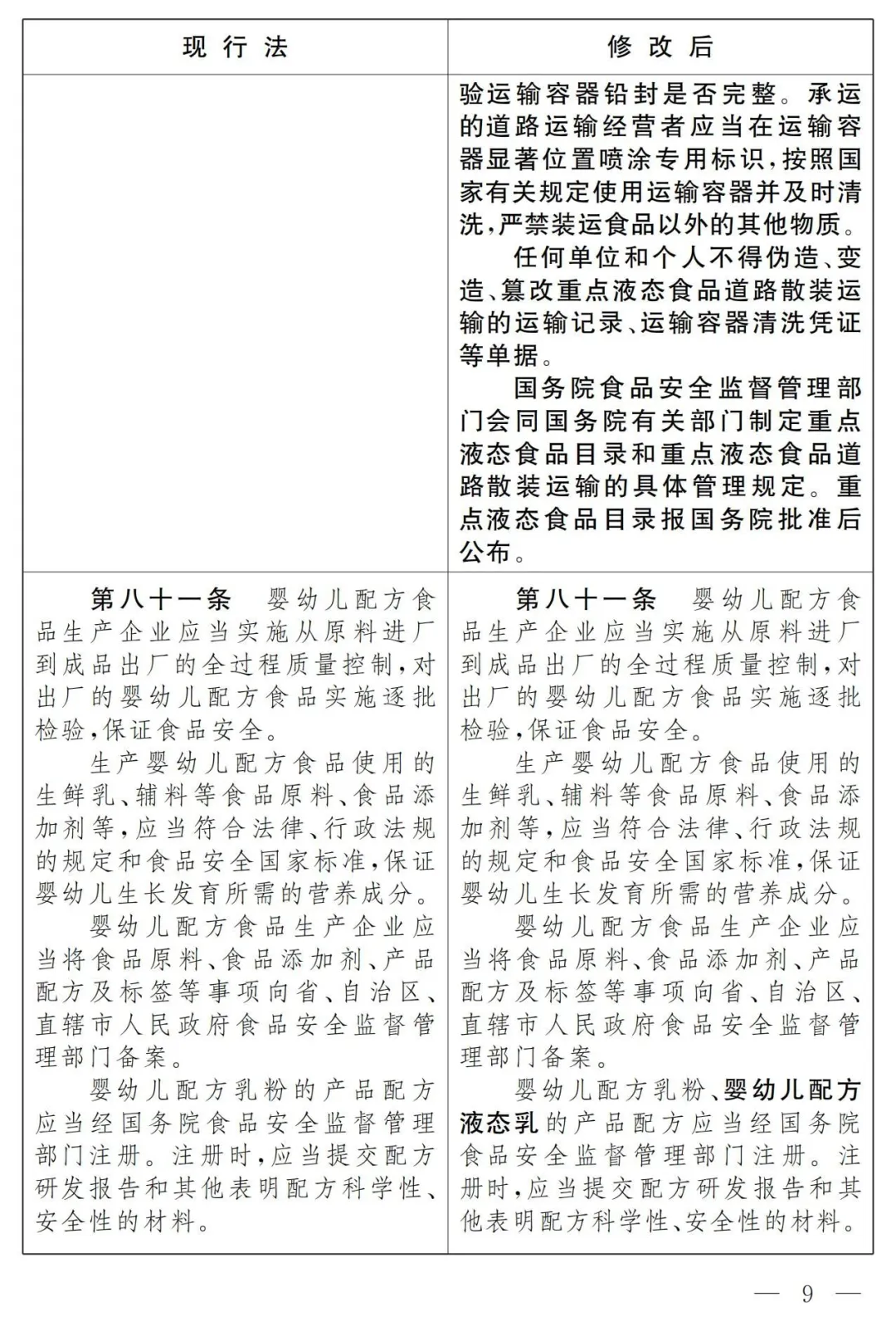
十四届全国人大常委会第十六次会议对《中华人民共和国食品安全法(修正草案)》进行了审议。现将《中华人民共和国食品安全法(修正草案)》公布,社会公众可以直接登录中国人大网(www.npc.gov.cn)或国家法律法规数据库(flk.npc.gov.cn)提出意见,也可以将意见寄送全国人大常委会法制工作委员会(北京市西城区前门西大街1号,邮编:100805。信封上请注明食品安全法修正草案征求意见)。征求意见期限为30日。
附件:食品安全法(修正草案)







文章来源:中国人大网
十四届全国人大常委会第十六次会议对《中华人民共和国食品安全法(修正草案)》进行了审议。现将《中华人民共和国食品安全法(修正草案)》公布,社会公众可以直接登录中国人大网(www.npc.gov.cn)或国家法律法规数据库(flk.npc.gov.cn)提出意见,也可以将意见寄送全国人大常委会法制工作委员会(北京市西城区前门西大街1号,邮编:100805。信封上请注明食品安全法修正草案征求意见)。征求意见期限为30日。
附件:食品安全法(修正草案)







文章来源:中国人大网
扫描下方的二维码订阅“CIRS食品合规互动”!实时传递最新食品监管法规动态,获取最热行业资讯,你想知道的最新一手资讯都在这里。
