
1.制定产品技术要求时,哪些指标需要增订或修订?
答:根据《在产在售“无有效期和无产品技术要求”保健食品集中换证审查要点》等规定,注册人应当在备案或主动公开的执行企业标准基础上,研究制订符合现行规定和国家标准的产品技术要求。制定产品技术要求时,对于不符合现行规定和国家标准的,均应增订或修订相应指标。除此之外,对于其他拟变更指标的,建议完成“双无”换证后,再提出变更注册申请。
2.制定产品技术要求时,涉及增订、修订理化、微生物、功效成分/标志性成分指标的,应如何提交试验报告等材料?
答:根据《在产在售“无有效期和无产品技术要求”保健食品集中换证审查要点》等规定,涉及增订、修订理化、微生物、功效成分/标志性成分指标的,只需提交相应增修订指标的卫生学或稳定性试验报告,无需提交产品技术要求全项目指标的试验报告。对于稳定性重点考察指标,应提供相应指标的稳定性试验报告;非稳定性重点考察指标,应提供相应指标的卫生学试验报告。产品稳定性和非稳定性重点考察指标可参考《保健食品理化及卫生指标检验与评价技术指导原则》(2020年版)的相关规定。
3.产品配方中辅料在哪种情形下需要调整?
答:保健食品的辅料是指生产保健食品时所用的赋形剂及其它附加物料,包括食品、食品添加剂以及药品常用辅料等,其本质是满足产品生产的工艺需要。用于保健食品的辅料应有明确的使用依据,并符合现行规定。由于法规标准更新,需对产品配方中的辅料进行再确认,应当调整辅料的,按照《保健食品注册申请服务指南(2016年版)》“8.变更注册申请材料项目及要求”提供相关材料。除此之外,对于其他拟调整辅料的,建议完成“双无”换证后,再提出变更注册申请。
4.制定保健食品感官要求指标时需注意什么?
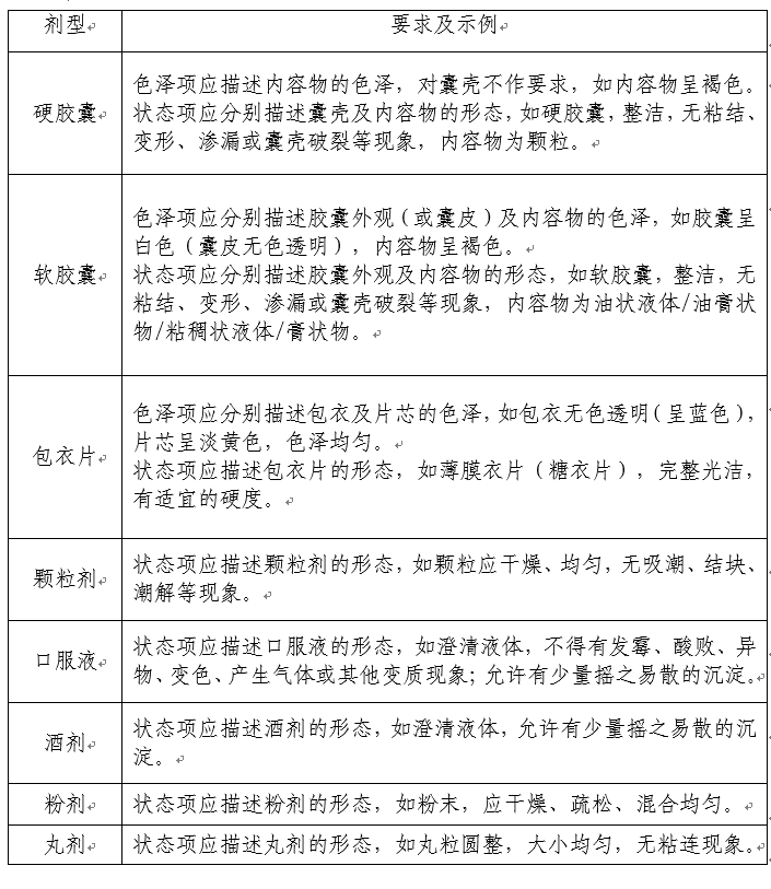
答:感官要求一般应包括产品的外观(色泽、状态等)和内容物的色泽、滋味、气味、状态等项目。其中色泽项应有明确描述,允许对色泽描述规定一定的范围,尽量不要跨色系。一般情况下,由浅至深描述的顺序,如棕黄色至棕褐色。复合颜色的描述则以辅色在前、主色在后,如黄棕色,即以棕色为主、黄色为辅。滋味、气味项应有明确描述。对于状态项,如产品属于药典收载剂型,可参照《中华人民共和国药典》(2025年版)描述其状态,如属于食品形态,可参照相应国家相关标准描述其状态,并应包含对杂质的描述(如无正常视力可见外来异物)。要求及示例如下:

来源:食品审评中心
