Medical Devices
CIRS Group
Chemicals
Cosmetic
Food
Medical Devices
Agrochemicals
CIRS Testing
Carbon Neutrality
Search

Clinical Trial Documentation Preparation

According to the "Regulations on the Supervision and Administration of Medical Devices" (Order No. 739), Class I medical devices are subject to product filing management, and clinical trials are not required, but clinical evaluation data need to be submitted; when Class II and III medical devices are registered , clinical trials should be conducted (except for medical devices in the list of medical devices exempt from clinical trials); medical devices exempt from clinical trials must still provide clinical evaluation data when applying for registration.

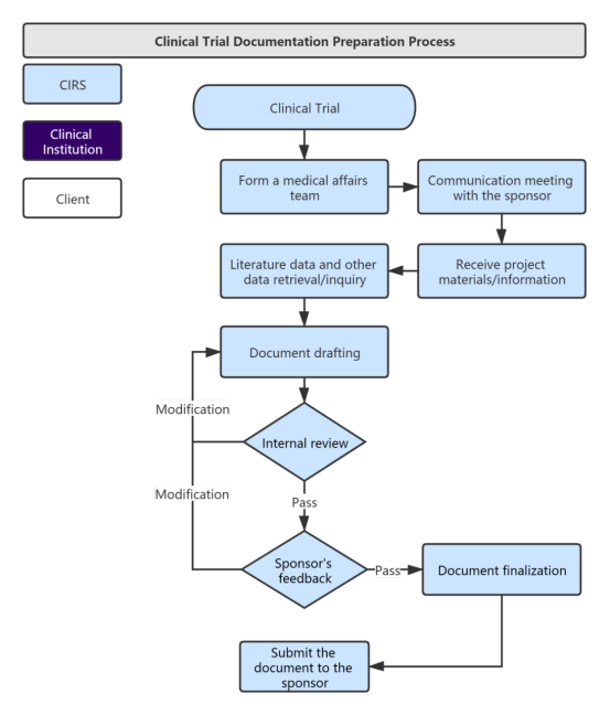
Service Process:

image.png 

Our Services and Time Distribution:

  • Clinical trial protocol                        20 working days

  • Informed consent form                    5 working days

  • Clinical trial summary report           20 working days

  • Clinical evaluation report                 20-120 working days

  • Investigator’s brochure        10 working days

Previous: None