Fertilizers are regulated by the Ministry of Agriculture and Rural Affairs (MARA) and the Secretariat of Fertilizer Registration Review Committee in China. Fertilizers require registration or record-filing before they can be produced, imported or used in China. In this guide, we will give you a step-by-step guide on fertilizer registration in China.
Note: This article is part of Free Guide on Fertilizer Regulation and Registration in China. You may contact service@cirs-group.com to get a free copy.
Step 1: Determination of Registration Type
In China, not all fertilizers require registrations. Fertilizer registration is divided into the following categories depending on whether a registration is required or not.
1) Fertilizers exempted from registration or record-filing
The following products that have been used on farmland for a long time and have national or industry standards are exempt from registration: ammonium sulfate, urea, ammonium nitrate, calcium cyanamide, ammonium phosphate (monoammonium phosphate, diammonium phosphate), nitrophosphate, superphosphate, chlorine Potassium, potassium sulfate, potassium nitrate, ammonium chloride, ammonium bicarbonate, calcium magnesium phosphate fertilizer, potassium dihydrogen phosphate, single micro-elements fertilizer, high-concentration compound fertilizer.
2) Fertilizers that require record-filing with provincial agricultural administrative departments
Formula fertilizers and mixed fertilizers require record-filings with provincial agricultural administrative departments, which are responsible for the registration approval, issuance of registration certificates and announcements of formula fertilizers (excluding foliar fertilizers), refined organic fertilizers, and bed soil acid regulators in their respective administrative regions. They shall, with reference to the Measures on the Management of Fertilizer Registration, formulate specific registration management measures for formula fertilizers (excluding foliar fertilizers), refined organic fertilizers, and bed soil acid regulators, and report them to MARA.
3) Fertilizers that require record-filings with MARA
Water-soluble fertilizers containing macronutrients, water-soluble fertilizers with calcium and magnesium, water-soluble fertilizers with micronutrients, agricultural potassium and magnesium chloride, and agricultural potassium-magnesium sulfate fertilizers require record-filings with MARA.
4) Fertilizers that require registration with MARA
Except for the above-mentioned products that are exempt from registration or products only requiring record-filings, other types of fertilizer products require registration with MARA, including direct approval products (such as water soluble fertilizer containing amino acids, water soluble fertilizer containing humic acid and microbial inoculants) and products that require technical review (such as urea ammonium nitrate solution, potassium nitrate for agriculture, modified ammonium nitrate for agriculture, calcium ammonium nitrate for agriculture, slow-release fertilizer, middle element fertilizer, calcium nitrate for agriculture, magnesium sulfate for agriculture, micro-elements fertilizer, organic water soluble fertilizers, soil amendments, absorbent polymer for agriculture and forestry, fertilizers that contain new ingredients, have new processes, and do not have compulsory industry standards etc.
Step 2: Prepare Samples
The applicant needs to prepare finalized test samples of the products to be registered.
Step 3: Carry Out Fertilizer Registration Tests
The applicant needs to arrange quality test and filed trail for fertilizer. The applicant can arrange fertilizer field trials on their own as required, or they can entrust relevant organizations to carry out the trials for them. Generally speaking, two location field trials are required for registration on one crop.
Step 4: Application for Registration
After the quality test and the field trials have been completed, the applicant shall complete the dossier according to the "Data requirements for fertilizer registration”. Fertilizer producers with independent legal personality through industrial and commercial registration can apply for fertilizer registration. Applicants from foreign countries, Hong Kong, Macao, and Taiwan can apply directly, or set up offices in China or entrust their agents in China to apply.
Domestic producers who apply for fertilizer registration shall submit a registration application to the provincial agricultural and rural departments, and the provincial agricultural and rural departments will assess the production conditions of the enterprise and conduct a preliminary review of the registration documents before submitting the registration application to the MARA. Applicants from foreign countries, Hong Kong, Macau, and Taiwan shall directly submit registration applications to the MARA in Beijing.
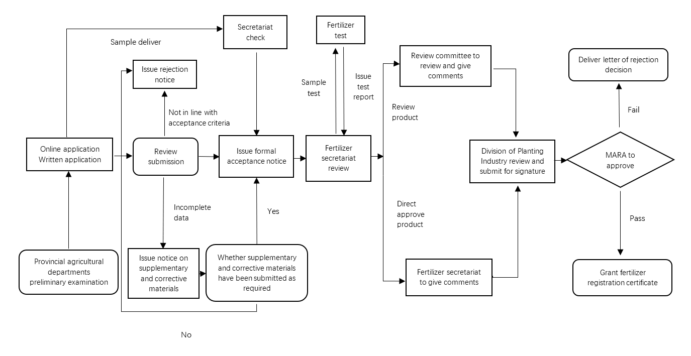
Step 5: Evaluation and Approval
The picture below shows you the diagram of evaluation and approval process, which typically takes about 6 months to 1 year.

Estimated Fees and Timelines
Application type | Estimated Test Fee (one crop) | Estimated Total Time(Year) |
Registration products | 5,000±$ | 1-2Y |
Soil amendments | 20,000±$ | 4-5Y |
If you have any needs or questions, please contact us at service@cirs-group.com.
Related Links
How to Register A Pesticide in China - A Step by Step Guide

