
2020年6月29日,国务院对外发布《化妆品监督管理条例》(国令第727号),并于2021年1月1日起施行。
《化妆品监督管理条例》落地历程
- 《化妆品卫生监督条例》于1989年发布,1990年实施。
- 《化妆品卫生监督条例》(修订)作为2013年、2014年、2015年国务院立法工作计划项目。
- 2014年11月8日,国家食品药品监督管理总局发布的《化妆品监督管理条例(征求意见稿)》(以下简称《条例》)公开征求意见。《条例》不仅在完善了对化妆品原料管理、生产经营、广告宣传方面的规定,还增加了针对新兴的网络销售模式的监管内容。
- 2015年7月20日,公布《化妆品监督管理条例(修订草案送审稿)》(以下简称送审稿),报送国务院。并公开征求意见。送审稿更侧重于事中和事后监管,“简政放权”的思路彰显无遗。
- 2018年期间,国家司法部教科文卫法制司、国家药品监督管理局法制司、国家药品监督管理局药化监管司成立调研组对化妆品生产、经营企业及行业协会进行《化妆品监督管理条例》立法调研。
- 2018年12月18日,中国向 WTO/TBT国家通报咨询中心提交G/TBT/N/CHN/1310号通报。
- 2020年1月3日,国务院总理李克强主持召开国务院第77次常务会议通过《化妆品监督管理条例(草案)》
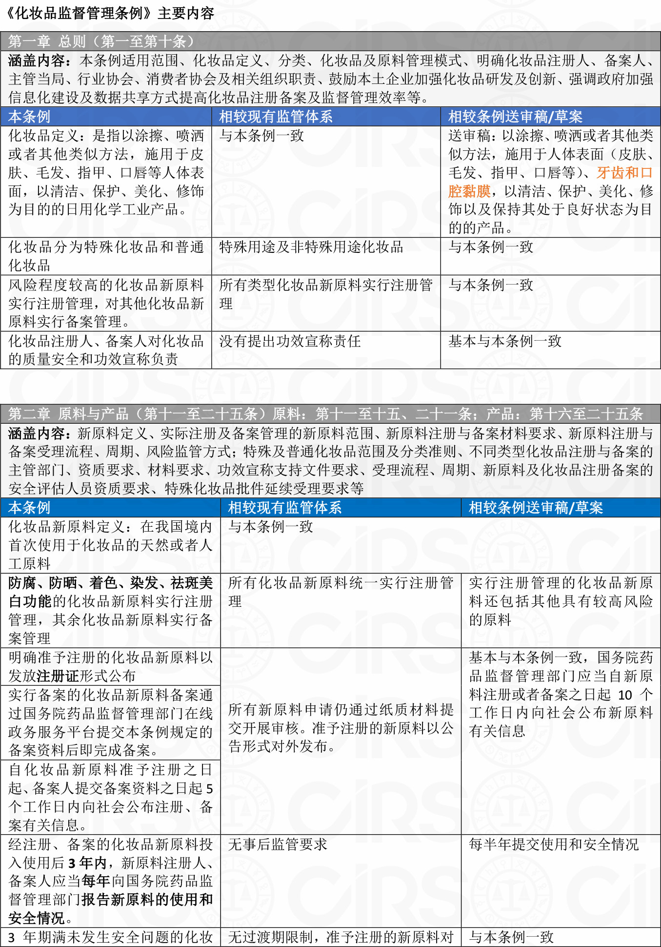
本条例一共有六章八十条。分为总则(十条)、原料与产品(十五条)、生产经营(二十条)、监督管理(十三条)、法律责任(十八条)、附则(四条)。瑞旭集团对本条例涉及的主要内容、较之现有监管体系及以往发布的条例草案版本进行分析。
《化妆品监督管理条例》主要内容







《化妆品监督管理条例》将替代实施了三十年来的《化妆品卫生监督条例》。本条例将是中国化妆品史上最严的监管法规。本条例的实施将代表着了中国化妆品2.0时代的到来。半年的过渡期需要企业进行快速的升级调整来应对新条例以及后续一系列二级法规的要求。本条例主要内容汇总如下:
- 强调化妆品注册人、备案人对化妆品质量安全和功效宣称负责。履行上市前注册备案管理的相关义务,并自行或者委托专业机构开展产品上市前的安全评估。履行上市后不良反应监测、评价及报告、产品风险控制及召回、产品及原料安全性再评估等相关义务,承担注册备案产品质量安全的主体责任。境外化妆品注册人、备案人应当指定我国境内的企业法人办理化妆品注册、备案,协助开展化妆品不良反应监测、实施产品召回。涉及委托生产化妆品的,化妆品注册人、备案人应当委托取得相应化妆品生产许可的企业,并对受委托企业(以下称受托生产企业)的生产活动进行监督。受托生产企业应当对生产活动负责,并接受化妆品注册人、备案人的监督。除了注册人、备案人,同时也指明了供应链环节中进口商的工作职责应当对拟进口的化妆品是否已经注册或者备案以及是否符合本条例和强制性国家标准、技术规范进行审核;审核不合格的,不得进口。进口商应当如实记录进口化妆品的信息,记录保存期限应当符合本条例第三十一条第一款的规定。化妆品注册人、备案人、受托生产企业应当设置质量安全负责人,且具备化妆品质量安全相关专业知识,并有5年以上化妆品生产或者质量安全管理经验。如果未设置质量安全负责人,将面临处以最高10倍货值的罚款及违法单位相关负责人5年内禁止其从事化妆品生产经营活动。
- 相较于现有进口非特殊用途化妆品境内责任人的责任范围包括产品备案、进口、经营与安全。而对于特殊用途化妆品的在华申报责任单位仅对产品注册负责。本条例明确了化妆品注册人、备案人以及境外化妆品注册人、备案人指定的境内企业法人的责任。
- 化妆品新原料根据风险程度实行分类管理。防腐、防晒、着色、染发、祛斑美白功能的新原料实行注册管理,其余新原料按备案管理。增加了化妆品新原料上市后的监管要求,需要每年提交新原料的使用和安全情况,如果未按条例进行提交报告的将最高罚款50万元。3年监管期间通过注册或备案的新原料仍按新原料管理,3年后未发生安全问题的新原料将纳入已使用化妆品原料目录IECIC清单。随着科学的发展,如果化妆品原料的安全性发生变化,经再评估后具有安全风险的原料将被撤消注册或备案并收录到禁用原料清单中。
- 特殊化妆品范围缩小至染发、烫发、祛斑美白、防晒、防脱发的化妆品以及宣称新功效的化妆品。对于后续宣称新功效的化妆品的判定主要依据化妆品分类规则和分类目录。
- 新增化妆品注册、备案人资质要求。并要求首次申请特殊化妆品注册或者首次进行普通化妆品备案时需提供化妆品注册、备案人资质证明文件。证明文件需要满足三方面的要求:1)依法设立的企业或者其他组织;2)有与申请注册、进行备案的产品相适应的质量管理体系;3)有化妆品不良反应监测与评价能力。
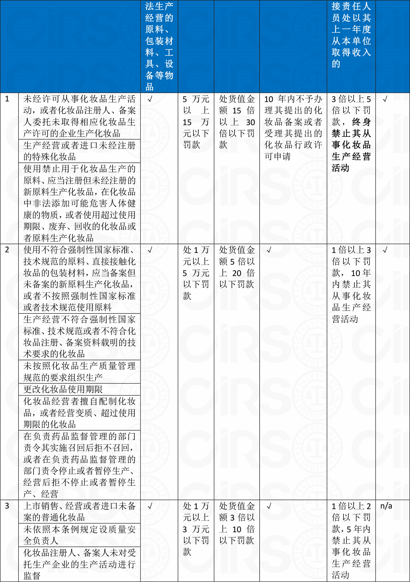
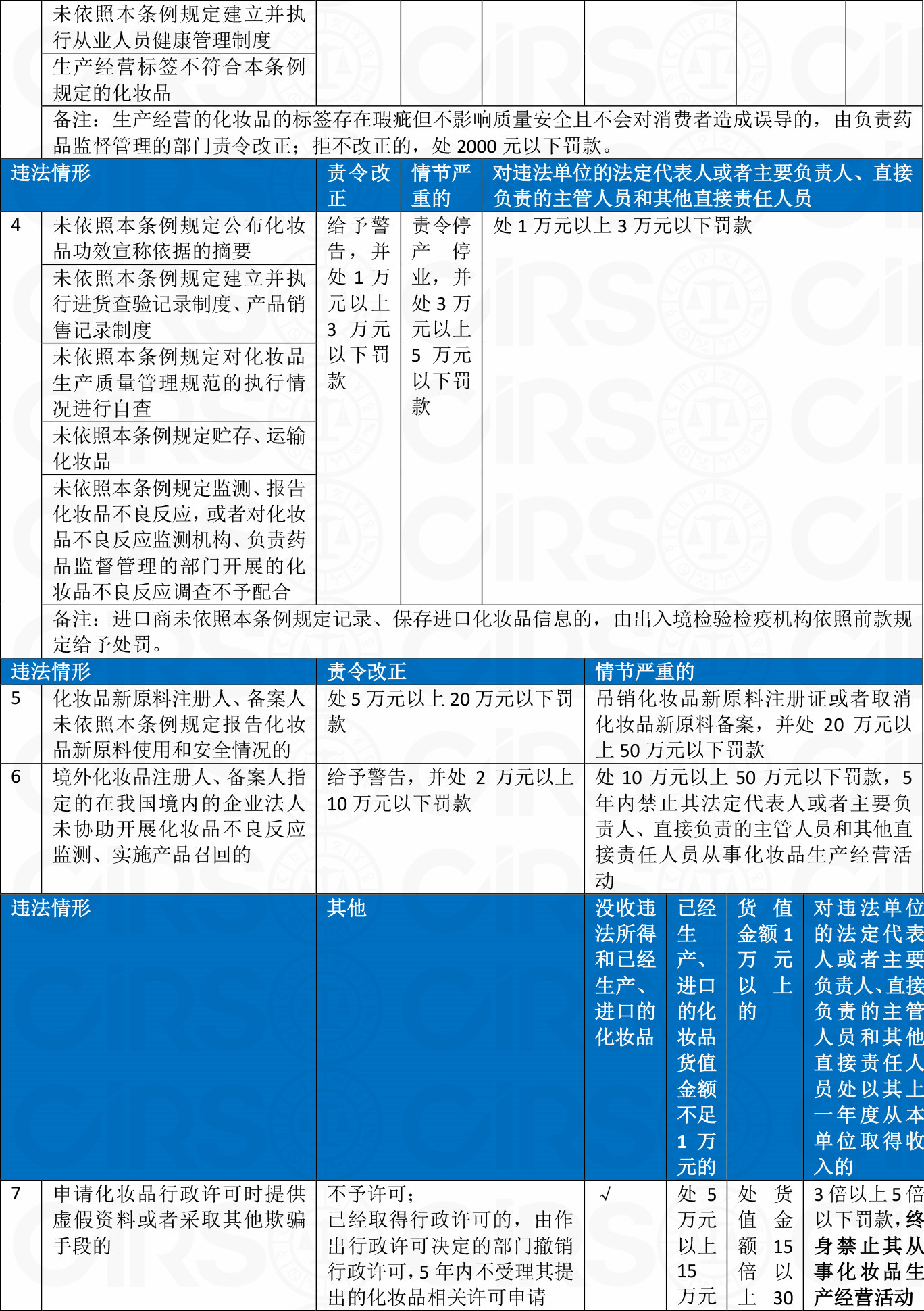
- 相较于之前的条例草案,本条例中对于企业违法行为以及违法单位相关负责人的处罚力度堪称中国化妆品史上最严。不仅增加了违法企业及相关负责人的罚款金额,并可能面临终身禁止从事化妆品生产经营活动的处罚结果。其中包括:
- 无证生产化妆品
- 生产经营或者进口未经注册的特殊化妆品
- 添加禁用成分用于化妆品生产
- 添加化妆品新原料用于化妆品生产
- 添加可能危害人体健康的物质,或者使用超过使用期限、废弃、回收的化妆品或者原料生产化妆品
- 申请化妆品行政许可时提供虚假资料或者采取其他欺骗手段的
- 牙膏虽然没有归入化妆品定义中,但需进行事前备案,进口牙膏产品按照目前的政策要求需通过开展动物实验完成备案后才能进口。提高了牙膏入市门槛。
- 普通美容香皂无需进行事前备案即可进口。这将大大加快这类产品的入市周期。而宣称特殊化妆品功效的香皂仍化妆品进行事前注册方可生产、进口。
- 用于育发、脱毛、美乳、健美、除臭的化妆品在2026年后将不按照化妆品进行管理。未来监管要求有待新法规文件的出台。
相关链接:
为帮助全球化妆品及原料企业能够第一时间了解本条例的内容,瑞旭集团翻译并免费发布《化妆品监督管理条例》法规原文及解读的英、韩、日语版本。
点击图片了解详情!

