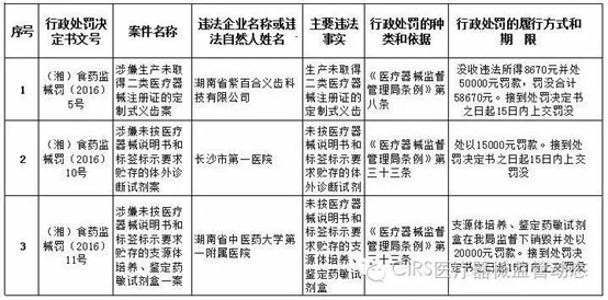
2016年08月02日,湖南省食品药品监督管理局公布了3例医疗器械行政处罚信息。
详细如下:

为了帮助生产企业加强行业自律并结合相关法律法规,加强风险管理,规避违法带来的损失,瑞旭技术(CIRS)根据《医疗器械监督管理条例》、《医疗器械生产监督管理办法》、《医疗器械生产质量管理规范》等法规特总结医疗器械生产企业可能面临的违法类型和相应的处罚措施,以帮助企业更好的合规。
医疗器械生产企业违法处罚汇总
详细如下:

为了帮助生产企业加强行业自律并结合相关法律法规,加强风险管理,规避违法带来的损失,瑞旭技术(CIRS)根据《医疗器械监督管理条例》、《医疗器械生产监督管理办法》、《医疗器械生产质量管理规范》等法规特总结医疗器械生产企业可能面临的违法类型和相应的处罚措施,以帮助企业更好的合规。
医疗器械生产企业违法处罚汇总
| 违法类型 | 处罚措施 |
| 利用虚假资料或其他欺骗手段取得医疗器械注册证/医疗器械生产许可证 | ①撤销许可证; ②处5万~10万罚款; ③5年内不受理相关责任人及企业提出的医疗器械许可申请 |
| 利用虚假资料或其他欺骗手段取得医疗器械备案凭证/医疗器械生产备案凭证 | ①向社会公告备案单位和产品名称; ②情节严重的,直接责任人员5年内不得从事医疗器械生产经营活动 |
| 医疗器械许可证件若伪造、变造、买卖、出租、出借 | ①收缴或吊销相关许可证,没收违法所得; ②罚款: 违法所得不足1万元,处1万~3万元罚款; 违法所得1万元以上,处违法所得3~5倍罚款; ③若构成违反治安管理行为,由公安机关依法予以治安管理处罚 |
| 医疗器械生产备案凭证若伪造、变造、买卖、出租、出借 | ①责令改正; ②处1万元以下罚款 |
| 无生产许可证开展生产活动 | ①没收违法所得、违法生产的医疗器械和用于违法生产的工具、设备、原材料等; ②罚款: 若货值不足1万元,处5万~10万元罚款; 若货值金额1万元以上,处货值金额10~20倍罚款; ③情节严重的,5年内不受理相关责任人及企业提出的医疗器械许可申请; ④对于生产无医疗器械注册证产品的行为,若情节严重,吊销原生产许可证 |
| 无医疗器械注册证开展生产活动 | |
| 超许可证生产范围生产(第二类、第三类医疗器械) | |
| 生产场地未经许可(生产第二类、第三类医疗器械) | |
| 委托生产终止后,受托方继续生产受托产品(第二类、第三类医疗器械) | |
| 生产许可证过期,未依法办理延续,仍继续生产 | |
| 无医疗器械备案凭证/医疗器械生产备案凭证 | ①责令限期改正; ②逾期不改正的,向社会公告未备案单位和产品名称,可以处1万元以下罚款 |
| 生产不符合强制性标准或者不符合经注册或者备案的产品技术要求的产品; | ①责令改正,没收违法生产的医疗器械; ②罚款: 货值金额不足1万元,处2万~5万元罚款; 货值金额1万元以上的,处货值金额5~10倍罚款; ③情节严重的,责令停产停业,直至由原发证部门吊销医疗器械注册证、医疗器械生产许可证等 |
| 未按照经注册或者备案的产品技术要求组织生产,或者未按规定建立质量管理体系并保持有效运行的 | |
| 违规委托生产,或未对受托方的生产行为进行管理 | |
| 生产条件发生变化、不再符合医疗器械质量管理体系要求,未按规定整改、停产、报告 | ①责令改正; ②罚款:1万~3万元罚款; ③情节严重的,责令停产停业,直至由原发证部门吊销医疗器械生产许可证 |
| 医疗器械说明书、标签不符合规定 | |
| 运输、贮存医疗器械不符合说明书和标签要求 | |
| 转让过期、失效、淘汰或者检验不合格的在用医疗器械 | |
| 未按要求提交质量管理体系自查报告; | ①责令改正,给予警告; ②拒不改正的,处5000元~2万元罚款; ③情节严重的,责令停产停业,直至由原发证部门吊销医疗器械生产许可证 |
| 未按规定开展医疗器械不良事件监测,未按照要求报告不良事件,或不配合不良事件监测技术机构、药监部门开展不良事件调查 | |
| 出厂前未进行出厂检验 | ①给予警告,责令限期改正; ②可处3万元以下罚款; ③若情节严重或者造成危害后果,违反《医疗器械监督管理条例》相关规定,依照《医疗器械监督管理条例》的规定处罚 |
| 出厂时未附有合格证明文件 | |
| 生产许可证相关信息变化,但未办理变更登记 | |
| 未办理委托生产备案 | |
| 连续停产一年以上且无同类产品在产,恢复生产前未报告当地药监局并经其核查 | |
| 向监督检查隐瞒情况、提供虚假资料或拒绝提供真实资料 |
