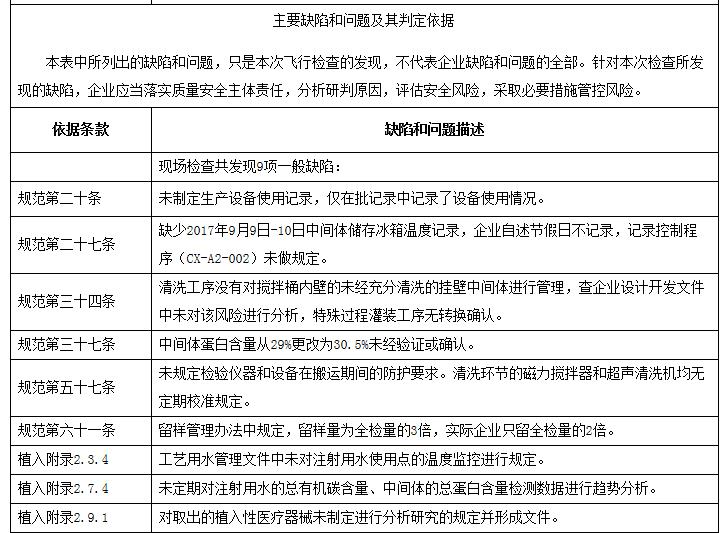
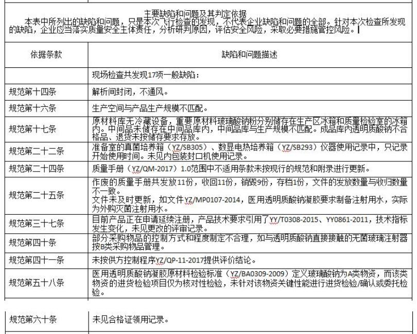
10月20日,沉寂已久的总局飞检终于再次发布了新消息。4家医疗器械生产企业接受了总局飞检,检查结果均为限期整改。
陕西瑞盛生物科技有限公司

柯惠医疗器材制造(上海)有限公司

江苏优创生物医学科技有限公司

河南宇宙人工晶状体研制有限公司


扫描下方的二维码订阅“CIRS医械合规动态”!实时传递最新医疗器械监管法规动态,分享医疗器械注册成功经验及经典案例跟踪医疗器械最新产品安全与法规监管动态,获得最新一手资讯。

① 凡本网注明"稿件来源:“杭州瑞旭科技集团有限公司"的所有文字、图片和音视频稿件,版权均属杭州瑞旭科技集团有限公司所有,任何媒体、网站或个人未经本网协议授权不得转载、链接、转贴或以其他方式复制发表。已经本网协议授权的媒体、网站,在下载使用时必须注明"稿件来源:杭州瑞旭科技集团有限公司",违者本网将依法追究责任。
② 本网未注明"稿件来源:杭州瑞旭科技集团有限公司 "的文/图等稿件均为转载稿,本网转载出于传递更多信息之目的,并不意味着赞同其观点或证实其内容的真实性。如其他媒体、网站或个人从本网下载使用,必须保留本网注明的"稿件来源",并自负版权等法律责任。如擅自篡改为"稿件来源:杭州瑞旭科技集团有限公司",本网将依法追究责任。如对稿件内容有疑议,请及时与我们联系。
③ 如本网转载稿涉及版权等问题,请作者在两周内速来电或来函与杭州瑞旭科技集团有限公司联系。