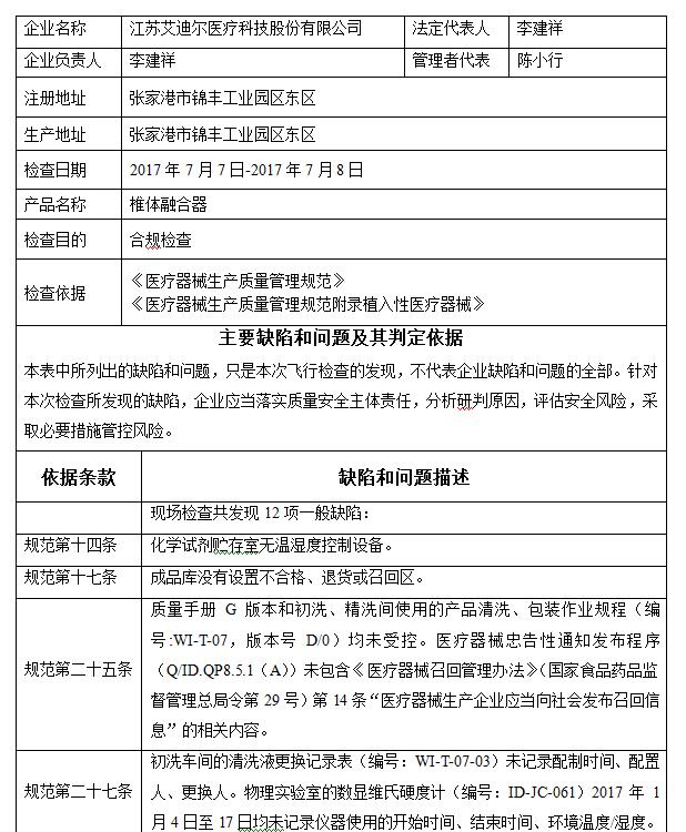
| 企业名称 | 心诺普医疗技术(北京)有限公司 | 法定代表人 | 王索菲亚汉森 | |
| 企业负责人 | 华新 | 管理者代表 | 杨铁成 | |
| 注册地址 | 北京经济技术开发区科创六街100号3幢 | |||
| 生产地址 | 北京经济技术开发区科创六街100号3幢 | |||
| 检查日期 | 2017年7月3日-2017年7月5日 | |||
| 产品名称 | 血管鞘组及附件、心内导引鞘组及附件 | |||
| 检查目的 | 合规检查 | |||
| 检查依据 | 《医疗器械生产质量管理规范》 《医疗器械生产质量管理规范附录无菌医疗器械》 | |||
| 主要缺陷和问题及其判定依据 本表中所列出的缺陷和问题,只是本次飞行检查的发现,不代表企业缺陷和问题的全部。针对本次检查所发现的缺陷,企业应当落实质量安全主体责任,分析研判原因,评估安全风险,采取必要措施管控风险。 | ||||
| 依据条款 | 缺陷和问题描述 | |||
| | 现场检查共发现11项一般缺陷: | |||
| 规范第十七条 | 万级洁净间的内包间和手消毒间内有两个危化品柜,存有大量丙酮、异丙醇、无水乙醇、75%酒精等。 | |||
| 规范第二十条 | 低温等离子表面处理机的操作规程中规定应对设备每月清洁一次,但未见相关清洁记录。 | |||
| 规范第二十三条 | 产品标准规定针尖端突出针体端面距离为15±0.5mm,测量该距离的钢板尺检定证书误差范围为±1mm,钢板尺的精度不能满足使用要求。 | |||
| 规范第二十四条 | 企业未制定菌种传代、使用和保存的管理规定;现场检查时检验室负责人裸手拿取菌种,未采取任何防护措施,也未见菌种的传代、使用和销毁记录。 | |||
| 规范第二十五条 | 部分文件无受控标识或内容不完整。如水制备间内的FB-56017空压机系统操作及保养规程(编号SNP-SOP-02-139)无“受控”标识,该文件共三页,现场只张贴有第一、三页,且第三页与受控文件不一致。 | |||
| 规范第二十七条 | 部分环氧乙烷残留项目的检测图谱在气象色谱仪软件系统中无法查询,且企业不能提供纸质的图谱记录;记录表单前后不一致,有随意涂改现象。如产品退换货实际使用的《产品退(换)货流转单》等与《退换货工作流程》规定不一致;2017年1月11日《产品退(换)货流转单》中质量负责人签署日期有涂改,未按要求签注。 | |||
| 规范四十一条 | 《年度供方综合评价报告》中年度评审与《供方管理制度》规定不一致,文件中未对年度评审价格、物料包装、交货期服务等量化评价作出具体规定。 | |||
| 规范第四十九条 | 特殊工序“扩张管清洗”的工艺验证报告为使用75%酒精冲洗内腔,但作业指导书仅规定了用酒精冲洗,而实际生产过程使用无水乙醇。 | |||
| 规范第五十条 | 查生产任务单M4-01-016/K01,发现产品型号记录在“物料编号”栏内;批生产记录过于简单,不能如实反映产品生产过程,如查批号为SSTNG0117的穿刺针产品生产任务单,发现仅有两名操作工签字,也未记录生产数量,但实际已完成等离子吹风和压弯工序,并进入粘接和装配工序,并由4名操作工共同完成;查批号为SH170425的扩张管和批号为SH170424的护套管的生产记录,均未见清洗工序的相关记录。 | |||
| 规范第七十条 | 《质量手册》中规定了返工适用于中间品的不合格品处理,企业实际对外包装不合格的部分退、换货成品也进行了返工处理。 | |||
| 无菌附录2.2.6 | 初包装材料(吸塑盒)的供方生产环境为ISO8级(十万级),不符合无菌指导原则中2.13.1产品生产环境的洁净度级别(万级)相同的原则。 | |||
| 处理措施 | ||||
| 针对该公司检查中发现的问题,北京市食品药品监督管理局应责成企业限期整改,必要时跟踪复查,评估产品安全风险,对有可能导致安全隐患的,应按照《医疗器械召回管理办法》的规定召回相关产品。企业完成整改后,北京市食品药品监督管理局应将相关情况及时上报总局医疗器械监管司。 | ||||
| 发布日期 | 2017年7月24日 | |||
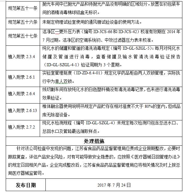
| 企业名称 | 四川阿尔泰医疗器械有限公司 | 法定代表人 | 黄永兵 | |
| 企业负责人 | 王加成 | 管理者代表 | 刘小艳 | |
| 注册地址 | 广汉市金鱼镇凉水井村九社 | |||
| 生产地址 | 广汉市金鱼镇凉水井村九社 | |||
| 检查日期 | 2017年7月5日-2017年7月6日 | |||
| 产品名称 | 脊柱内固定系统 | |||
| 检查目的 | 合规检查 | |||
| 检查依据 | 《医疗器械生产质量管理规范》 《医疗器械生产质量管理规范附录植入性医疗器械》 | |||
| 主要缺陷和问题及其判定依据 本表中所列出的缺陷和问题,只是本次飞行检查的发现,不代表企业缺陷和问题的全部。针对本次检查所发现的缺陷,企业应当落实质量安全主体责任,分析研判原因,评估安全风险,采取必要措施管控风险。 | ||||
| 依据条款 | 缺陷和问题描述 | |||
| | 现场检查共发现17项一般缺陷: | |||
| 规范第十五条 | 厂房缺乏防鼠设施。 | |||
| 规范第十七条 | 原材料、半成品库面积偏小,不能满足规模生产需要。 | |||
| 规范第二十三条 | 企业未对计量器具、计量设备检定/校准结果能否满足使用要求进行评估/确认。 | |||
| 规范第二十五条 | 机加工二车间现场悬挂了多块产品的工序流程图,但未在相关的文件中规定这些文件是否应当受控。 | |||
| 规范第三十二条 | 脊柱内固定产品说明书、标签、包装设计图,成品检验规程等分散在不同的第三层次管理文件、作业文件中,未作为最终生产规范文件进行集中归档,该产品技术文件内容与AET/ QM4.0 3.2.4规定内容不一致;AET/QM质量管理体系,AET/QM7.0产品实现4.3.3设计和开发输出、AET/QP7.3设计和开发控制程序4.8.7、AET/QP7.1(B)生产过程控制(策划)程序4.5.3关于产品最终生产规范界定均不一致;脊柱内固定适用的植入物产品研磨过程、清洗和初包装过程均为特殊过程,但其受控的工艺流程图均未明示任何特殊过程。 | |||
| 规范第三十七条 | 企业取得脊柱内固定产品注册后,拟增加产品微弧阳极氧化、着色阳极氧化;企业对设计和开发变更进行了识别并开展必要的验证和确认并已申请注册变更,但未按照AET/QP7.3设计和开发控制程序有关变更的要求开展必要的评审,也末在变更实施前进行批准即委外进行样品生产。 | |||
| 规范第四十条 | 未按采购控制程序AET/QP7.4规定在采购目录备注栏标注采购物品的控制程度(控制分级)。 | |||
| 规范第四十四条 | TC4原材料台湾供应商提供了英文版批检报告,企业未对检验报告内容进行评估并制定接受准则,以保证该原材料与产品技术要求规定的GB/T13810 TC4钛合金原材料相当。 | |||
| 规范第四十七条 | 非灭菌产品初包装前的清洗验证报告与清洗作业指导书要求不一致,前者比后者多了一道清洗工序。 | |||
| 规范第五十条 | 脊柱内固定系统固定复位螺钉—主钉纵切加工记录,生产批号为170608T,批量为200个。同一设备/同一生产人员不同日期生产的零部件,首件与巡检抽样产品进行了标签识别,其余合格产品未按实际生产日期进行识别,全部混合成一个半成品批。生产记录栏目设计不合理,不利于产品追溯。 | |||
| 规范第五十五条 | 产品的防护控制程序(编号AET/QP7.5.5)防护控制要求对棒材逐根或逐把用软塑布包扎,防止擦伤。原材料库中发现棒材罗列堆放,未采取任何防擦伤的措施。 | |||
| 规范第五十七条 | AET/QP7.6(C)—01光学测量仪(经济型三次元)首次确认报告评估内容与仪器的实际功能不一致。 | |||
| 规范第五十八条 | TC4供应商提供了原材料成分、晶相等第三方检验报告,但企业未对检验机构的第三方检验资质进行确认,也未说明相关检验结论能否作为成品检验的相关分项结果。 | |||
| 规范第五十九条 | 未按成品检验规程要求进行成品表面缺陷的评价并制定内控标准。 | |||
| 规范第六十条 | 成品放行程序中未包括生产中不合格、紧急放行、返工返修处置和产品标签说明书版本审核等内容。 | |||
| 规范第七十七条 | 2016年企业内部审核中发现问题之一“未对生产过程中计算机软件进行确认”,企业整改措施是对数控机床进行计算机软件确认,整改完成时间为2016.9.30。但现场未能提供对数控机床进行计算机软件确认的记录。 | |||
| 植入附录2.3.5 | 工装未按企业文件规定进行养护,也未明确养护人员。 | |||
| 处理措施 | ||||
| 针对该公司检查中发现的问题,四川省食品药品监督管理局应责成企业限期整改,必要时跟踪复查,评估产品安全风险,对有可能导致安全隐患的,应按照《医疗器械召回管理办法》的规定召回相关产品。企业完成整改后,四川省食品药品监督管理局应将相关情况及时上报总局医疗器械监管司。 | ||||
| 发布日期 | 2017年7月24日 | |||






