上海市食品药品监管局提醒相关医疗器械经营企业、医疗机构应该按照法规要求配合博士伦(上海)贸易有限公司做好本次召回工作,主动收集报告该产品使用过程中发生的不良事件。
博士伦(上海)贸易有限公司对人工晶体主动召回
来源 CFDA
作者 CIRS
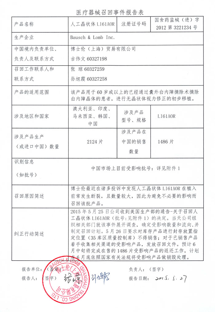
博士伦(上海)贸易有限公司报告:原厂回顾投诉,发现特定型号(LI61AOR)的人工晶体由于使用不良原料而产生植入前断裂现象,由于产生的问题是在植入前,因而对患者不会造成伤害。公司主动召回相关产品。根据缺陷产品的风险,我们将召回级别定为I级 。涉及产品的型号、规格及批次等详细信息见《医疗器械召回事件报告表》。
扫描下方的二维码订阅“CIRS医械合规动态”!实时传递最新医疗器械监管法规动态,分享医疗器械注册成功经验及经典案例跟踪医疗器械最新产品安全与法规监管动态,获得最新一手资讯。

① 凡本网注明"稿件来源:“杭州瑞旭科技集团有限公司"的所有文字、图片和音视频稿件,版权均属杭州瑞旭科技集团有限公司所有,任何媒体、网站或个人未经本网协议授权不得转载、链接、转贴或以其他方式复制发表。已经本网协议授权的媒体、网站,在下载使用时必须注明"稿件来源:杭州瑞旭科技集团有限公司",违者本网将依法追究责任。
② 本网未注明"稿件来源:杭州瑞旭科技集团有限公司 "的文/图等稿件均为转载稿,本网转载出于传递更多信息之目的,并不意味着赞同其观点或证实其内容的真实性。如其他媒体、网站或个人从本网下载使用,必须保留本网注明的"稿件来源",并自负版权等法律责任。如擅自篡改为"稿件来源:杭州瑞旭科技集团有限公司",本网将依法追究责任。如对稿件内容有疑议,请及时与我们联系。
③ 如本网转载稿涉及版权等问题,请作者在两周内速来电或来函与杭州瑞旭科技集团有限公司联系。