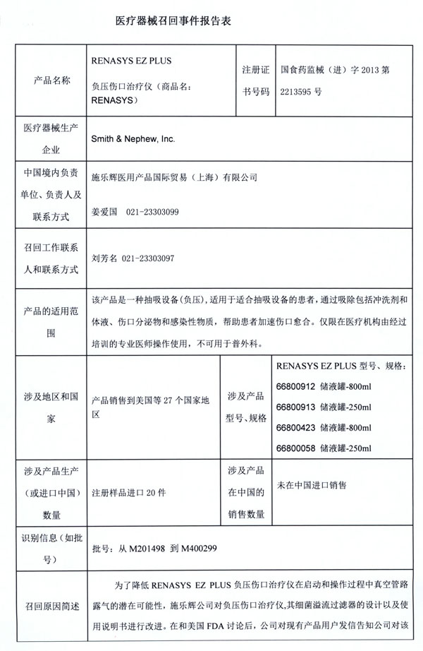
3月25日收到施乐辉医用产品国际贸易(上海)有限公司报告,该公司代理的负压伤口治疗仪(注册号:国食药监械(进)字2013第2213595号)由于在启动和操作过程中真空管路存在漏气的可能性,其生产商美国 Smith&Nephew, Inc.公司对该产品进行主动召回。该公司称本次召回产品未在中国销售。请各省、自治区、直辖市食品药品监督管理局加强对此类产品的监督管理。


3月25日收到施乐辉医用产品国际贸易(上海)有限公司报告,该公司代理的负压伤口治疗仪(注册号:国食药监械(进)字2013第2213595号)由于在启动和操作过程中真空管路存在漏气的可能性,其生产商美国 Smith&Nephew, Inc.公司对该产品进行主动召回。该公司称本次召回产品未在中国销售。请各省、自治区、直辖市食品药品监督管理局加强对此类产品的监督管理。


扫描下方的二维码订阅“CIRS医械合规动态”!实时传递最新医疗器械监管法规动态,分享医疗器械注册成功经验及经典案例跟踪医疗器械最新产品安全与法规监管动态,获得最新一手资讯。
