化妆品的功效性对于消费者来说有着重要的意义,但目前国内化妆品行业仍存在“重宣称轻功效”的现象,即产品描述和宣传与化妆品实际效果不符。《化妆品监督管理条例》指出,化妆品功效宣称应当有充分的科学依据。随着《化妆品分类规则和分类目录》和《化妆品功效宣称评价规范》等系列新规的相继出台,我国化妆品进入功效评价时代。
作为开展化妆品功效评价的重要技术支撑,化妆品检验检测将迎来哪些新变化?本文从化妆品功效检测现状入手,结合新法规提出的要求进行分析,并对化妆品检验检测未来发展作出预判。
检验方法及检验机构现状
相较于全球其他国家和地区,我国化妆品功效评价管理和研究起步较晚,功效检测方法体系也不够全面。在现行法规规范方面,《化妆品安全技术规范》明确了部分功效宣称的国家标准,包括防晒功效检测、祛斑美白功效检测以及防脱发功效检测。行业标准方面,仅有工信部在2011年发布的QB/T4256-2011《化妆品保湿功效评价指南》,但其中注明了“该判定标准不是化妆品保湿功效判定的唯一方法”。此外,近年来有近20个相关团体标准相继建立,可用于各类功效宣称检测,包括控油功效测试方法、影响皮肤表面酸碱度测试方法、抗皱功效测试方法、改善眼角纹功效临床评价方法、祛痘类功效性护肤品临床评价标准、舒敏类功效性护肤品临床评价标准等。
从企业合规的角度来看,化妆品功效宣称试验应当优先选择我国相关强制性国家标准、技术规范、行业标准等规定的方法。如没有这些层面规定的方法时,可以选择国外相关法规或技术标准规定的方法,国内外权威组织、技术机构及其行业协会发布的方法,以及期刊公开发表的方法或企业自行拟定建立的方法等。
根据《化妆品功效宣称评价规范》,具有祛斑美白、防晒和防脱发功效的化妆品,应当由化妆品注册和备案检验机构按照强制性国家标准、技术规范的要求开展人体功效评价试验,并出具报告。随着化妆品安全和功效监管日趋严格,一大批化妆品检验机构开始涌现,且不少化妆品注册和备案检验检测机构都推出了功效评价试验服务,部分企业也着手开始建立或完善内部的功效检测项目,也有企业开始投资建立化妆品功效实验室。
伴随大批第三方功效检测机构建立,很多乱象问题也开始显现。例如在收费方面,相同的试验在不同机构存在2-3倍的价格差异,甚至有机构出具虚假检验检测报告以获利。国家有关监管部门对此作出严格要求,如今年7月8日,国家市场监管总局发布关于《市场监管总局督促电商平台企业核查处理买卖虚假检测报告行为》的公告,要求淘宝、拼多多等平台企业依法履行平台主体责任,对在平台上销售虚假检验检测报告的网店立即进行处置,责成上海市、浙江省等地市场监督管理部门立即依法调查相关检验检测机构,坚决打击出具虚假检验检测报告违法行为,维护检验检测市场秩序。由此可见,监管部门对化妆品检验市场保持着高压监管态势。
法规设新要求及过渡期
2019年9月,国家药监局发布《化妆品注册和备案检验工作规范》,除常规的微生物项目、理化项目、毒理学试验和人体安全性外,首次提到功效评价检验,但该文件中涉及到的功效评价检验项目仅含有防晒化妆品的功效评价检验项目,其他功效宣称则提到根据《化妆品功效评价指导原则》确定检验项目。2021年4月9日,国家药监局正式发布《化妆品功效宣称评价规范》(以下简称《规范》),各类功效宣称检验要求有法可依。
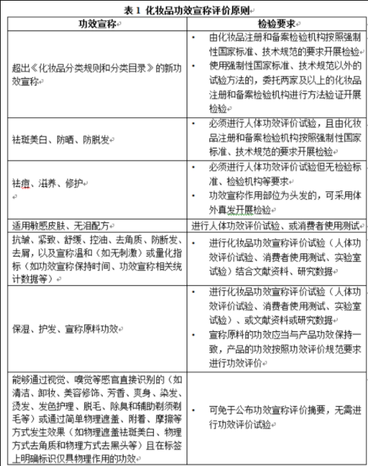
在功效检验要求方面,《规范》提出不同的功效宣称,评价方法要求不同,具体可参见表1。除此之外,企业还应当注意,有些功效宣称有使用人群或使用部位的前提。例如,婴幼儿(0~3周岁,含3周岁)使用的化妆品,功效宣称仅限于清洁、保湿、护发、防晒、舒缓、爽身;儿童(3~12周岁,含12周岁)使用的化妆品,功效宣称仅限于清洁、卸妆、保湿、美容修饰、芳香、护发、防晒、修护、舒缓、爽身;手部和足部使用的产品,不得有除臭功效;眼部、唇部、面部使用的产品,不得有脱毛功效;发用产品不得宣称防晒;口唇用品不得宣称祛斑美白。

表1 化妆品功效宣称评价原则
在等效评价方面,《规范》提出,同一化妆品注册人、备案人申请注册或进行备案的同系列彩妆产品,在满足等效评价的条件和要求时,可以按照等效评价指导原则开展功效宣称评价。如多色号系列彩妆产品(宣称具有祛痘、滋养、修护功效的产品除外),在符合等效评价的条件和要求时,可以共用功效宣称评价试验数据(与多色号防晒化妆品防晒指数检验规则一致)。但也有条件和要求限制,既同一化妆品注册人、备案人多色号系列彩妆产品,配方中除着色剂(含色调调整部分)的种类或含量不同外,基础配方成分种类、含量相同,且其系列名称相同;同一化妆品注册人、备案人多色号系列彩妆产品,可以以抽检形式开展功效宣称评价试验,抽检产品数量应当不低于系列产品总数量的20%,总数不足5个的以5个计。应当优先选择着色剂含量最低的产品开展功效宣称评价试验并出具试验报告。开展等效评价的产品,应当保留等效评价报告和开展功效宣称评价试验的产品试验报告备查,在编制功效宣称依据的摘要时,应当说明共用功效宣称评价试验数据的情况。
在摘要内容方面,《规范》进一步明确化妆品注册备案前,应当在国家药监局指定的专门网站上传产品功效宣称评价摘要,内容包括产品基本信息、功效宣称评价项目及评价机构、评价方法与结果简述、功效宣称评价结论,需阐明产品的功效宣称与评价方法及结果之间的关联性。
过渡期方面,《规范》明确:2022年1月1日起,化妆品注册人、备案人申请特殊化妆品注册或者进行普通化妆品备案的,应当依据《规范》的要求对化妆品的功效宣称进行评价,并在国家药监局指定的专门网站上传产品功效宣称依据的摘要。2021年5月1日前已取得注册或者完成备案的化妆品,化妆品注册人、备案人应当于2023年5月1日前,按照《规范》要求,对化妆品的功效宣称进行评价,并上传产品功效宣称依据的摘要。2021年5月1日~2021年12月31日期间取得注册或者完成备案的化妆品,化妆品注册人、备案人应当于2022年5月1日前,按照《规范》要求,对化妆品的功效宣称进行评价,并上传产品功效宣称依据的摘要。
需求驱动行业向前发展
《化妆品监督管理条例》《化妆品功效宣称评价规范》《化妆品标签管理办法》《儿童化妆品监督管理规定》等一系列法规的出台,表明监管部门对化妆品的功效评价管理越来越严。与此同时,化妆品相关虚假宣称处罚层出不穷,知名品牌也频频被曝出问题,可见化妆品功效宣称仍存乱象亟待整治。在此形势下,化妆品行业已将功效性评价提上日程,但目前我国在化妆品功效性评价方面方法标准依据有限,后续势必在行业驱动下推出更多的检测方法。企业及相关团体组织也将积极建立标准化技术方法,这对完善我国化妆品功效评价体系具有重要意义。
对于企业来说,在增强化妆品功效评价的意识后,必然会加大研发能力,同时在研发过程中也会对功效验证产生需求,进一步拓宽检验机构服务的市场。在法规体系日益完善的情况下,我国化妆品检测机构在质量监督体系建设、检测人员的培养、检测技术等方面的能力也将不断提升。(作者单位:瑞旭集团日化事业部)
相关推荐:
- 化妆品延缓皮肤衰老功效人体评价试验方法
- 一文看懂新规下化妆品功效宣传要求吗?
- 无化学成分添加的化妆品不存在 “纯天然”属违法宣称
- 重点监测重金属、激素、抗生素、防腐剂!涉及儿童化妆品、祛斑等18类产品
- 化妆品监督管理常见问题解答之化妆品命名的准确性及客观性探析
- 化妆品监督管理常见问题解答之化妆品中的植物组分及其名称
我们的服务:
