近年来,全球城市化及工业化进程明显加快,空气污染比较严重,已经成为危害人体健康的重要公共卫生问题。室外空气污染物成分主要包括颗粒物(Particulate matter,PM)、二氧化硫、二氧化氮、臭氧及一氧化碳,其中PM2.5仍是当前我国绝大多数城市的主要空气污染物,严重影响我国空气质量,危害居民机体健康。
PM2.5是固体与液体混合的颗粒,具有粒径小而比表面积大的特征,易附着空气中的有害物质及有毒物质,组成非常复杂,主要包括:NO3-、SO42-、NH4+等水溶性无机离子,无机碳、有机碳、碳酸盐碳等含碳组分,脂肪烃、多环芳烃酮、多环芳烃等有机物成分,锌(Zn)、铅(Pb)、铜(Cu)、锰(Mn)、镍(Ni)等多种重金属元素以及花粉、细菌等生物组分。PM2.5中水溶性组分、金属元素及有机成分等均具有细胞毒性,可以降低细胞活性,促进炎症因子表达,同时引起氧化应激、免疫损伤,还可能致突变。皮肤作为机体最大的器官,是机体与外界环境之间的主要防御屏障,长时间暴露于环境 PM2.5容易受到损害。PM2.5附着在皮肤表面,其中一些脂溶性成分如多环芳烃(PAH)等,容易渗透进入皮肤,损伤皮肤屏障功能。
而芳烃受体(AHR),也称为二恶英受体,是一种配体依赖性转录因子,可被大量外源性和内源性环境因素激活,包括多环芳烃(PAHs)和卤代芳烃(HAHs或二恶英),以及源自L-色氨酸(L-Trp)分解代谢的代谢物。环境化学物如PM2.5,二恶英等可能通过AHR作用于多种信号通路,打破细胞稳态,导致氧化应激和炎症的发生,破坏皮肤屏障功能。
我们以发表在《Redox report : communications in free radical research》杂志上题目为“Lycium Barbarum polysaccharide protects HaCaT cells from PM2.5-induced apoptosis via inhibiting oxidative stress, ER stress and autophagy”的文章中抗污染功效部分进行举例说明:
枸杞多糖(Lycium barbarum,LBP)是从枸杞中提取的天然多糖,具有抗炎、抗细胞凋亡、抗衰老等作用。报道称LBP可通过调节Nrf2信号调节细胞内氧化应激水平,保护HaCaT细胞和人皮肤成纤维细胞(HSF)免受紫外线辐射的损伤。然而,枸杞多糖对PM2.5引起的损伤的保护作用尚不清楚。因此,该研究探讨了枸杞多糖对PM2.5诱导的HaCaT细胞损伤的保护作用及机制。
采用MTT法和LDH法测定细胞活力。结果显示,PM2.5可诱导细胞增殖抑制并导致细胞死亡,而LBP预处理可减轻PM2.5诱导的细胞毒性。此外,通过细胞形态学观察枸杞多糖对HaCaT的保护作用,枸杞多糖可显著改善PM2.5诱导的细胞形态学损伤。

图 1 细胞活力、细胞毒性测定及细胞形态的荧光显微镜分析
PM2.5诱导的HaCaT凋亡是加重细胞毒性、导致细胞损伤的重要因素,采用Annexin V-FITC和PI染色来评价其对细胞凋亡的影响。结果显示,PM2.5诱导的细胞凋亡率较高,LBP显著降低PM2.5诱导的细胞凋亡和细胞死亡。

图 2 细胞凋亡染色分析及阳性细胞统计
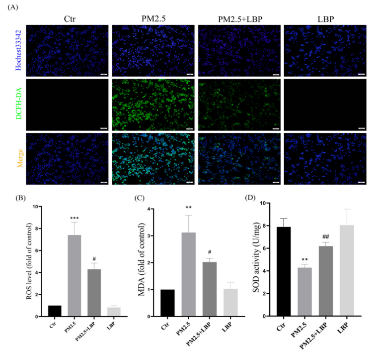
通过细胞内ROS水平、MDA含量和SOD活性评估氧化应激/损伤。采用DCFH-DA和DHE标记细胞内ROS,并在荧光显微镜下观察。结果显示,PM2.5诱导的细胞内ROS和MDA含量显著增加,SOD活性增强。活性氧(ROS)的产生增加是PM2.5对人体有害影响的主要机制之一。环境污染物多环芳烃等刺激AHR激活,从而上调细胞色素P450 1A家族的表达,通过解偶联机制导致ROS产生。ROS通过氧化脂质、蛋白质和核苷酸等重要生物分子损伤角质形成细胞,DNA损伤可通过增加基质金属蛋白酶表达和胶原蛋白降解来诱导衰老。

图 3 细胞内ROS荧光染色、ROS和MDA水平统计及SOD活性分析
PM2.5触发线粒体自噬,激活线粒体相关凋亡信号Bax/Bcl-2,但持续的线粒体自噬可能加重线粒体损伤,诱导细胞凋亡。利用GFP-LC3腺病毒和Mito tracker Red标记HaCaT细胞中的自噬体和线粒体,检测线粒体自噬过程。JC-1法测定线粒体膜电位。由图4可知,在PM2.5处理的细胞中可以明显观察到线粒体及自噬体的黄色点,表明PM2.5诱导了HaCaT细胞的线粒体自噬;PM2.5诱导的细胞内呈现大面积绿色荧光,线粒体膜电位显著降低,而自噬抑制剂3-MA可降低PM2.5诱导的细胞凋亡。


图 4 线粒体自噬过程及JC-1法测定线粒体膜电位
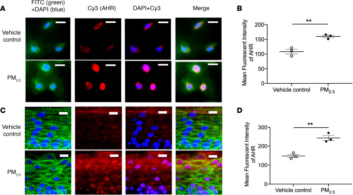
除文章内容以外,还可以通过测定AHR相关基因表达变化等手段进一步分析化妆品的抗污染功效。如图5所示,PM2.5诱导AHR表达,引起AHR核易位,与对照组相比,PM2.5处理的细胞和皮肤AHR染色强度显著增加。这些发现表明PM2.5可诱导角质形成细胞的AHR活化,当AHR响应配体激活从细胞质易位到细胞核时,多靶基因受到转录及表达调控,引起细胞氧化应激及炎症级联反应等损伤效应,从而加速细胞衰老,或引发各种病态反应。

图 5 AHR转位到细胞核的免疫荧光分析
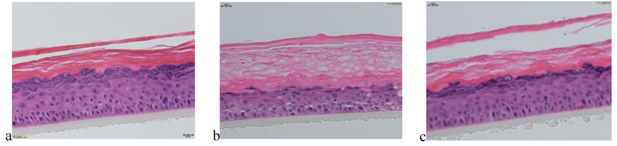
待测活性物与BAP联合作用于EpiKutis® 皮肤模型后,形态学结果见图6。与空白对照组(Control)相比,刺激组(BAP)的角质层增厚、排列疏松、空泡明显且分化不完全;活细胞层(颗粒层、棘层、基底层)活细胞数目减少,基底层细胞空泡明显,排列疏散。

图 6 不同处理条件下表皮模型的形态学变化情况(放大40倍)
(a.空白对照组,b.BAP刺激组,c.待测活性物组)
PM2.5会在许多类型的细胞和组织中引起炎症反应,采用plex方法检测3D人体表皮模型的细胞因子和趋化因子表达谱。如图7所示,当3D人体表皮模型暴露于PM2.5时,CXCL1和IL-8水平显著升高。此外,PM2.5暴露还会导致TBARS含量增加,表明暴露于PM2.5会增强细胞脂质过氧化作用。
中性粒细胞是维持皮肤稳态的重要细胞:中性粒细胞被激活并迁移到伤口部位引起愈合反应。然而,中性粒细胞过度或不受调节的激活可能与炎症加剧有关。中性粒细胞在皮肤中响应趋化因子,特别是IL-8而迁移,因此研究表皮释放的趋化因子对中性粒细胞趋化性的影响。由图7-D可知,与未处理的表皮培养基相比,暴露于PM2.5的人表皮模型的条件培养基显著增强了中性粒细胞趋化性。

图 7 CXCL1和IL-8 mRNA、TBARS水平;中性粒细胞迁移试验
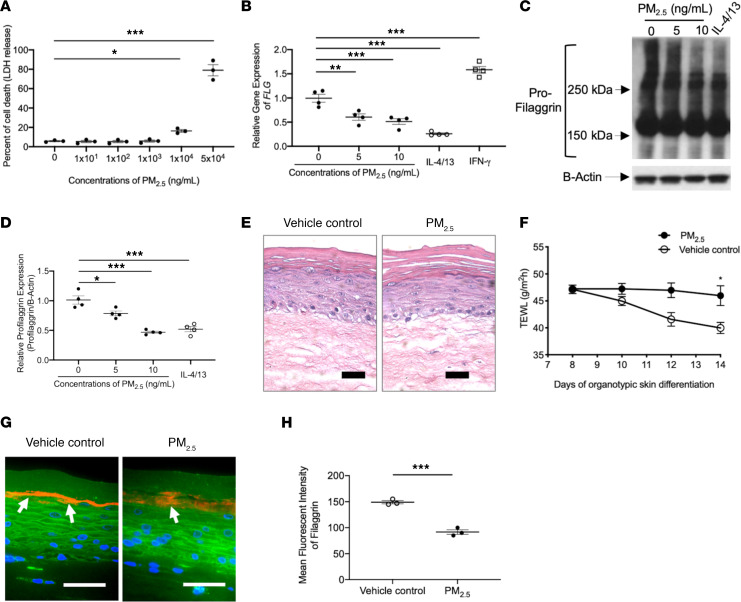
通过体外实验研究PM2.5对丝聚蛋白(FLG)和皮肤屏障功能的影响。该研究采用PM2.5刺激分化的角质形成细胞,并评估FLG的表达。如图8所示,FLG基因表达与单独培养基处理细胞相比显著降低。Th2细胞因子抑制FLG表达, IFN-γ上调FLG表达。Western blotting在蛋白水平上也证实了该结果。此外,PM2.5处理降低了大分子量形式的pro-FLG(>150 kDa)水平,但较小分子量的FLG(<150 kDa)受PM2.5处理影响较小,可能是由于PM2.5处理后pro-FLG没有足够时间进行完全的蛋白水解处理。
进一步评估PM2.5介导的FLG和表皮屏障功能的抑制作用,测定三维皮肤培养物经皮失水(TEWL)和FLG表达。H&E染色结果表明,PM2.5处理的皮肤培养物角质层分化程度低于对照组,而TEWL明显高于对照组。此外,与对照组相比,PM2.5处理的皮肤培养物中FLG染色强度显著降低。在分子水平上,这一过程由PM2.5诱导的TNF-α介导,多环芳烃与芳烃受体结合时激活芳烃受体(AHRs),然后诱导AHR向细胞核易位以调节细胞基因表达,导致经皮失水增加,皮肤FLG含量缺乏,随后引起皮肤屏障功能障碍。

图 8 PM2.5对角质形成细胞和皮肤模型中FLG及皮肤屏障功能的影响

图 9 PM2.5引起皮肤屏障功能障碍机理图
参考文献
1.Zhu S, Li X, Dang B, et al. Lycium Barbarum polysaccharide protects HaCaT cells from PM2.5-induced apoptosis via inhibiting oxidative stress, ER stress and autophagy. Redox Rep. 2022;27(1):32-44.
2.Kono M, Okuda T, Ishihara N, et al. Chemokine expression in human 3-dimensional cultured epidermis exposed to PM2.5 collected by cyclonic separation. Toxicol Res. 2022;39(1):1-13.
3.Fan L ,Wang H ,Ben S , et al.Genetic variant in a BaP-activated super-enhancer increases prostate cancer risk by promoting AhR-mediated FAM227A expression[J].Journal of Biomedical Research,2024,38(02):149-162.
4.Eui B K ,Jihyun K ,Elena G , et al.Particulate matter causes skin barrier dysfunction.[J].JCI insight,2021,6(5):
