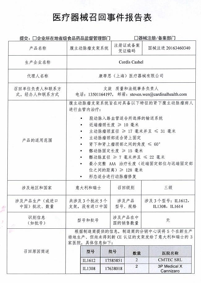
7月28日,总局发布了三个医疗器械产品主动召回的报告,分别是腹主动脉瘤支架系统、X射线计算机体层摄影设备和腹腔镜手术器械。


| 产品名称 | 腹腔镜手术器械 | 注册证或备案凭证编码 | 国食药监械(进)字2014第3220762号 |
| 生产企业名称 | MICROLINE SURGICAL INC | ||
| 代理人名称 | 天津青松华药医药有限公司 | ||
| 召回单位负责人和联系方式,经办人和联系方式 | 王海青 15760719027/ 甄洪国 15760719022 | ||
| 产品的适用范围 | 用于医疗单位外科腹腔镜手术,配合高频发生器使用,进行切割、凝血。 | ||
| 涉及地区和国家 | 全球 | 召回级别 | 三级 |
| 涉及产品生产(或进口中国)批次、数量 | 进口批次70批 进口数量2245个 | 涉及产品 型号、规格 | 3201、3221、3231、3241、3251、3261、3271、3281、3291、3301、3311、3321、3331、3341、3351、3361、3371、3381、3401、3411、3421、3431 |
| 识别信息 (如批号) | 涉及型号的全部批号 | 涉及产品在中国的销售数量 | 849个 |
| 召回原因简述 | ReNew 重复性操作头(抓钳和分离钳)上由黑色热缩材质制作的绝缘层部分,在高温高压灭菌/再灭菌后存在开裂的潜在风险,截至目前,Microline 还没有收到患者受到伤害的反馈,但为了避免潜在风险的发生,生产厂家主动召回。 | ||
| 纠正行动简述(包括召回要求和处理方式等) | 1 向国内客户发出召回通知并回执确认 2 全部召回产品返回生产厂家处理 | ||
