根据《医疗器械生产监督管理办法》的规定,开办第二类、第三类医疗器械生产企业的,应当向所在地省、自治区、直辖市食品药品监督管理部门申请生产许可,第一类医疗器械生产企业办理备案。可吸收医疗器械属于三类产品,在此只介绍生产许可的办理。
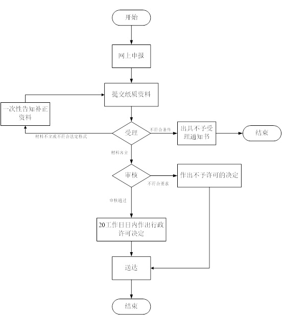
一、办理流程
医疗器械生产企业办理生产许可证流程如下:

二、申请材料(依各地具体情况准备)
(一)《医疗器械生产企业开办申请表》(原件)(包含委托书及被委托人身份证复印件, 以及申请材料真实性的保证声明)。
(二)营业执照复印件;
(三)申请企业持有的所生产医疗器械的注册证及产品技术要求复印件;
(四)法定代表人、企业负责人身份证明复印件;企业负责人任命文件的复印件;
(五)生产、质量和技术部门负责人的身份、学历、职称证明复印件和公做简历(复印件);
(六)拟生产产品范围、品种和相关产品简介。产品简介至少包括对产品的结构组成、原理、预期用途的说明及产品标准生产管理、质量检验岗位从业人员学历、职称一览表;
(七)生产场地的证明文件,有特殊生产环境要求的还应当提交设施、环境的证明文件复印件;一般包含房屋产权证明或租赁协议及出租方房产证明复印件、厂区总平面图、主要生产车间平面图
(八)主要生产设备和检验仪器清单(原件);
(九)质量手册和程序文件(原件);
(十)工艺流程图(原件);
(十一)生产企业自查表(原件)
(十一)其他证明资料。
依据各地药监局的具体规定准备。
三、变更申请
生产信息发生变更的,企业应提出变更申请。
A. 增加生产产品
a) 增加的产品不属于原生产范围
原发证部门按规定进行现场检查,符合要求的变更《医疗器械生产许可证》载明的生产范围,并在医疗器械生产产品登记表中登载产品信息。
b) 增加的产品属于原生产范围
与原许可产品生产工艺和生产条件等要求相似的。原发证部门对申报资料进行审核,符合条件的,在医疗器械生产产品登记表中登载产品信息;
与原许可产品生产工艺和生产条件等要求有实质不同的。原发证部门对申报资料进行审核,并进行现场检查,符合条件的,在医疗器械生产产品登记表中登载产品信息;
B. 生产地址非文字性变更
应当向原发证部门申请医疗器械生产许可变更,并提交申请资料中涉及变更内容的有关资料。原发证部门依规定审核并开展现场核查,于30个工作日内作出准予变更或者不予变更的决定
C. 企业名称、法定代表人、企业负责人、住所变更或者生产地址文字性变更
变更后30日内,企业向原发证部门办理《医疗器械生产许可证》变更登记,并提交相关证明资料。原发证部门应当及时办理变更。对变更资料不齐全或者不符合形式审查规定的企业,原发证部门应当一次性告知需要补正的全部内容。
四、延续申请
《医疗器械生产许可证》的有效期是5年,在有效期届满前6个月,企业应当向原发证部门提出延续申请。对于延续申请,有必要时原发证部门会对企业展开现场检查,并在原证到期前做出是否准予延续的决定。
五、跨省建厂
医疗器械生产企业跨省、自治区、直辖市设立生产场地的,应当单独申请医疗器械生产许可。具体如何操作看参考《图解政策:医疗器械如何跨省建厂》



