
2025年12月25日,为落实《新污染物治理行动方案》有关要求,中国生态环境部联合国家疾控局正式发布了《优先控制化学品名录(第三批)》(2025年第43号公告)。本批名录共列入23种类化学品。其生产和使用主要涉及石化、塑料、橡胶、制药、纺织、染料、涂料、农药、皮革、电镀等行业领域。
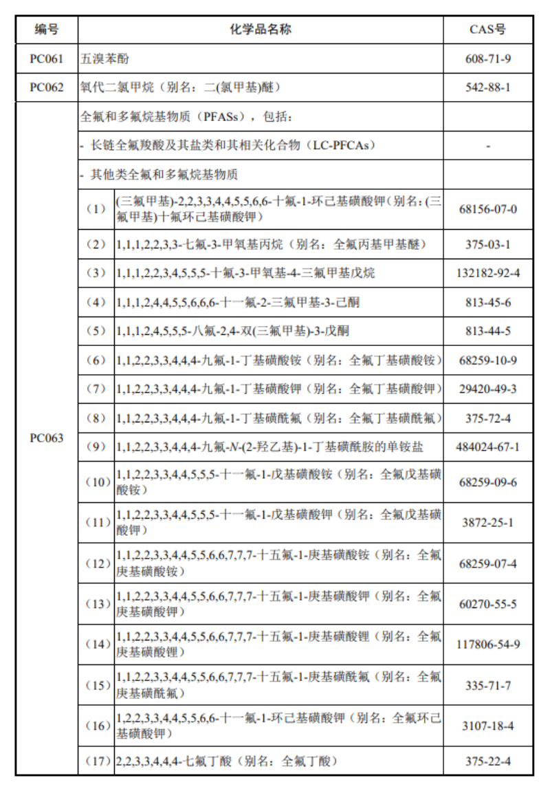
具体名录如下:



《优先控制化学品名录》重点关注具有较大环境和健康危害、在环境中可能长期残留,并对生态环境或人体健康构成不合理风险的化学品。筛选主要依据环境行为特征(持久性、生物累积性)、环境和健康危害属性(水环境毒性、致癌性、致突变性、生殖毒性、内分泌干扰性及特异性靶器官反复接触毒性等)、环境暴露情况(国内生产使用量、用途分布、公众接触频率)等因素。
此前两批优先控制化学品名录合计列入40种类化学品,涵盖多种人类致癌物、持久性有机污染物以及重金属类物质,涉及化工、轻工、塑料、橡胶、制药等领域。
对列入《优先控制化学品名录(第三批)》的物质,应当针对其产生环境与健康风险的主要环节,结合经济技术可行性,采取环境风险管控措施,最大限度降低化学品的生产、使用对人类健康和环境的影响。
对列入名录化学品的具体管理要求
- 环评文件必须明确此类化学品生产或使用的数量、品种、用途,涉及化学反应的,分析主副反应中新污染物的迁移转化情况;将涉及的新污染物纳入评价因子;核算各环节新污染物的产生和排放情况。
- 优先控制化学品及其在原辅料中的成分占比,应按设计值或上一年生产实际值填写。
- 重点单位建设涉及优先控制化学品的生产装置、储罐和管道,或者建设污水处理池、应急池等存在土壤污染风险的设施,应当设计、建设和安装有关防腐蚀、防泄漏设施和泄漏监测装置,防止此类化学品污染土壤和地下水。
- 重点单位拆除涉及此类化学品的生产设施设备、构筑物和污染治理设施的,应事先制定企业拆除活动污染防治方案,并在拆除活动前十五个工作日报所在地县级生态环境、工业和信息化主管部门备案。
涉及优先控制化学品的企业,需立即对照新规开展自查。在项目环评、排污许可申请及日常管理中,建立更精细化的化学物质追踪与报告机制。部分企业还可能需要进行环保设施改造,以满足防泄漏、监测等设施建设要求。随着名录的持续更新和管控趋严,依赖高风险化学品的传统生产工艺将面临竞争力下降的风险,建议企业加大研发投入,寻找和应用更安全、环保的替代品与替代技术,降低合规风险,实现可持续发展。
https://www.mee.gov.cn/xxgk2018/xxgk/xxgk01/202512/t20251230_1139345.html
