工业化学品
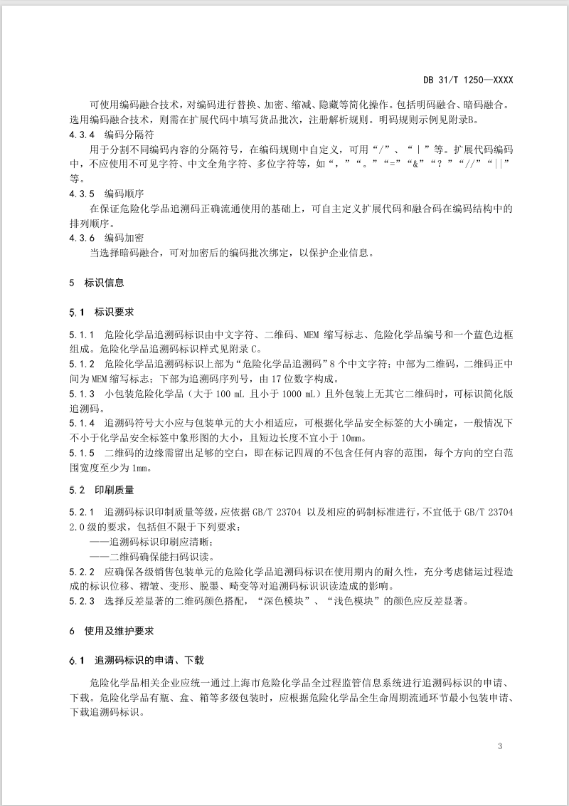
瑞旭集团
工业化学品
日化品
食品
医疗器械
农用化学品
检测认证
可持续发展
Search

上海市危险化学品追溯码地方标准 (DB 31/T 1250)发布并征求意见!

为推进危险化学品一企一品一码政策在上海市的实施,上海市应急管理局于近日发布了修订版的地方标准DB31/T 1250 《危险化学品安全信息化监管技术规范 危险化学品追溯码》并征求意见。该标准预计下半年正式发布,相关企业有修改建议可发至邮箱:lw@ghs.cn

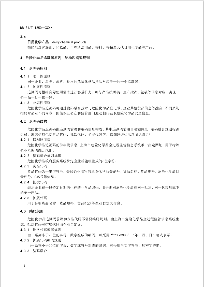
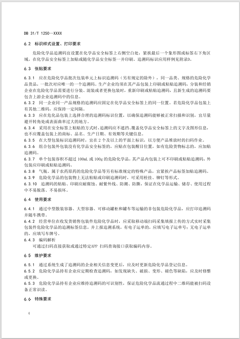
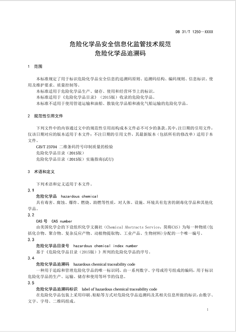
该标准规定了用于标识危险化学品安全信息的追溯码原则、追溯码结构、编码规则、信息标识、使用及维护要求、质量控制等。该标准主要适用于《危险化学品目录》(2015版)收录的危险化学品,并首次明确了仅以出口为目的危险化学品面向消费者的日用化学品不需要印刷或粘贴追溯码。

标准全文如下

上海,危险化学品,追溯码,地方标准,DB 31/T 1250

上海,危险化学品,追溯码,地方标准,DB 31/T 1250

上海,危险化学品,追溯码,地方标准,DB 31/T 1250

上海,危险化学品,追溯码,地方标准,DB 31/T 1250

上海,危险化学品,追溯码,地方标准,DB 31/T 1250

上海,危险化学品,追溯码,地方标准,DB 31/T 1250

上海,危险化学品,追溯码,地方标准,DB 31/T 1250

上海,危险化学品,追溯码,地方标准,DB 31/T 1250

上海,危险化学品,追溯码,地方标准,DB 31/T 1250

上海,危险化学品,追溯码,地方标准,DB 31/T 1250

上海,危险化学品,追溯码,地方标准,DB 31/T 1250

上海,危险化学品,追溯码,地方标准,DB 31/T 1250

瑞旭点评

仅以出口为目的危险化学品和面向消费者的日用化学品不再需要印刷或粘贴追溯码对企业是一大利好。该地方标准的发布实施也将提高上海市危险化学品追溯码的落地与监管。

对于产品数量、规格和批次少的企业,企业在完成危险化学品登记后通过管局免费平台申请危险化学品追溯码并下载张贴即可。但对于产品数量和规格特别多的企业,通过信息化系统自动化生成追溯码并与已有SAP/ERP产品管理系统和打码系统打通是更可行的解决方案。同时对于上海市危险化学品生产企业和仓库,动态出入库系统及数据与管局平台对接是强制要求,企业也需要尽早开始应对。

瑞旭集团(CIRS)可以提供上海市危险化学品追溯码及动态出入系统完整解决方案,已为多家客户提供系统定制和开发服务并拥有对接成功案例。

预约演示电话: 136 1581 3504

扫描下方的二维码订阅“化规通”!聚焦中国, 放眼全球, 关注化学品合规风险,全球REACH、禁限用物质、下游产品应用法规、危化危货、供应链合规和双碳,最新一手资讯。

化规通

① 凡本网注明"稿件来源:“杭州瑞旭科技集团有限公司"的所有文字、图片和音视频稿件,版权均属杭州瑞旭科技集团有限公司所有,任何媒体、网站或个人未经本网协议授权不得转载、链接、转贴或以其他方式复制发表。已经本网协议授权的媒体、网站,在下载使用时必须注明"稿件来源:杭州瑞旭科技集团有限公司",违者本网将依法追究责任。

② 本网未注明"稿件来源:杭州瑞旭科技集团有限公司 "的文/图等稿件均为转载稿,本网转载出于传递更多信息之目的,并不意味着赞同其观点或证实其内容的真实性。如其他媒体、网站或个人从本网下载使用,必须保留本网注明的"稿件来源",并自负版权等法律责任。如擅自篡改为"稿件来源:杭州瑞旭科技集团有限公司",本网将依法追究责任。如对稿件内容有疑议,请及时与我们联系。

③ 如本网转载稿涉及版权等问题,请作者在两周内速来电或来函与杭州瑞旭科技集团有限公司联系。

联系我们
服务热线:4006 721 722
电 话:+86 571 87206555