2025年3月4日,《化学品分类和标签安全规范 第 X 部分:退敏爆炸物》报批稿正式公布,该标准规定了退敏爆炸物的术语和定义、分类标准、判定逻辑和标签本文件,适用于按联合国《全球化学品统一分类和标签制度》对退敏爆炸物进行分类和标签。
该标准由工业和信息化部、国家市场监督管理总局、生态环境部、应急管理部、海关总署等GHS部际联席会制度成员单位制定,建议实施日期为自发布后12个月实施。
官方链接如下:
https://www.miit.gov.cn/gzcy/yjzj/art/2025/art_0f88ccba5f9b465998b21ffd24f244fd.html
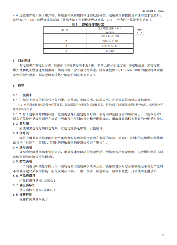
编制背景
在《全球化学品统一分类和标签制度》(简称 GHS,第六修订版,目前已更新至第十修订
版)中将化学品的危险特性分为 29 危险种类( Hazard Class),包括 17 个物理危险种类、10个健康危害种类以及 2 个环境危害种类。在原有的定义了 28 个种类基础上增加了 1 个种类,其中退敏爆炸物则是新增的第 17 项物理危险,不属于任何其他危害类别。由此可见,新版《危险化学品安全管理条例》所涵盖的危险化学品范围发生了巨大变化。
与有关的现行法律、法规和强制性国家标准的关系
属于国家强制性标准 GB30000 系列《化学品分类和标签规范》的一部分,与国家、行业
现行标准和文件的有关条文内容协调一致。
该标准借鉴的GHS版本
该标准与联合国《全球化学品统一分类和标签制度》(Globally Harmonized System of Classification and Labelling of Chemicals, GHS)(第十修订版)中第 1.4 章、2.17 章、附件 1 和附件 3 的技术内容一致。
全文如下:










