
2024年1月22日,生态环境部发布了关于发布《固体废物分类与代码目录》的公告,具体内容如下:
为推动落实《中华人民共和国固体废物污染环境防治法》关于固体废物转移管理、信息公开和工业固体废物管理台账、排污许可、环境统计等要求,提升固体废物管理规范化、精细化、信息化水平,我部制定了《固体废物分类与代码目录》。现予以发布,自发布之日起施行。
具体内容可在生态环境部网站(www.mee.gov.cn)查询。
特此公告。
生态环境部
2024年1月19日
附件内容如下:
固体废物分类与代码目录
- 为贯彻落实《中华人民共和国固体废物污染环境防治 法》有关规定,推进固体废物规范化、精细化、信息化管理,制定 本目录。
- 本目录适用于工业固体废物管理台账制定、工业固体 废物排污许可管理、固体废物跨省转移、固体废物信息公开等工作。 本目录不作为固体废物属性鉴别的依据。 危险废物的分类与代码按照《国家危险废物名录》执行,不属 于危险废物的固体废物分类与代码,按照本目录执行。
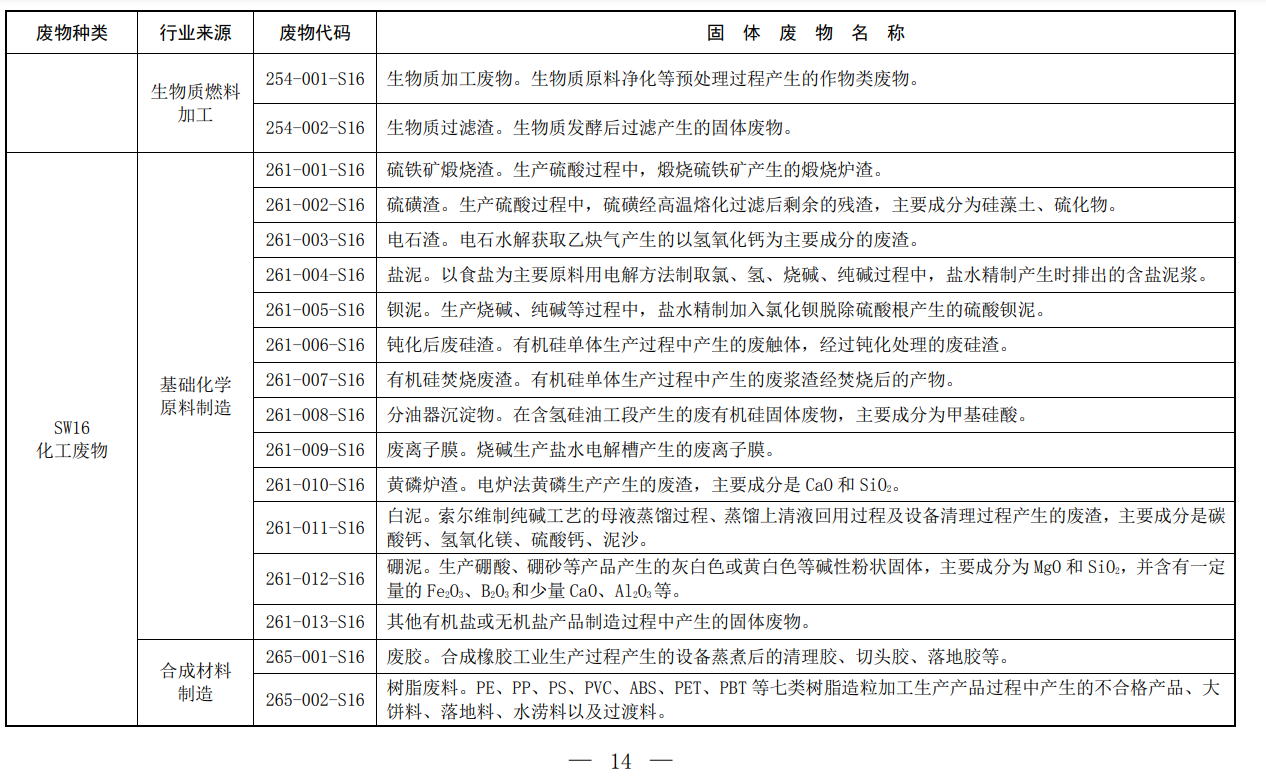
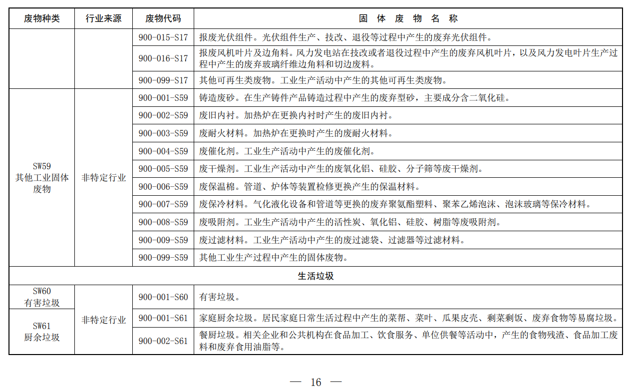
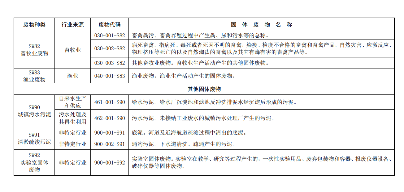
- 本目录的一级分类依据《中华人民共和国固体废物污 染环境防治法》进行划分,包括工业固体废物、生活垃圾、建筑垃 圾、农业固体废物和其他固体废物。
- 本目录的二级分类按照产生源和物质属性进行划分。 产生量较大的,以物质属性分类为主;其他以产生源分类为主。
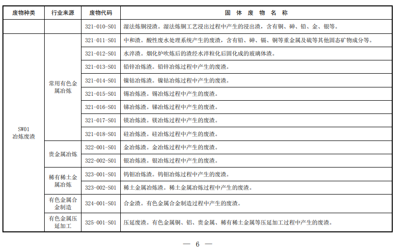
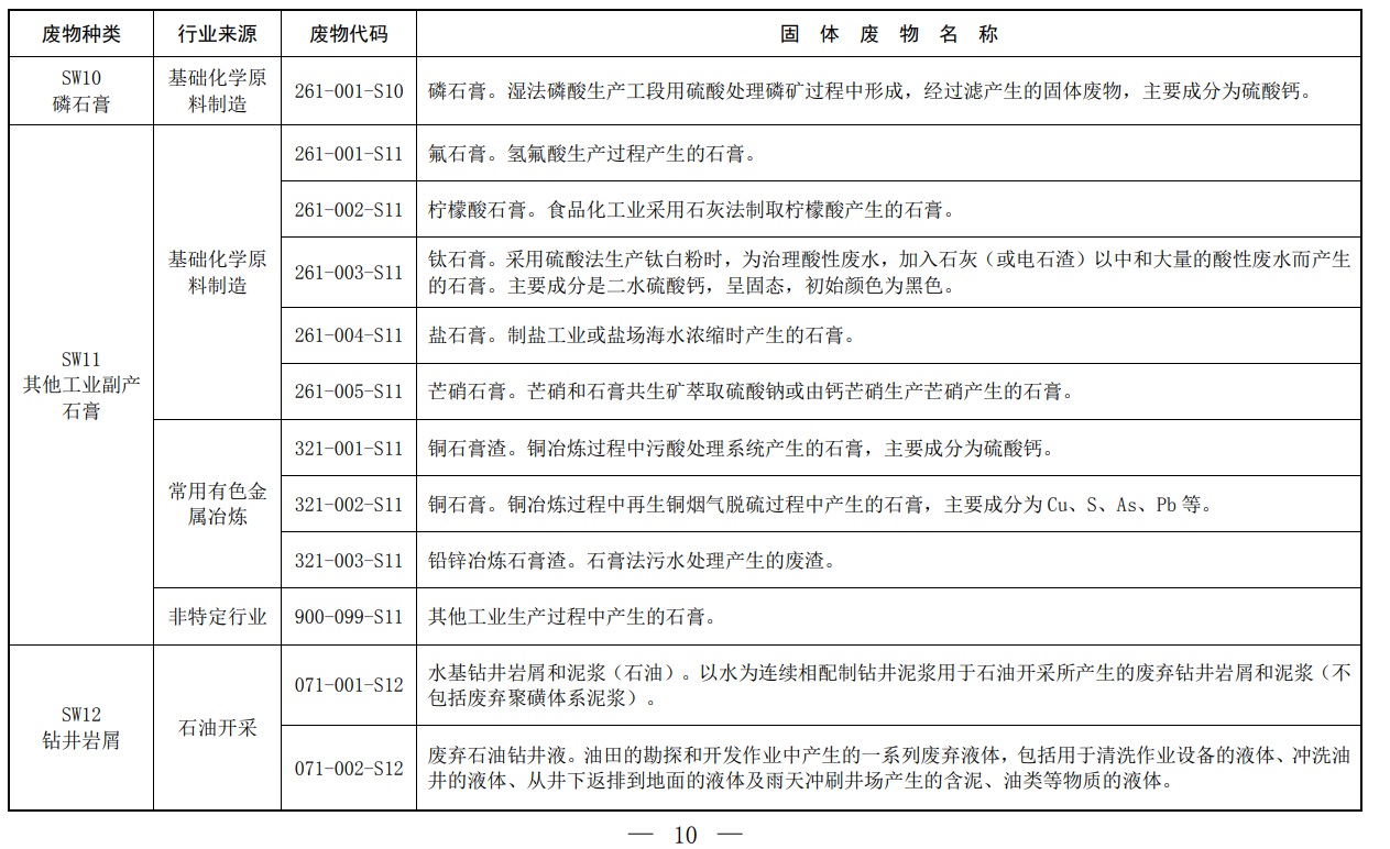
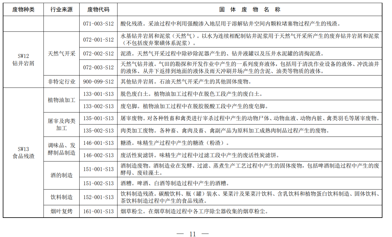
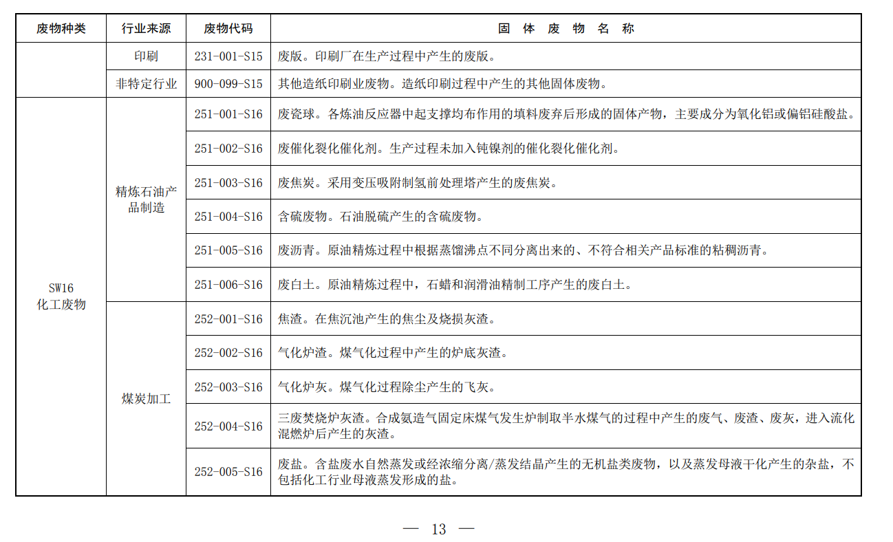
- 本目录的固体废物代码由数字和字母组成,其中第 1-3 位代表固体废物的产生行业;第 4-6 位为固体废物的顺序代码,从 “001”到“099”;第 7-9 位为固体废物二级分类的类别代码,从“S01” 到“S99”,其中“S01-S59(不含 S08)”“S60-S69”“S70-S79”“S80-S89” “S90-S99”分别是工业固体废物、生活垃圾、建筑垃圾、农业固体 — 3 — 废物和其他固体废物的代码字段范围。
- 本目录中有关术语的含义如下: (一)废物种类,是指工业固体废物、生活垃圾、建筑垃圾、 农业固体废物和其他固体废物的二级分类。 (二)行业来源,是指固体废物对应的产生行业,对照《国民 经济行业分类》(GB/T 4754-2017)进行确定。 (三)固体废物名称,包括简称和描述两部分,固体废物简称 按照行业规范或约定俗成的方式进行命名,固体废物描述部分是对 固体废物较为全面的定义,主要从使用原料、生产工艺、产生环节、 物理性状、主要成分及污染特性等方面进行描述。
- 本目录根据实际情况动态调整。
- 本目录自发布之日起施行。
















https://www.mee.gov.cn/xxgk2018/xxgk/xxgk01/202402/t20240201_1065530.html
