2024年12月31日,上海市市场监督管理局发布关于对《危险化学品追溯码技术规范》地方标准公开征求意见的通知,就《危险化学品追溯码技术规范(送审稿)》公开征求意见,意见征集截止期至2025年1月31日。
现公开征求意见截止期已过,根据上海市市场监督管理局官网公布的结果反馈,公开征求意见期间未收到公众意见与建议,具体如下:

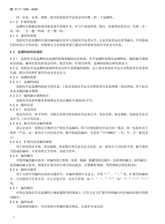
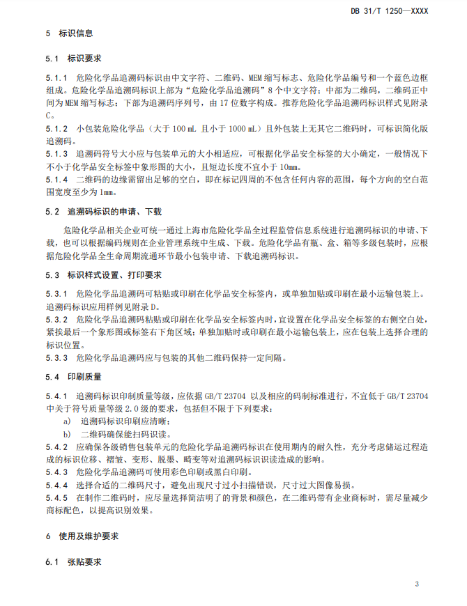
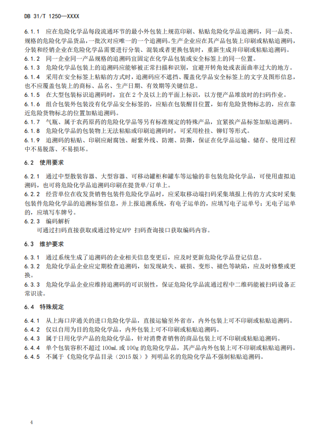
《危险化学品追溯码技术规范(送审稿)》规定了用于标识危险化学品安全信息的追溯码技术方法、标识信息、使用及维护要求等,适用于危险化学品生产、运输、储存、使用和经营环节上的标识。
官方链接:
https://fw.scjgj.sh.gov.cn/shaic/ask!toOnlineFaqDetailPage.action?id=0000009a202412310001
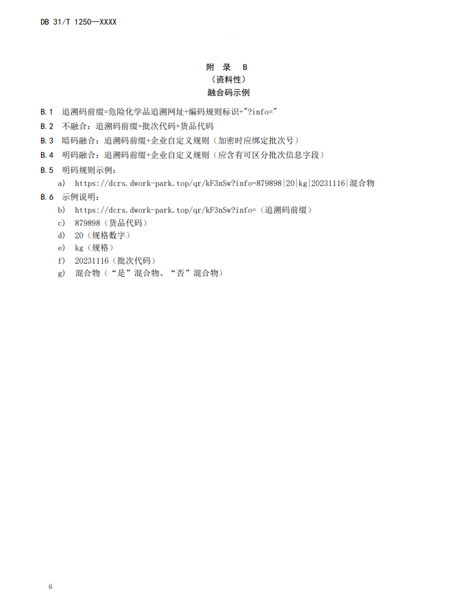
《危险化学品追溯码技术规范(送审稿)》全文如下:












扫描下方的二维码订阅“化规通”!聚焦中国, 放眼全球, 关注化学品合规风险,全球REACH、禁限用物质、下游产品应用法规、危化危货、供应链合规和双碳,最新一手资讯。

① 凡本网注明"稿件来源:“杭州瑞旭科技集团有限公司"的所有文字、图片和音视频稿件,版权均属杭州瑞旭科技集团有限公司所有,任何媒体、网站或个人未经本网协议授权不得转载、链接、转贴或以其他方式复制发表。已经本网协议授权的媒体、网站,在下载使用时必须注明"稿件来源:杭州瑞旭科技集团有限公司",违者本网将依法追究责任。
② 本网未注明"稿件来源:杭州瑞旭科技集团有限公司 "的文/图等稿件均为转载稿,本网转载出于传递更多信息之目的,并不意味着赞同其观点或证实其内容的真实性。如其他媒体、网站或个人从本网下载使用,必须保留本网注明的"稿件来源",并自负版权等法律责任。如擅自篡改为"稿件来源:杭州瑞旭科技集团有限公司",本网将依法追究责任。如对稿件内容有疑议,请及时与我们联系。
③ 如本网转载稿涉及版权等问题,请作者在两周内速来电或来函与杭州瑞旭科技集团有限公司联系。