
2024年11月15日,中国商务部会同工业和信息化部、海关总署、国家密码局发布2024年第51号公告,公布《中华人民共和国两用物项出口管制清单》(以下简称“《清单》”或“《两用物项清单》”),自2024年12月1日起实施。
一、《清单》的历史沿革
自90年代以来,我国陆续根据国际义务和实际需要,颁布两用物项的相关清单,分散在多项出口管制行政法规中,但彼时并未颁布统一的两用物项出口管制清单,而是通过商务部与海关总署联合发布的《两用物项和技术进出口许可证管理目录》(以下简称“《两用物项目录》”)合并多项条例中出口管制物项目录以便于管理。但当目录所列物项和技术及其商品名称和描述与相关法律、行政法规和规章规定不一致时,应以相关法律、行政法规和规章规定为准。
2020年12月1日,《中华人民共和国出口管制法》正式生效,明确规定了中国出口管制应当采用清单管理制度,以加强对涉及我国国家安全、公共利益及国际义务履行的物项出口的管控。2024年12月1日,《中华人民共和国两用物项出口管制条例》将正式实施,条例进一步细化了两用物项出口管制清单的制定、调整程序及相关要求,标志着我国在出口管制领域的法律框架逐步完善。
为进一步实现对两用物项的有效管制并促进贸易的健康发展,2024年11月15日,中国商务部联合相关部门发布了《中华人民共和国两用物项出口管制清单》(商务部公告2024年第51号)。《清单》立足于中国国情并与国际通行规则接轨,为出口经营者申请相关物项出口许可,以及商务部等部门实施行政许可和监督执法提供了重要依据。作为《出口管制法》与《两用物项出口管制条例》的配套文件,清单的正式出台标志着我国在两用物项出口管制领域已建立起现代化、国际化,统一、规范的物项编码管理体系。
在清单发布及施行以前,商务部和海关总署联合发布的《两用物项目录》是中国对两用物项和技术进出口许可证进行管理的主要依据。2005年,《两用物项目录》最初以附件形式附于《两用物项和技术进出口许可证管理办法》中。随后,商务部和海关总署每年度会对《两用物项目录》进行更新调整,并适时发布相关公告对特定物项进行临时管控。在此次《清单》正式生效后,商务部、海关总署等部门发布的零散的出口管制物项公告,例如《关于对磷酸三丁酯实施临时出口管制的公告》(2003年)、《关于对军民两用无人驾驶航空飞行器实施临时出口管制措施的公告》(2015年)等将废止。
《两用物项清单》与《两用物项目录》间并非简单的“更新迭代”和“统一整合”,而是有着完全不同的出台意义和编码体系。《两用物项目录》仅列明相关物项和技术的“商品名称”、“描述”作为管控依据,辅以“海关商品编号”作为参考标准,主要方便出口经营者报关和海关监管。《两用物项清单》立足于国情并借鉴国际通行方式,建立了完全不同于《两用物项目录》的物项编码规则以及准确的技术说明和管制要求,使得出口商可以更精准地确认产品是否属于中国出口管制两用物项,以物项编码贯穿许可证管理体系,形成了对两用物项出口的全面精细化管理。
二、《清单》的出台背景
《两用物项清单》是落实《出口管制法》和即将施行的《两用物项出口管制条例》的基本要求,亦是完善中国出口管制体系重要改革举措。
《两用物项清单》将承接分散在即将废止的核、生物、化学、导弹等多部不同位阶法律文件所附两用物项出口管制清单所管制的物项,并充分借鉴国际成熟经验做法,统一编配出口管制编码,形成完整的清单体系,与《条例》同步实施。
在当前地缘政治局势紧张、国家安全挑战日益严峻的背景下,为确保全球供应链,特别是中国供应链的稳定性,同时兼顾国家安全与经济发展的平衡,制定并正式颁布一套统一的《两用物项清单》,显得尤为重要。此举旨在为各方提供一个明确指引,确保全面、准确地执行中国关于两用物项出口管制的法律法规与政策导向,进而提升两用物项出口管制的治理效能。这不仅有助于更有效地维护国家的安全与核心利益,履行防扩散等国际责任与义务,同时也将为维护全球产业链、供应链的安全、稳定与畅通作出积极贡献。
三、《清单》的核心内容解读
(一)新增“定义”解读
《清单》的“第一部分”中,“清单的规范性说明”对部分长期以来业界一直存有争议的术语进行了定义和澄清。
首先,“技术”是指在产品的研发、生产或使用过程中所需的专门信息和知识,包括通过技术资料或技术支持转移或提供的技术。“技术资料”包括:蓝图、平面图、图表、模型、公式、工程设计和技术规格、手册与规程,及其被写入或记录在诸如磁盘、磁带、只读存储器等器件或其他载体上。“技术支持”包括技术指导、派遣熟练工人、培训、传授知识和技能、咨询服务。同时,《清单》明确对技术的出口管制不适用于公共领域信息、基础科学研究中的技术或普通专利申请所必需的知识,这与国际通行做法相接轨。
其次,“软件”是指载入于有形媒体里的一个或多个“程序”或“微程序”的集合体。同时,《清单》明确,对“软件”转让的管制不适用于以下“软件”:
1、通常用以下方式提供给公众的“软件”:
(1)在没有限制的零售点中销售;
(2)专用于用户自身安装而无需供应商进一步具体支持的;
2、公共领域的。
其中,“公共领域”是指已经公开使用的技术或软件,而对其进一步扩大使用可以不加限制(受版权限制的上述技术或软件被包括在“公共领域”的范围以内)。
同时,《清单》亦对物项的各生产流程和生产阶段划出了明确的边界:“研发”是指“生产”前的各个阶段:设计、设计研究、设计分析、设计概念、原型的装配和试验、小规模试生产计划、设计数据、把设计数据转换成产品的过程、外形设计、总体设计、布置。“生产”是指所有的生产阶段:建造、工艺设计、加工制造、装配(安装)、总成、检验、试验、质量保证。“使用”是指操作、安装(包括现场安装)、维护(检查)、维修、检修等活动。通过明确“研发”、“生产”、“使用”等术语的定义,为受管制物项的生产流程和生产阶段范围确立了清晰且分明的界限。
(二)编码规则
《清单》的编码体系在借鉴国际通行做法的基础上,充分结合了中国的实际情况,进行了针对性的调整和优化。
具体而言,在编码规则的构建上,《两用物项清单》实现了对现有所有受管制两用物项的系统性整合,划分了10大类核心行业领域,每个大类再进一步细化为五种具体的物项类型。这种分类体系采用了“阿拉伯数字+英文字母”的编码模式,具体由“1位阿拉伯数字(代表行业领域)+1位大写英文字母(代表物项类型)+3位阿拉伯数字(其中第3位代表管控原因,第4、5位共同用于物项排序)”,共五个关键要素组成。
《两用物项目录》侧重于根据具体的物项或技术特性来界定行业范畴,其重心落在诸如核武器、生物武器及导弹技术等高风险、特定性的物项与技术之上。而《清单》则摒弃了原有的狭窄框架,转而采用了一种更为宽泛且与国际接轨的行业分类标准,在扩大清单涵盖范围的同时,细化了具体的行业领域,能够更好地适应多元化的出口管制需求。

与美国、欧盟以及瓦森纳体系的编码规则相比,《清单》在分类与管控上展现出了兼容性和创新性。借鉴国际通行做法,《清单》依据行业领域、物项类型(涵盖商品、技术、软件等)以及管控原因等关键要素,遵循国际通行的编码规则,对特定物项进行综合分类与严格管控。在物项类型的划分上,清单借鉴并延续了瓦森纳体系的先进做法。然而,在行业领域的命名上,除了数字1的命名略有差异外,清单还特别引入了数字0来代表“其他物项”,用于归类无法归入前九种分类中的具体物项,这与美国目前“若物项受美国《出口管理条例》(EAR)管辖且并未列入《商务部管制清单》(CCL),则自动归为EAR99”的这一概括性规定不同。
在管控原因的划分上,《瓦森纳协定》较为直接地将其分为国家安全、导弹技术、核不扩散、生化武器和反恐五大类;美国的管控体系则更多地体现了其政府对单边制裁的考量;相比之下,欧盟则完全基于国际多边出口管制机制和国际公约来制定其管控规则。而《清单》在涵盖上述基础原因的同时,加入了常规武器、大规模杀伤性武器运载工具、监控化学品、临时管制等内容,与我国《出口管制法》和《两用物项出口管制条例》紧密呼应。《清单》在广泛借鉴国际通行做法的基础上,深入融合我国实际国情,进行了精准而有效的调整与优化,能够有效地满足实际监管需求,为两用物项的管理提供了有力的支持。
(三)物项范围
从物项分布结构来看,由于在资源分配、技术应用或市场需求等方面存在差异,十个行业领域明显呈现出非均匀分布的特点,其中:“专用材料和相关设备、化学制品、微生物及毒素”部分的数量远超其他领域,占比超过三分之一;其次,“材料加工”也占据较大份额,占比近五分之一;“电子”、“电信和信息安全”、“航空航天与推进”和“传感器和激光器”四部分均衡分布;“船舶”和“其他物项”占比最小。
下图是《清单》中物项的分布结构统计

尽管“专用材料和相关设备、化学制品、微生物及毒素”相关物项占比最大,但第3类“电子”、第4类“计算机”以及第5类“电信和信息安全”相关物项在《清单》中的描述最为详尽,亦凸显了《清单》未来针对高科技行业的监管方向。以下是《清单》中关于第5类“电信和信息安全”物项的节选示例:

最后,从行业角度,《清单》中列出了“传感器与激光器”、“导航与航空电子”等一系列关键技术领域,凸显了对高新科技领域在出口管制中的重大作用。在技术手段层面,《清单》通过引入一套更为通用且易于扩展的分类体系,以及预留出足够的细分空间(即便某些具体项目尚未在清单中明确列出,但管理部门仍可依据实际需求,灵活地进行补充与调整),极大提高了清单的灵活性,使其能够迅速适应技术迭代和国际形势的变化。
(四)分类方式
1、自分类
基于中国《出口管制法》和《两用物项出口管制条例》的规定,出口商有义务就拟出口商品进行中国出口管制物项分类,即进行物项的“自分类”工作。无论是在《两用物项清单》中明确列明的物项,还是根据《两用物项出口管制条例》出口凭证的规定无需申请许可即可直接出口之物项,其管理均高度依赖于精准的物项分类编码体系。具体而言,对于纳入《两用物项清单》范畴的物项,其出口许可证上将会明确标注对应的物项分类编码。而对于可通过出口凭证办理出口手续的物项,在商务部官方政务系统中,相关企业需准确填报该物项的分类编码。基于特定的物项分类编码,出口企业能够直接适用出口凭证自行出口,此举极大地促进了企业出口流程的顺畅与高效。
2、预分类
若出口商无法确定拟出口物项的物项分类编码,则可以通过商务部业务系统统一平台,申请“业务咨询”。
具体而言,出口商需首先于“企业端”完成账户注册程序。待注册结束后,需在“业务咨询”模块内正式申请“两用物项和技术进出口管制业务应用”,并根据既定要求上传包括“咨询函”与“申请表”在内的必要文件资料。
在申请业务咨询过程中,出口商需详尽填写包括但不限于出口日期、目的地国家(或地区)、合同编号、物项名称、数量详情以及技术规格说明等关键信息。而申请表的填写则需严格遵循规定格式,准确录入物项类别、出口商全称、企业代码、生产商名称、海关商品编码、物项中文名称、物项规格型号、物项详细技术指标、拟出口商品主要用途以及对于无法明确判定其是否属于管制范畴物项的具体理由等核心要素。
为支持企业合规出口,商务部已建立技术专家制度,旨在依据企业提交的材料,提供专业指导,协助企业对出口物项进行精准的预分类。
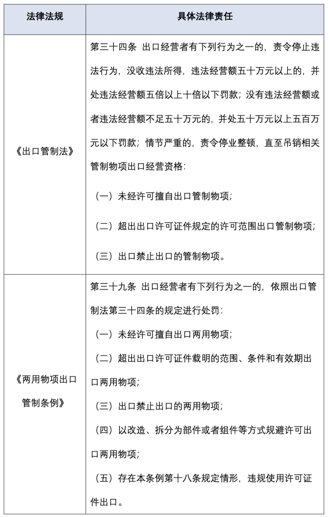
(五)法律责任
针对《清单》所列两用物项,出口经营者应当根据《出口管制法》和《两用物项出口管制条例》向国务院商务主管部门申请许可或以登记填报信息方式获得出口凭证。
若未进行物项分类或因物项分类错误,导致《清单》所列两用物项无相关出口许可证或无出口凭证而实际进行了出口,出口经营者将构成“未经许可擅自出口管制物项”的违法行为,其将可能面临被责令停止违法行为、没收违法所得、罚款等法律责任,情节严重的还可能导致被停业整顿或吊销相关管制物项出口经营资格。
有关未进行物项分类或因物项分类错误所导致出口经营者可能面临的法律责任规定在《出口管制法》第三十四条和《两用物项出口管制条例》第三十九条中:

出口经营者承担对拟出口物项进行准确分类的法律责任,若其拟出口物项符合《清单》中所列管制物项,出口经营者应主动申请相应的出口许可或获取必要的出口凭证。若出口经营者在物项分类过程中遇到困难或不确定性,可以参见上文“预分类”部分的相关内容,向商务部申请业务咨询。
四、合规建议
《清单》于2024年11月15日发布,并将于2024年12月1日生效,在此过渡期内,建议相关企业应积极研读《清单》,对比判断相关物项是否属于《清单》所列物项,具体而言,我们建议:
1、全面梳理物项。建议企业对其当前业务所涉及的各类物项进行全面而细致的审视与梳理,以明确界定受管制物项,对其进行准确的物项分类编码工作。
2、进行物项自分类工作。针对受管制物项,企业应着手开展严谨细致的出口管制物项分类编码自分类工作。需严格参照《清单》所列物项,同时综合考量企业物项的具体属性、用途以及潜在风险等多重因素,进行科学、合理的自分类。对于难以确定出口管制物项分类编码的物项,企业可遵循前文所述途径,向商务部提出“业务咨询”申请,借助专家咨询机制,明确各物项的出口管制物项分类编码。通过自分类或预分类程序的实施,企业将能够更精确地识别出受管制物项,进而采取更为严密的管控措施,确保出口、运输、使用等各个环节均严格符合法律要求。
3、建立和完善符合中国出口管制法律法规的企业内部合规制度。目前中国出口管制法律体系的日益完善,出口管制执法工作亦将趋于严格。因此,在企业内部构建一套完备的符合中国出口管制法律法规的合规体系显得尤为重要。若忽视在关键环节设置合规管控点,如未经自分类便直接出口导致企业从事“未经许可擅自出口”等违规行为,将使企业面临极为严重的法律后果。
