为规范和指导安全风险评估工作,保障化妆品消费安全,国家食品药品监督管理总局药品化妆品注册管理司组织起草了《化妆品安全风险评估指南》(征求意见稿)(以下简称《指南》),并与2015年11月10日向社会公开征求意见。
化妆品是各种原料的组合,原料的安全性是产品安全的先决条件。化妆品的安全性评价应基于所有原料和风险物质的评估,从而有效地反映出化妆品的潜在风险。
一. 出台背景
目前,美国、欧盟、日本等发达国家和地区,已经广泛运用风险评估手段对化妆品安全性进行评价。而我国尚无化妆品安全风险评估指导性文件,原国家食品药品监管局印发的《化妆品中可能存在的安全性风险物质风险评估指南》(国食药监许〔2010〕339号)仅是针对化妆品中可能存在的安全性风险物质的风险评估程序进行了描述,难以科学、系统地指导化妆品安全风险评估工作。二. 主要内容
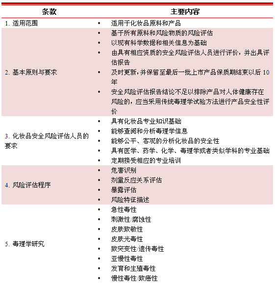
《指南》以欧盟《化妆品安全性评价指南》(第11版)为基础,结合我国化妆品产业特点及现状,力求做到科学性和可行性。内容共计9部分,并以附录的形式中提供了化妆品原料风险评估报告和化妆品产品安全性评价报告的式样。《指南》内容概要详见表1。表1 《化妆品安全风险评估指南》概要


根据风险评估原则,化妆品风险评估需对化妆品原料和风险物质逐一展开。但《指南》同时也指出:对于某些符合特定要求的原料,评估内容可被简化,详见表2。
三、CIRS解读
- 风险评估被分为“化妆品原料的风险评估报告”和“化妆品产品的安全评价报告”,对评估人员、评估程序、毒理学研究以及相应报告都有详细说明。
- 化妆品中某些原料之间可能存在化学、生物学等相互作用,因而需对其产生的风险物质进行评估。
- 《指南》对化妆品安全风险评估人员设定门槛,即应当具有医学、药学、化学、毒理学或者类似学科的专业基础,取得大学本科以上文凭或其他正式资格证明,并具有5年以上相关专业从业经历。评估人员专业背景要求与欧盟相关规定类似。
- 危害识别所依据的原料或风险物质的毒理学试验结果需符合我国现行的化妆品技术规范或国际上通用的判定原则,从而确定该原料或风险物质的毒性特征及程度。
- 对于国际上已有评估结论或者安全限量的原料,需判断其评估资料是否符合我国现行法规,且应重点关注是否有可能缺少局部的刺激性资料。
- 对于化妆品原料带入的、生产过程中产生或带入的物质,可先判断其是否属于禁用及限用物质。
- 每一个SKU均需有风险评估报告,且企业应妥善保存,及时更新。企业可考虑数据库形式保存评估报告,以方便阅读。
- 如果产品配方中两种或两种以上的原料,其可能产生系统毒性的作用机制相同,在计算安全边际时应考虑累积暴露,并进行具体的个案分析。
- 《指南》暂未列出我国化妆品消费暴露参考值,企业开展风险评估时可参考国际相关权威机构发布的相关暴露量数据。待食药局完成调研工作公布相关参考值后,应当以我国消费者数据为准。
- 化妆品的安全性由企业负责,如果企业尚不具备对产品进行充分的安全风险评估能力,可仍旧采用传统毒理实验进行评估。
相关链接:
