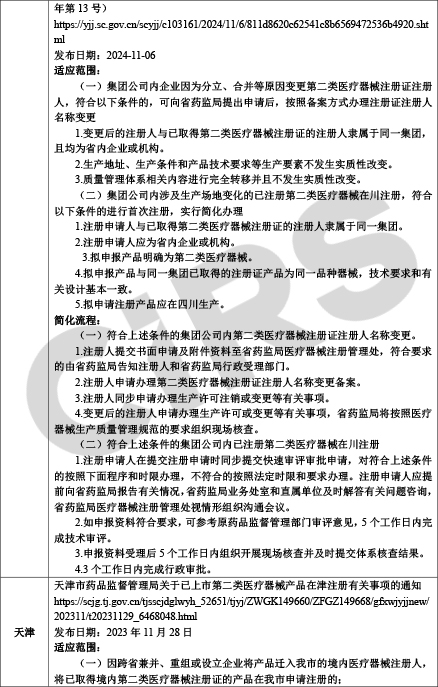
为了简化医疗器械注册审批流程,加速医疗器械产业集聚和供应链合理配置,中国各省陆续出台医疗器械注册证转移迁入简化政策,截止目前,共有17个省市发布医疗器械注册证转移迁入简化政策,本文瑞旭集团医疗器械技术团队整理汇总了各省医疗器械注册证迁入条件、注册简化流程及审批时限等信息供参考。
了解更多医疗器械快速注册程序,请联系瑞旭集团医疗器械注册专家0571-87206527 或010-63984062.
各省医疗器械注册证迁入简化政策汇总

各省医疗器械注册迁入简化政策解读










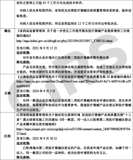
为了简化医疗器械注册审批流程,加速医疗器械产业集聚和供应链合理配置,中国各省陆续出台医疗器械注册证转移迁入简化政策,截止目前,共有17个省市发布医疗器械注册证转移迁入简化政策,本文瑞旭集团医疗器械技术团队整理汇总了各省医疗器械注册证迁入条件、注册简化流程及审批时限等信息供参考。
了解更多医疗器械快速注册程序,请联系瑞旭集团医疗器械注册专家0571-87206527 或010-63984062.
各省医疗器械注册证迁入简化政策汇总

各省医疗器械注册迁入简化政策解读










扫描下方的二维码订阅“CIRS医械合规动态”!实时传递最新医疗器械监管法规动态,分享医疗器械注册成功经验及经典案例跟踪医疗器械最新产品安全与法规监管动态,获得最新一手资讯。
