工业化学品
瑞旭集团
工业化学品
日化品
食品
医疗器械
农用化学品
检测认证
可持续发展
Search

生态环境部发布《重点管控新污染物清单(2022版)》征求意见稿

来源 瑞旭集团 作者

2022年09月27日, 生态环境部发布了《重点管控新污染物清单(2022年版)(征求意见稿)》并征求意见,征求意见截止时间为2022年10月28日。该清单目的是落实《中共中央 国务院关于深入打好污染防治攻坚战的意见》,并按照《新污染物治理行动方案》(国办发〔2022〕15号)关于“2022年发布首批重点管控新污染物清单”的要求编制。 

生态环境部,新污染物,清单,化学物质,环境,管控

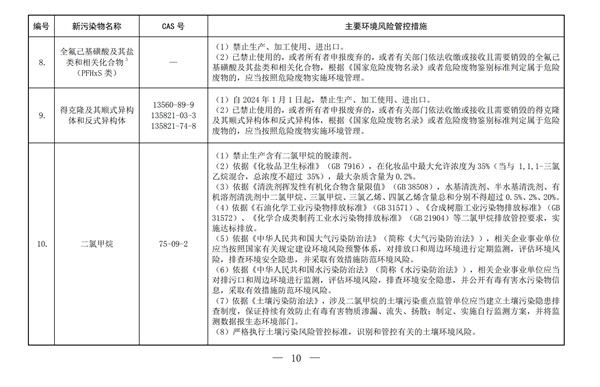
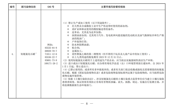
清单包括14种重点管控新污染物,包括10种持久性有机污染物(POPs),比如PFOS类和PFOA类, 2种有毒有害污染物,1种环境内分泌干扰物和1种抗生素。清单了不仅列明了受管控的化学品,还列明了详细的建议环境风险管控措施。

完整清单如下所示:

生态环境部,新污染物,清单,化学物质,环境,管控

生态环境部,新污染物,清单,化学物质,环境,管控

生态环境部,新污染物,清单,化学物质,环境,管控

生态环境部,新污染物,清单,化学物质,环境,管控

生态环境部,新污染物,清单,化学物质,环境,管控

生态环境部,新污染物,清单,化学物质,环境,管控

生态环境部,新污染物,清单,化学物质,环境,管控

通知链接:

瑞旭小讲堂

2022年5月24日,国务院办公厅印发了《新污染物治理行动方案》, 这无疑是化工行业的一个重磅炸弹。行动方案提出有毒有害化学物质的生产和使用是新污染物的主要来源,所以要完善有毒有害化学物质环境风险管理法规制度体系,并明显提升新污染物治理能力。

方案提出要动态发布重点管控新污染物清单, 对重点管控新污染物实施禁止、限制、限排等环境风险管控措施, 并计划于2022年发布首批重点管控新污染物清单。

相关推荐:

扫描下方的二维码订阅“化规通”!聚焦中国, 放眼全球, 关注化学品合规风险,全球REACH、禁限用物质、下游产品应用法规、危化危货、供应链合规和双碳,最新一手资讯。

化规通

① 凡本网注明"稿件来源:“杭州瑞旭科技集团有限公司"的所有文字、图片和音视频稿件,版权均属杭州瑞旭科技集团有限公司所有,任何媒体、网站或个人未经本网协议授权不得转载、链接、转贴或以其他方式复制发表。已经本网协议授权的媒体、网站,在下载使用时必须注明"稿件来源:杭州瑞旭科技集团有限公司",违者本网将依法追究责任。

② 本网未注明"稿件来源:杭州瑞旭科技集团有限公司 "的文/图等稿件均为转载稿,本网转载出于传递更多信息之目的,并不意味着赞同其观点或证实其内容的真实性。如其他媒体、网站或个人从本网下载使用,必须保留本网注明的"稿件来源",并自负版权等法律责任。如擅自篡改为"稿件来源:杭州瑞旭科技集团有限公司",本网将依法追究责任。如对稿件内容有疑议,请及时与我们联系。

③ 如本网转载稿涉及版权等问题,请作者在两周内速来电或来函与杭州瑞旭科技集团有限公司联系。

联系我们
服务热线:4006 721 722
电 话:+86 571 87206555