日化品
瑞旭集团
工业化学品
日化品
食品
医疗器械
农用化学品
检测认证
可持续发展
Search

违规美妆营销何时了

来源 化妆品报 作者

 政策落实组合拳,让监管“零时差”。

4月15日,快手电商规则中心连发三则公告,强化对美妆个护行业的内容监管。公告指出,为规范化妆品和个护清洁类商品信息发布质量,保障用户权益,同时规范快手小店带货达人推广内容与行为,快手平台对《美妆/个护清洁类目商品发布规范》、《美妆行业宣传规范》和《个护清洁行业宣传规范》进行修订,新规将于2022年4月23日正式生效。

化妆品,美妆,监管,平台,快手,美妆行业

化妆品,美妆,监管,平台,快手,美妆行业

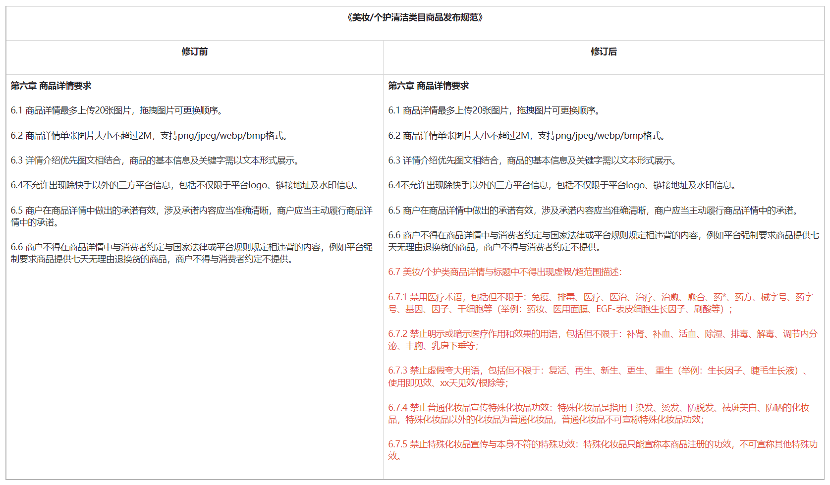
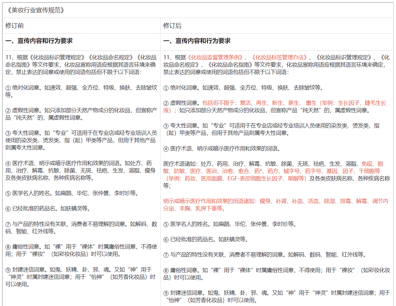
三项新规主要增加了对涉医宣称、虚假宣传、超范围描述、绝对化用语等多个方面的监管规则,例如医用面膜、刷酸、械字号等明示或暗示医疗作用的用语,复活、再生、新生、使用即见效、xx天见效/根除等虚假夸大用语,以及第一、国家级、最佳、顶级等绝对化用语。可以看出,快手新规的修订方向与《化妆品监督管理条例》、《化妆品标签管理办法》、《化妆品标识管理规定》、《化妆品命名规定》、《化妆品命名指南》等官方政策的要求基本保持一致,这是国家政策在社交平台逐步落地的具体表现。

从平台属性来看,抖音、快手、小红书等平台挖掘了底层的价值,让很多普通人被“看见”,成为内容创作者或传播者,但这也造就了平台的草莽江湖气,让平台内存在诸多上述规范提到的不合规行为。

事实上,各大互联网平台关于内容监管的举措从未停止。小红书已陆续启动四轮“虚假种草”专项治理,前三轮治理已累计封禁81个涉嫌虚假种草品牌和线下商户,共处理相关虚假种草笔记17.26万篇、违规账号5.36万个。今年3月,快手累计清理违规短视频236832条,累计处置违规直播间144163个,累计封禁用户256837人,累计封禁黑产帐号12182个。2021年9月至今,抖音直播已清退虚假宣传、恶意诱导消费等行为的MCN/公会等机构27家、封禁违规主播6704人。

平台的治理有一定效果,但互联网营销中畸形的赌徒心态不会消失,流量、销量、利益的争夺让整条链路出现了大量的水分,内容监管的常态化还需一套组合拳。快手平台对国家监管政策的跟进释放了一个信号,随着监管部门对违规营销的打击力度全方位加强,化妆品企业、内容传播的平台、发布内容的用户或红人等,都会被纳入广告合规审查的范围内,而互联网平台将是其中极为重要的一个监管环节。

美妆行业的监管已从原料及产品备案、功效宣称、标签管理等方面,开始延伸到网络平台的内容层面,并向私域的内容传播发出警示。

中美杜克因组织多名员工通过微信向大量消费者一对一发送化妆品虚假广告,公司被罚款21万元;上海美臣因销售总监在朋友圈宣传的产品宣传页上标注“淡斑”“消炎”“亮白”等功效,并使用了“消炎”的医疗话术,公司被处以10万元罚款。最近一段时间,在各大互联网平台甚至朋友圈等私域渠道“虚假宣传”而被处罚的新闻已比比皆是,这让行业和平台看到了相关部门对于内容监管的决心。

化妆品,美妆,监管,平台,快手,美妆行业

在事关各方的监管形势下,最重要的是平台对监管政策的实时跟进,在平台规则上与国家政策保持同步,并根据平台特性进行细化,制定更高标准的规范化准则。国家监管政策及平台监管规则的组合拳,将互联网营销行业往规范化、有序化发展引导,在营造健康的互联网环境的同时,也有利于美妆品牌实现更长远的发展,让消费者获取真实有效的信息。

如今,美妆行业的互联网营销身处调整期,监管政策陆续出台,企业自律、行业规范持续跟进。随之而来的是消费者在观望中慢慢恢复信心和信任,美妆营销也将缓步走出“乱局”,进入到一个理性、有序发展的状态。

相关推荐:

我们的服务:

扫描下方的二维码订阅“妆合规”!跟踪化妆品最新产品安全与法规监管动态, 深入洞察化妆品研发与上市信息, 集萃行业大咖独家观点,获得最新一手资讯。

妆合规

① 凡本网注明"稿件来源:“杭州瑞旭科技集团有限公司"的所有文字、图片和音视频稿件,版权均属杭州瑞旭科技集团有限公司所有,任何媒体、网站或个人未经本网协议授权不得转载、链接、转贴或以其他方式复制发表。已经本网协议授权的媒体、网站,在下载使用时必须注明"稿件来源:杭州瑞旭科技集团有限公司",违者本网将依法追究责任。
② 本网未注明"稿件来源:杭州瑞旭科技集团有限公司 "的文/图等稿件均为转载稿,本网转载出于传递更多信息之目的,并不意味着赞同其观点或证实其内容的真实性。如其他媒体、网站或个人从本网下载使用,必须保留本网注明的"稿件来源",并自负版权等法律责任。如擅自篡改为"稿件来源:杭州瑞旭科技集团有限公司",本网将依法追究责任。如对稿件内容有疑议,请及时与我们联系。
③ 如本网转载稿涉及版权等问题,请作者在两周内速来电或来函与杭州瑞旭科技集团有限公司联系。
联系我们
杭州总部:+86 571 87206546
上 海:+86 21 5077 8970