2021年12月24日,农业农村部 海关总署发布第416号公告,规章重要内容速览如下:
01 农药进出口通知单办理方式
功能路径:中国国际贸易单一窗口—标准版应用—许可证件—农药进出口登记管理放行通知单


02 向中国出口农药的企业
向中国出口农药的企业,由其在中国设立的销售机构或委托中国代理机构办理通知单。涉及多个生产地的,还应提供相应的生产场所信息。
03 农药出口规定所需资料
- 农药生产企业自营出口的,直接在单一窗口办理;
- 农药生产企业委托贸易企业出口的,还应与贸易企业签订出口委托书;
- 农药生产企业委托加工的,还应提供受托方的农药生产许可证和委托加工协议。
仅限出口登记的农药和特殊管理的农药出口,按照相关规定执行。
04 农药进出口通知单办理情况
海关特殊监管区域、保税监管场所与关境内的其他地区(海关特殊监管区域、保税监管场所除外)之间进出的农药,应当办理农药进出口通知单。
海关特殊监管区域、保税监管场所与境外之间进出的农药,除列入《鹿特丹公约》(见文末附件3清单)的应当办理农药进出口通知单外,其余无需办理农药进出口通知单。
区内企业的农药生产经营活动应当符合国家相关法律法规和政策,由海关依法实施监督管理。
05 农药进出口通知单实行一批一单管理
农药进出口通知单实行一批一单管理,即进出口一批农药,办理一份农药进出口通知单,对应一份海关进出口货物报关单。
农药进出口通知单有效期3个月。
公告正文如下:农业农村部 海关总署公告第416号
为贯彻落实国务院“放管服”改革精神和稳外资外贸决策部署,履行《关于在国际贸易中对某些危险化学品和农药采用事先知情同意程序的鹿特丹公约》(以下简称《鹿特丹公约》)义务,便利农药进出口贸易、提高通关效率,根据《中华人民共和国海关法》《农药管理条例》有关规定,农业农村部、海关总署就优化农药进出口管理服务措施公告如下:
一、进出口的农药应在我国取得农药登记,进出口农药的单位应取得相应的农药经营许可证,并对农药的质量负责,出口的农药还应取得农药生产许可证。
二、农药进出口实行名录管理,《中华人民共和国进出口农药管理名录》(以下简称名录,最新调整的名录见附件1)由农业农村部和海关总署共同制定,并适时调整公布。
三、进出口农药单位应在中国国际贸易单一窗口(以下简称单一窗口)网上办理农药进出口通知单(以下简称通知单,见附件2-1,2-2)。
四、向中国出口农药的企业,由其在中国设立的销售机构或委托中国代理机构办理通知单。涉及多个生产地的,还应提供相应的生产场所信息。
五、农药生产企业自营出口的,直接在单一窗口办理;农药生产企业委托贸易企业出口的,还应与贸易企业签订出口委托书;农药生产企业委托加工的,还应提供受托方的农药生产许可证和委托加工协议。仅限出口登记的农药和特殊管理的农药出口,按照相关规定执行。
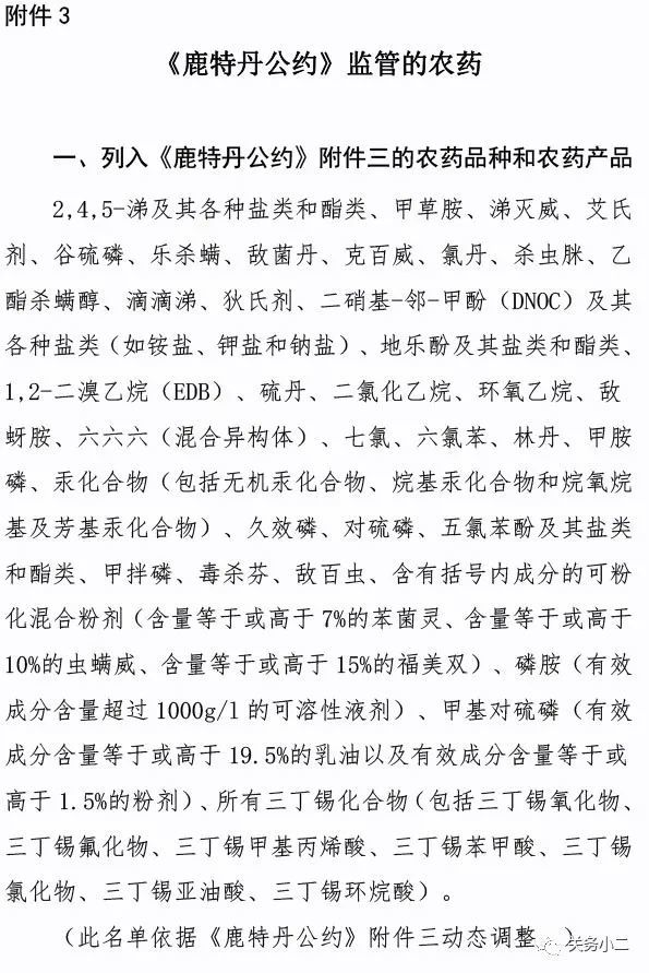
六、对列入《鹿特丹公约》监管的农药(见附件3),包括《鹿特丹公约》附件三的农药品种和农药产品,以及我国已经禁用和严格限用的农药品种,应按照《鹿特丹公约》要求履行相关手续。
七、因农药登记试验、科学研究、检验检测等特殊情况,需要进出口农药的,应提供相关用途证明材料,经确认后在单一窗口办理。
八、农业农村部农药检定所在网上审核确认进出口单位提供的信息,符合条件的,将农药进出口通知单电子数据发送海关。
九、海关特殊监管区域、保税监管场所与关境内的其他地区(海关特殊监管区域、保税监管场所除外)之间进出的农药,应当办理农药进出口通知单。海关特殊监管区域、保税监管场所与境外之间进出的农药,除列入《鹿特丹公约》的应当办理农药进出口通知单外,其余无需办理农药进出口通知单。区内企业的农药生产经营活动应当符合国家相关法律法规和政策,由海关依法实施监督管理。
十、农药进出口通知单实行一批一单管理,即进出口一批农药,办理一份农药进出口通知单,对应一份海关进出口货物报关单。农药进出口通知单有效期3个月。
十一、实施农药进出口通知单通关作业无纸化,海关凭农药进出口通知单电子数据办理通关验放手续,不再收取纸质文本。因海关等有关部门审核需要,或计算机管理系统、网络通信故障等原因,可提供纸质农药进出口通知单,海关验核纸质信息并进行纸面签注。
十二、农业农村部农药检定所和中国电子口岸数据中心具体承担相关业务工作,联系电话分别是010-59194007、 010-95198。
十三、因防治突发重大病虫害等紧急需要,农业农村部必要时会同国务院有关部门决定临时限制出口或者临时进口规定数量、品种的农药。
本公告自2022年1月1日起实施。原农业部、海关总署联合发布的《关于对进出口农药实施登记证明管理的通知》(农农发〔1999〕9号),农业部、海关总署公告第1452号、第2203号同时废止。
农业农村部 海关总署
- 附件1-中华人民共和国进出口农药管理名录(2022年)
- 附件2-农药进出口通知单样本


- 附件3-《鹿特丹公约》监管的农药

来源:关务小二整理自海关总署
相关推荐:
- 喜讯!仅限出口农药登记政策正式出台
- 解读|中国新农药登记的五大主要挑战!
- 一文读懂|农药登记管理的2021年
- 2021年新实施的肥料标准和2022年将要实施的肥料标准
- 盘点: 2021年MARA批准的新农药,生物农药和国产新药创新高
我们的服务:
