
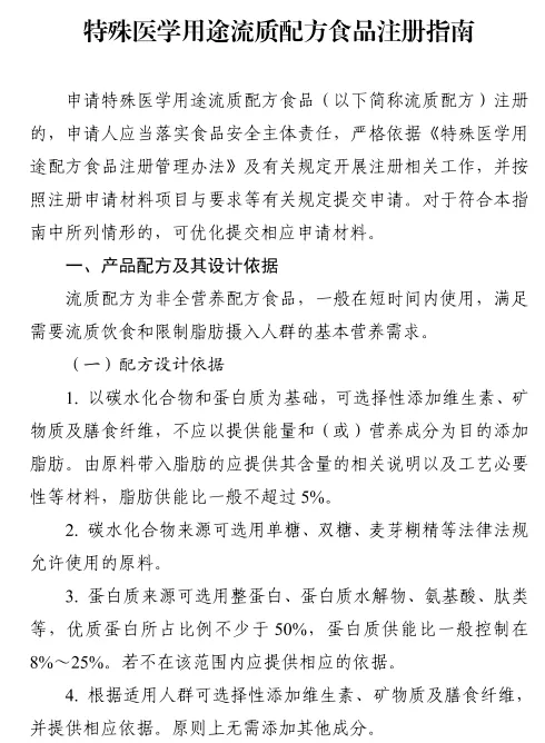
根据特殊医学用途流质配方食品、特殊医学用途增稠组件配方食品的配方研发、生产实际、临床应用和注册实践等情况,为优化上述两类产品注册申请材料、生产现场核查等要求,按照《特殊医学用途配方食品注册管理办法》及有关规定,市场监管总局制定了《特殊医学用途流质配方食品注册指南》《特殊医学用途增稠组件配方食品注册指南》,现予公告。







来源/市场监管总局

根据特殊医学用途流质配方食品、特殊医学用途增稠组件配方食品的配方研发、生产实际、临床应用和注册实践等情况,为优化上述两类产品注册申请材料、生产现场核查等要求,按照《特殊医学用途配方食品注册管理办法》及有关规定,市场监管总局制定了《特殊医学用途流质配方食品注册指南》《特殊医学用途增稠组件配方食品注册指南》,现予公告。







来源/市场监管总局
扫描下方的二维码订阅“CIRS食品合规互动”!实时传递最新食品监管法规动态,获取最热行业资讯,你想知道的最新一手资讯都在这里。
