农用化学品
瑞旭集团
工业化学品
日化品
食品
医疗器械
农用化学品
检测认证
可持续发展
Search

农药助剂PFOS和壬基酚即将全面禁用

来源 瑞旭集团 作者

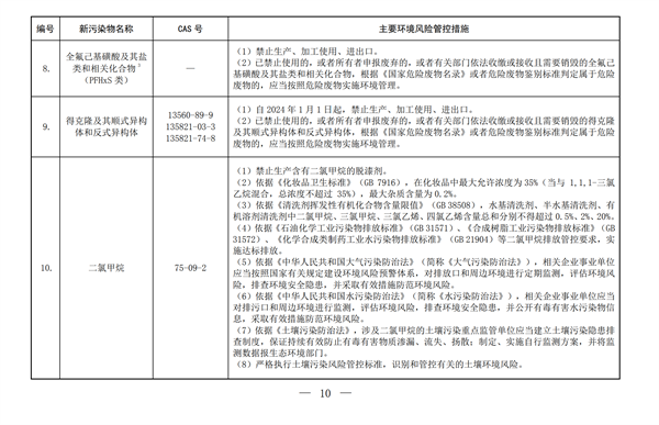
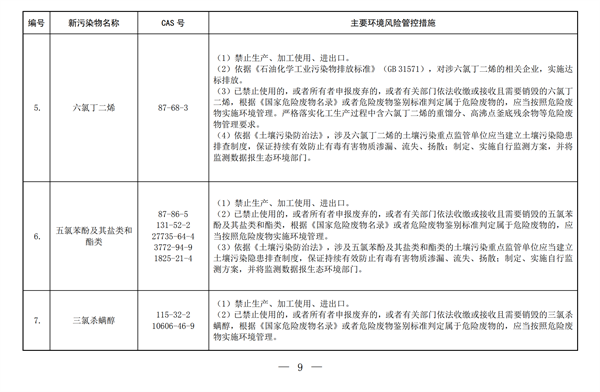
2022年09月27日, 生态环境部发布了《重点管控新污染物清单(2022年版)(征求意见稿)》并征求意见,征求意见截止时间为2022年10月28日。该清单包括14种重点管控新污染物,不仅列明了受管控的化学品种类,还列明了详细的建议环境风险管控措施,包括禁限用措施,实施日期和豁免用途。

对农化企业影响最大应该是全氟辛烷磺酰基化合物(PFOS)和壬基酚,它们都是常见的表面活性剂,特别是壬基酚。由于农药用途并不在禁用豁免范围以内,这就意味着它们将被彻底禁用,企业需要提前做好助剂替代工作。

完整清单如下所示:

农药,污染物,清单,化学品,环境,物质


农药,污染物,清单,化学品,环境,物质

农药,污染物,清单,化学品,环境,物质

农药,污染物,清单,化学品,环境,物质

农药,污染物,清单,化学品,环境,物质

农药,污染物,清单,化学品,环境,物质

农药,污染物,清单,化学品,环境,物质

通知链接:

瑞旭小讲堂

2022年5月24日,国务院办公厅印发了《新污染物治理行动方案》, 这无疑是化工行业的一个重磅炸弹。行动方案提出有毒有害化学物质的生产和使用是新污染物的主要来源,所以要完善有毒有害化学物质环境风险管理法规制度体系,并明显提升新污染物治理能力。

方案提出要动态发布重点管控新污染物清单, 对重点管控新污染物实施禁止、限制、限排等环境风险管控措施, 并计划于2022年发布首批重点管控新污染物清单。该方案对农化行业也有很大影响,需要企业密切关注。

扫描下方的二维码订阅“ 农化法规服务站 ”!提供农化行业最新的法规政策与行业资讯,深入解读专业的法规与登记技术,集萃行业大咖独家观点,最新一手资讯都在这里。

① 凡本网注明"稿件来源:“杭州瑞旭科技集团有限公司"的所有文字、图片和音视频稿件,版权均属杭州瑞旭科技集团有限公司所有,任何媒体、网站或个人未经本网协议授权不得转载、链接、转贴或以其他方式复制发表。已经本网协议授权的媒体、网站,在下载使用时必须注明"稿件来源:杭州瑞旭科技集团有限公司",违者本网将依法追究责任。
② 本网未注明"稿件来源:杭州瑞旭科技集团有限公司 "的文/图等稿件均为转载稿,本网转载出于传递更多信息之目的,并不意味着赞同其观点或证实其内容的真实性。如其他媒体、网站或个人从本网下载使用,必须保留本网注明的"稿件来源",并自负版权等法律责任。如擅自篡改为"稿件来源:杭州瑞旭科技集团有限公司",本网将依法追究责任。如对稿件内容有疑议,请及时与我们联系。
③ 如本网转载稿涉及版权等问题,请作者在两周内速来电或来函与杭州瑞旭科技集团有限公司联系。
联系我们
北京:010 63984032
上海:021 5077 8970
杭州:0571 88233256