2025年2月11日,广东省《危险化学品安全信息码应用规范》将正式实施。该标准现已备案通过,标准全文已公开,企业和社会公众均可查阅:https://std.sacinfo.org.cn/gnocDb/queryInfo?id=8209B3AC3970C9B210EA7C2ED1FC4B4C861E3083D3EB9B3E42B74A9BACF8DFE2
《危险化学品安全信息码应用规范》适用对象:适用于危险化学品安全信息码的应用,包括危险化学品生产、进口企业、运输企业及相关监管部门。
危险化学品安全信息码获取方式:危险化学品生产、进口企业在危险化学品登记综合服务系统完成登记,下载该系统自动生成的该企业生产、进口危险化学品对应的危险化学品安全信息码。
危险化学品安全信息码样式:
![]() | ![]() |
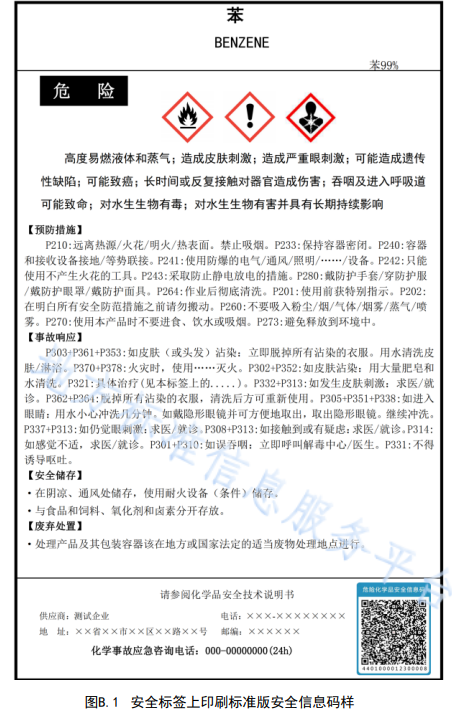
危险化学品安全信息码应用方式:包装上有化学品安全标签时,危险化学品安全信息码随化学品安全标签一并印刷或在化学品安全标签上加贴,安全信息码宜设置在化学品安全标签上的右下角空白处或紧挨最后一个象形图的空白处。同一企业同一产品规格的安全信息码应固定在化学品安全标签上的同一位置。(具体可见文末图片样例)
危险化学品安全信息码豁免情形:
- 单个包装容积或体积不大于100ml或 100cm3的危险化学品,内包装上可不印刷或粘贴安全信息码,但外包装件上应印刷或粘贴安全信息码。
- 仅以出口为目的危险化学品,内外包装上可不印刷或粘贴安全信息码。
- 仅以自用为目的进口危险化学品,进入本厂区库罐后不再离开本厂区的,内外包装上可不印刷或粘贴安全信息码。
- 含有独立包装的可单独销售的日用化学产品包装上可不印刷或粘贴安全信息码。
危险化学品安全信息码尺寸要求:
- 化学品安全标签上的安全信息码一般不小于化学品安全标签中象形图的大小,且短边长度不小于1cm。危险化学品运输车辆上安全信息码的短边长度应不小于危险货物菱形标志牌的边长。
- 简化版安全信息码仅限于容积小于1000ml, 或体积小于1000cm3的化学品包装使用。
官方针对危险化学品安全信息码的检查方式:
- 通过查看危险化学品的内外包装、安全标签、运输容器或车辆,目测检查安全信息码的位置设置。
- 通过卡尺等测量工具对安全信息码的边长进行测量,测量精度不应低于1mm。
- 通过目测检查安全信息码符号的清晰度和变形破损情况。
- 通过手机扫码检查二维码的可识读性。
- 必要时,按照 GB/T 23704 的检测方法评定安全信息码的质量要求。
- 通过现场检查、系统信息查询和查阅资料等评定安全信息码的维护管理的有效性。








