自2018年7月《保健食品检验与评价技术规范(2003年版)》废止后,时隔五年,于2023年8月31日,国家市场监督管理总局发布5项保健食品(非营养素补充剂类)的允许声称保健食品功能目录及其配套文件,其中包含着无数保健食品企业翘首以盼的“保健食品功能评价方法”。5项文件包括:
- 《允许保健食品声称的保健功能目录 非营养素补充剂(2023年版)》;
- 《保健食品功能检验与评价技术指导原则(2023年版)》;
- 《保健食品功能检验与评价方法(2023年版)》;
- 《保健食品人群试食试验伦理审查工作指导原则(2023年版)》;
- 《〈允许保健食品声称的保健功能目录 非营养素补充剂(2023年版)〉及配套文件解读》
自今日起,保健食品新产品注册工作终可以正式启动。瑞旭集团将带领您一起快速了解上述文件中的主要变化,并归纳总结保健食品注册类产品的检测要求。
PART 1 5项新文件的主要变化
变化1:保健功能由27种变为24种,功能声称用语被修订
与此前发布的征求意见稿一致,功能性保健食品允许声称的保健功能正式由原来的27种变为24种,促进泌乳、改善生长发育、改善皮肤油份3个与保健功能定位不符的旧功能被正式取消。同时,对保留的24种保健功能声称用语均进行了修订,整体功能用语更加科学规范(对比详见表1)。
变化2:功能评价要求总体未变,但方法细节有更新
经瑞旭集团对比,新的功能评价方法在对24个保健功能需要开展的动物实验和(或)人体试食试验的要求上并未发生变化。例如:“有助于增强免疫力”仍然只需要开展动物试验,“有助于抗氧化”仍需要开动物实验+人体试食试验。但新方法在一些细节均进行了一定更新,例如某些检测项目增多,评价指标变化等。
值得注意的是,新的功能评价方法由原来的强制性方法改为了推荐性方法。从法规角度来说,这些方法不再强制执行,任何个人、企业、科研机构和社会团体在科学研究论证的基础上可以提出新的功能评价方法。但新方法的采用并不容易,需要参照《保健食品原料目录与保健功能目录管理办法》的纳入程序,经评估认可后,方可供注册使用。因此,无特殊情况下,仍建议企业采用官方发布的推荐性方法。
变化3:明确老批件的过渡要求
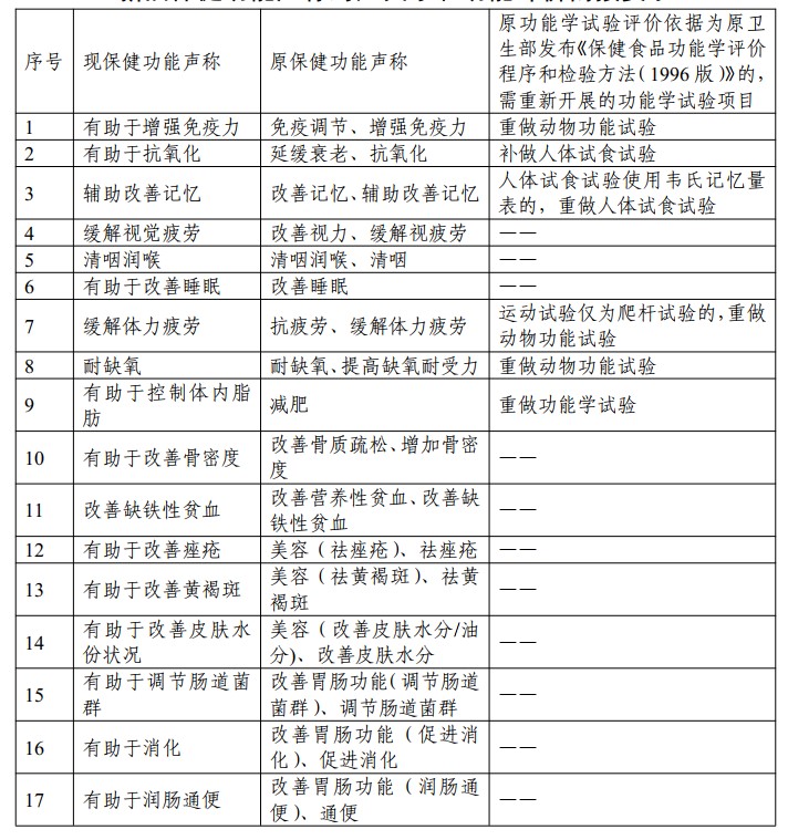
- 保健功能已列入《功能目录》的产品:设定 5 年过渡期,规范产品的保健功能声称。功能学评价依据为96年版方法的老批件,需重做/补做功能试验(详见表2)。
- 保健功能未列入《功能目录》的产品:5年内,申请变更功能或进行“新功能”的纳入申报;
- 注册证书“无有效期和无产品技术要求”的:视情况,根据现行法规提出产品换发证书申请;
表1:新旧功能实验要求对比
S.N. | 旧保健功能 | 新保健功能(2023版) | 功能试验总要求 (无变化) |
1 | 增强免疫力 | 有助于增强免疫力 | 动物功能试验 |
2 | 抗氧化 | 有助于抗氧化 | 动物功能试验、人体试食试验 |
3 | 辅助改善记忆 | 辅助改善记忆 | 动物功能试验、人体试食试验 |
4 | 缓解视疲劳 | 缓解视觉疲劳 | 人体试食试验 |
5 | 清咽 | 清咽润喉 | 动物功能试验、人体试食试验 |
6 | 改善睡眠 | 有助于改善睡眠 | 动物功能试验 |
7 | 缓解体力疲劳 | 缓解体力疲劳 | 动物功能试验 |
8 | 提高缺氧耐受力 | 耐缺氧 | 动物功能试验 |
9 | 减肥 | 有助于控制体内脂肪 | 动物功能试验、人体试食试验 |
10 | 增加骨密度 | 有助于改善骨密度 | 动物功能试验 |
11 | 改善营养性贫血 | 改善缺铁性贫血 | 动物功能试验、人体试食试验 |
12 | 祛痤疮 | 有助于改善痤疮 | 人体试食试验 |
13 | 祛黄褐斑 | 有助于改善黄褐斑 | 人体试食试验 |
14 | 改善皮肤水份 | 有助于改善皮肤水份状况 | 人体试食试验 |
15 | 调节肠道菌群 | 有助于调节肠道菌群 | 动物功能试验、人体试食试验 |
16 | 促进消化 | 有助于消化 | 动物功能试验、人体试食试验 |
17 | 通便 | 有助于润肠通便 | 动物功能试验、人体试食试验 |
18 | 对胃粘膜损伤有辅助保护功能 | 辅助保护胃粘膜 | 动物功能试验、人体试食试验 |
19 | 辅助降血脂 | 有助于维持血脂(胆固醇/甘油三酯)健康水平 | 动物功能试验、人体试食试验 |
20 | 辅助降血糖 | 有助于维持血糖健康水平 | 动物功能试验、人体试食试验 |
21 | 辅助降血压 | 有助于维持血压健康水平 | 动物功能试验、人体试食试验 |
22 | 对化学性肝损伤有辅助保护功能 | 对化学性肝损伤有辅助保护作用 | 动物功能试验 |
23 | 对辐射危害有辅助保护功能 | 对电离辐射危害有辅助保护作用 | 动物功能试验 |
24 | 促进排铅 | 有助于排铅 | 动物功能试验、人体试食试验 |
25 | 促进泌乳 | 取消 | / |
26 | 改善生长发育 | 取消 | / |
27 | 改善皮肤油份 | 取消 | / |
表2:《新旧保健功能声称对应关系和功能评价衔接要求》



PART2 保健食品注册时需要开展哪些试验?
2018年7月,《保健食品检验与评价技术规范(2003版)》被废止后,无检测依据,新品注册工作无法推进。为了解决这一问题,市场监管总局组织启动了对《保健食品检验与评价技术规范》的全面修订工作。截止目前,保健食品的毒理学评价方法、卫生学理化检验规范、菌种安全性评价、功能评价方法等文件均已正式发布,保健食品注册检验工作得以重新正式开展。
根据要求,目前,在我国申请保健食品注册时,需提交以下试验报告:
S.N. | 试验项目 | 基本要求 |
1 | 3批次自检报告 | 应包括产品技术要求全部技术指标。 |
2 | 3批次功效成分或标志性成分、卫生学、稳定性试验 | 普通样品通常开展加速试验,该类样品保质期一般为2年,样品应置于37±2℃、RH75±5%、避免光线直射的条件下贮存3个月,于0、1、2、3月取样检测。其中,0月数据可以使用同批次样品卫生学试验结果。 |
3 | 功效成分或标志性成分检验方法的方法学验证 | I. 引用国家相关标准方法的,也应考察该方法的检出限、精密度、准确度、线性范围; II. 目前暂不将益生菌类标志性成分检测方法学研究资料作为强制性要求。 |
4 | 毒理试验 | I. 一般包括:急性经口毒性试验、三项遗传毒性试验、28天经口毒性试验; II. 应与功能试验在一家实验室进行,使用同一批次样品,且为3批次稳定性检测的样品批次之一。 |
5 | 动物功能试验和(或)人体试食试验 | 应与毒理试验在一家实验室进行,使用同一批次样品,且为3批次稳定性检测的样品批次之一。 |
6 | 若有必要,开展其他试验(视乎具体产品而定,如菌种鉴定、菌株毒力试验报告等) | / |
官方公告:市场监管总局 国家卫生健康委 国家中医药局关于发布《允许保健食品声称的保健功能目录 非营养素补充剂(2023年版)》及配套文件的公告
瑞旭服务
相关推荐:
- 瑞旭FAQ:跨境电商平台销售的保健食品需要注册或备案吗?—2023年第八期
- 瑞旭FAQ:保健食品申报时配方可以保密吗? —2023年第七期
- 瑞旭网络研讨会QA整理:保健食品备案注册申报经验分享和难点分析
- 免费使用!食品、保健食品原辅料一站式查询平台:食规查正式上线啦!
联系方式
杭州瑞旭科技集团有限公司
- 电话:0571- 87206538(俞经理)
- 邮箱:food@cirs-group.com
- 地址:杭州市滨江区秋溢路288号东冠高新科技园1号楼11层
