
依据国家市场监督管理总局《特殊医学用途配方食品注册管理办法》(国家市场监督管理总局令第85号),我中心对申请优先审评审批的特殊医学用途配方食品注册申请进行了审核,现将拟优先审评审批的特殊医学用途配方食品注册申请及其申请人予以公示,公示期为5个工作日。对公示内容有异议的,应当在公示期内向食品审评中心提交书面意见并说明理由,同时提交《特殊医学用途配方食品注册优先审评审批异议表》(见附件),或将上述内容扫描后发送至电子邮箱:tyyxsp@cfe-samr.org.cn。
2024年第2号拟纳入优先审评审批程序特殊医学用途配方食品注册申请公示

国家市场监督管理总局
食品审评中心
2024年5月15日
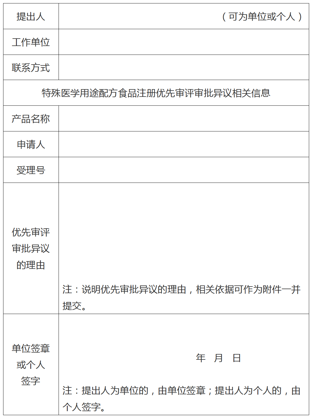
附件:特殊医学用途配方食品注册优先审评审批异议表

来源:国家市场监督管理总局食品审评中心
扫描下方的二维码订阅“CIRS食品合规互动”!实时传递最新食品监管法规动态,获取最热行业资讯,你想知道的最新一手资讯都在这里。

① 凡本网注明"稿件来源:“杭州瑞旭科技集团有限公司"的所有文字、图片和音视频稿件,版权均属杭州瑞旭科技集团有限公司所有,任何媒体、网站或个人未经本网协议授权不得转载、链接、转贴或以其他方式复制发表。已经本网协议授权的媒体、网站,在下载使用时必须注明"稿件来源:杭州瑞旭科技集团有限公司",违者本网将依法追究责任。
② 本网未注明"稿件来源:杭州瑞旭科技集团有限公司 "的文/图等稿件均为转载稿,本网转载出于传递更多信息之目的,并不意味着赞同其观点或证实其内容的真实性。如其他媒体、网站或个人从本网下载使用,必须保留本网注明的"稿件来源",并自负版权等法律责任。如擅自篡改为"稿件来源:杭州瑞旭科技集团有限公司",本网将依法追究责任。如对稿件内容有疑议,请及时与我们联系。
③ 如本网转载稿涉及版权等问题,请作者在两周内速来电或来函与杭州瑞旭科技集团有限公司联系。