各有关单位:
为规范产品技术审评,指导申请人进行眼科光学测量设备注册申报,我中心组织起草了《眼科光学测量设备注册审查指导原则(征求意见稿)》。现向社会公开征求意见,请将意见或建议以电子邮件的形式于2022年9月30日前反馈我中心。邮件主题及文件名称请以“《眼科光学测量设备注册审查指导原则(征求意见稿)》意见反馈+反馈人员/单位名称”格式命名。
联系人:刘柏东
电话:010-86452636
电子邮箱:liubd@cmde.org.cn
附件:1.眼科光学测量设备(征求意见稿)
2.反馈意见表
国家药品监督管理局
医疗器械技术审评中心
2022年9月13日
【附件1】
眼科光学测量设备注册审查指导原则
(征求意见稿)
本指导原则旨在为技术审评部门审评眼科光学测量设备注册申报资料提供参考,同时也用于指导注册申请人对申报资料的准备及撰写。
本指导原则是对眼科光学测量设备的一般要求,注册申请人应依据产品的具体特性确定其中内容是否适用,若不适用,需具体阐述理由及相应的科学依据,并依据产品的具体特性对注册申报资料的内容进行充实和细化。
本指导原则是供注册申请人和审评人员使用的指导文件,不涉及注册审批等行政事项,亦不作为法规强制执行,如有能够满足法规要求的其他方法,也可以采用,但应提供详细的研究资料和验证资料。应在遵循相关法规的前提下使用本指导原则。
本指导原则是在现行法规、标准体系及当前认知水平下制定的,随着法规、标准体系的不断完善和科学技术的不断发展,本指导原则相关内容也将适时进行调整。
一、适用范围
本指导原则适用于利用光学成像/测量原理获得眼科生物学参数的诊断/测量设备。根据2017版《医疗器械分类目录》,该类设备按第二类医疗器械管理,涵盖分类编码为16-04-13 / 16-04-14/ 16-04-15的适用产品。利用光学原理获得眼前节生物学参数的其他医疗器械可参考本指导原则的适用部分。
二、注册审查要点
(一)监管信息
1.产品名称
技术特征词可以根据申报产品的实际情况缺省,如只用于反应某个生物学参数的设备,可命名为角膜测厚仪、眼轴长度测量仪等;若可以获得多个生物学参数的设备,可命名为眼科光学生物测量仪/眼前节光学测量仪等。
2.注册单元划分
结合测量设备的产品技术点,注册单元划分应重点考虑工作原理的差异,不同成像/测量原理(光路设计)的应划分为不同的注册单元。
(二)综述资料
1.概述
产品结构组成主要包括主机、显示装置、操纵装置、照明装置、颌托、额托,配套的测量分析软件(若有)等。应详细描述产品结构组成(含配合使用的附件)、主要功能及其组成部件(关键组件和软件)的功能,产品图示(含标识、接口、操控面板、应用部分等细节),含有多个组成部分的,应说明其连接或组装关系。对于存在多种型号规格的申报产品,可采用对比表及带有说明性文字的图片、图表,描述各种型号规格的结构组成(或配置)、功能、产品特征和运行模式、技术参数等内容。应详细描述结构组成或配置的差异,不同型号之间主要功能的差异;若申报产品同时具备测量分析软件的也应描述配备的操作系统及支持具备处理数据、分析成像功能的软件运行环境。
2.工作原理
应结合光路设计示意图说明产品的关键元件,详述产品所采用的光学成像技术或原理。应详细描述申报产品适用范围中各生物学参数的测量原理,如何获得各参数的测量值。举例见附件1。
3.与其他同类产品的区别
应提供同品种对比产品(在国、内外已上市产品)或前代产品的信息,并阐述申请注册的产品开发的背景和目的。对于同类产品,需说明作为研究开发所参照的理由。应详细描述申请注册产品和参照产品的差异,应列表描述包括结构组成、工作原理、测量参数、光源信息及其他功能等。
4.适用范围
应当明确产品在医疗机构使用。适用范围应当明确可测量的生物学参数(物理数值),如眼轴长度、中央角膜厚度、前/后角膜曲率、前房深度/容积、瞳孔直径、晶状体厚度等。若有其它测量诊断功能的也应描述,如角膜地形图、波前像差分析等。
5.预期使用环境
预期使用环境的信息应当明确该产品预期使用的地点,还应明确可能影响其安全性和有效性的环境条件,如温度、湿度、压力、移动、振动、海拔等。
6.不良事件和召回
不良事件和召回应当以列表形式分别对申报产品上市后发生的不良事件、召回的发生时间以及每一种情况下注册申请人采取的处理和解决方案,包括主动控制产品风险的措施,向医疗器械不良事件监测技术机构报告的情况,相关部门的调查处理情况等进行描述。同时,应当对上述不良事件、召回进行分析评价,阐明不良事件、召回发生的原因并对其安全性、有效性的影响予以说明。若不良事件、召回数量大,应当根据事件类型总结每个类型涉及的数量。若不涉及应提交说明。
7.其他
提供整机的外包装及内部各组件的包装情况。明确与其配合使用的装置及其他附件等,说明其连接方式,提供配合使用装置的注册证信息(若有)。应说明不适宜应用的某些疾病、情况或特定的人群(若有)。
(三)产品风险管理资料
测量设备主要的风险包括能量危害、生物学危害、环境危害、与使用有关的危害、功能失效及老化有关的危害等,应按照YY/T 0316《医疗器械风险管理对医疗器械的应用》的要求对每种可能涉及的危害识别评估,为降低风险所执行风险控制,剩余风险的可接受性评定,产品受益相比综合评价,并形成风险分析管理报告。
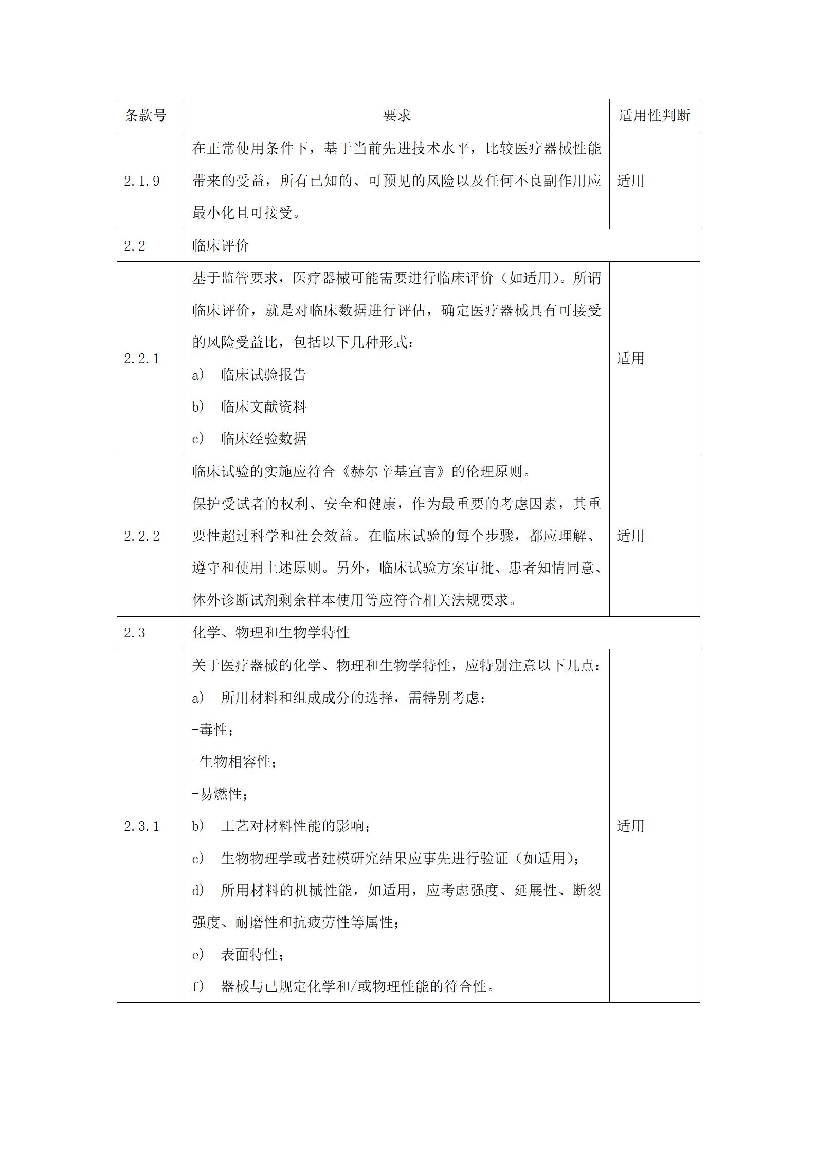
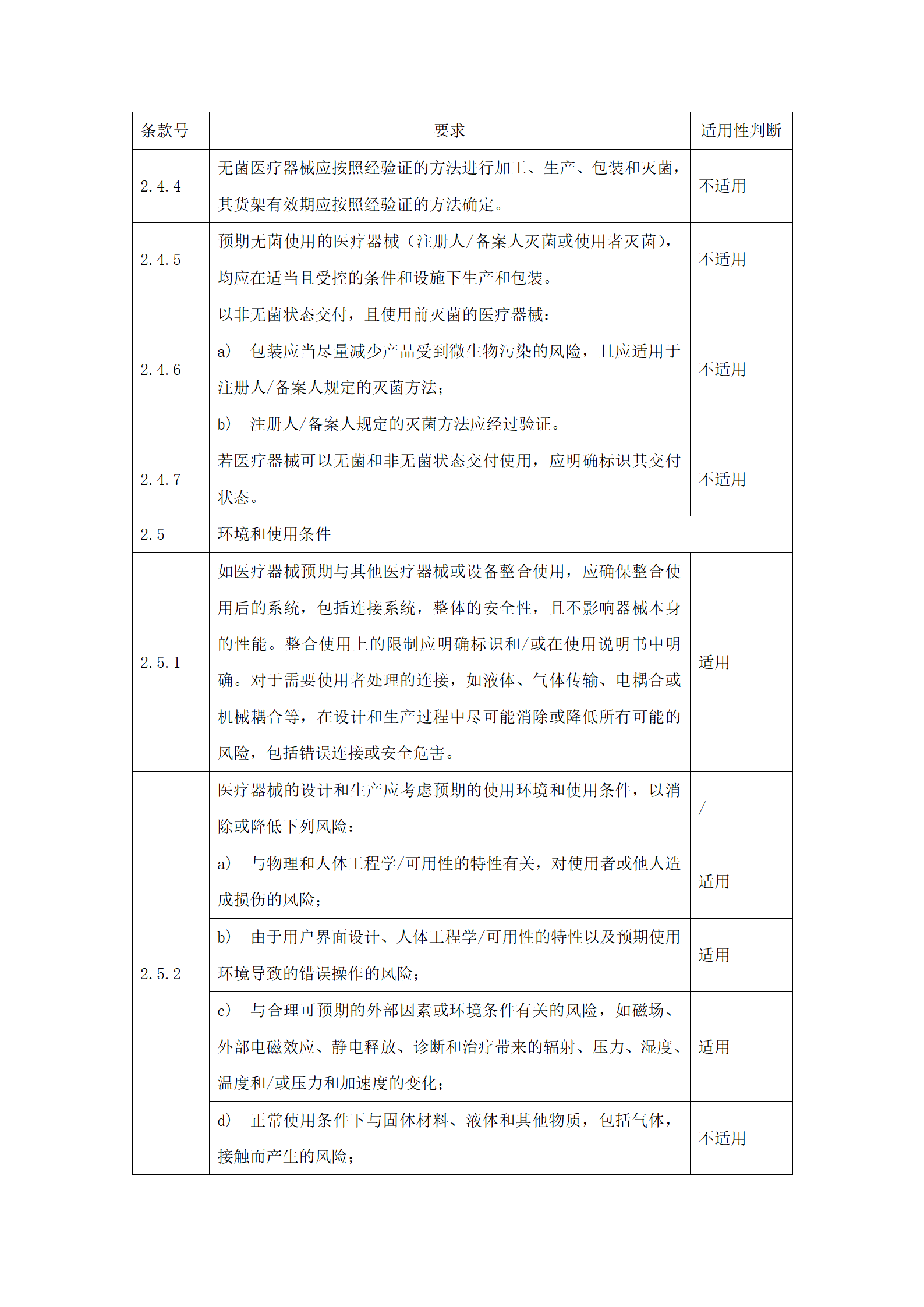
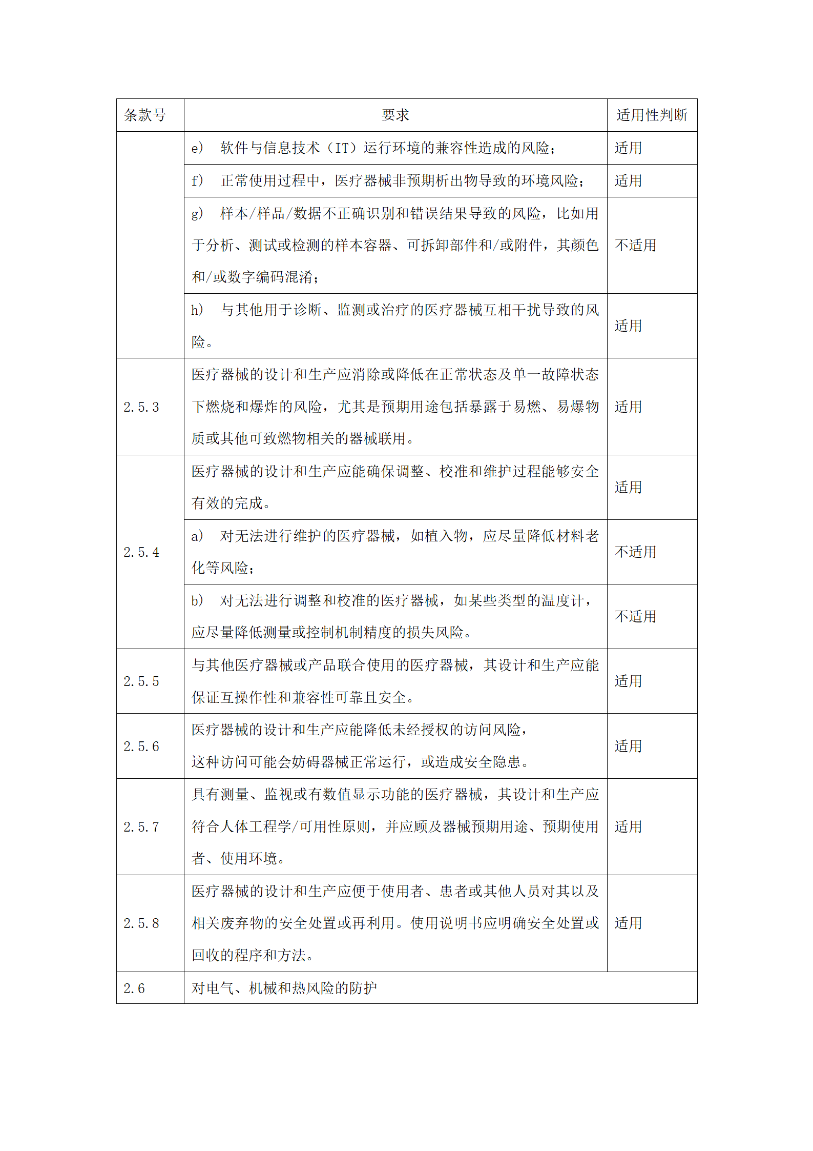
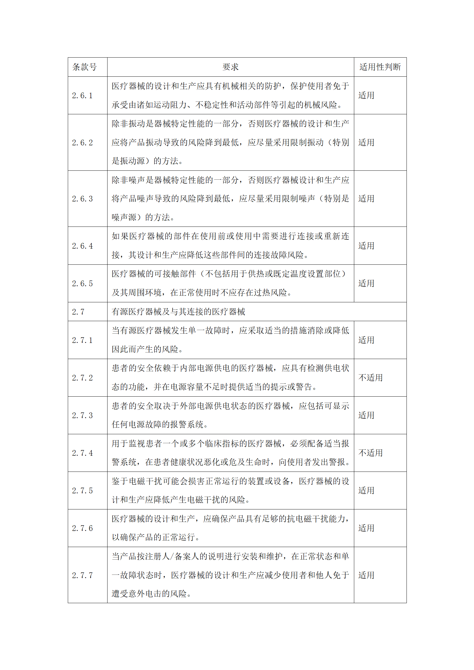
(四)安全和性能的基本原则
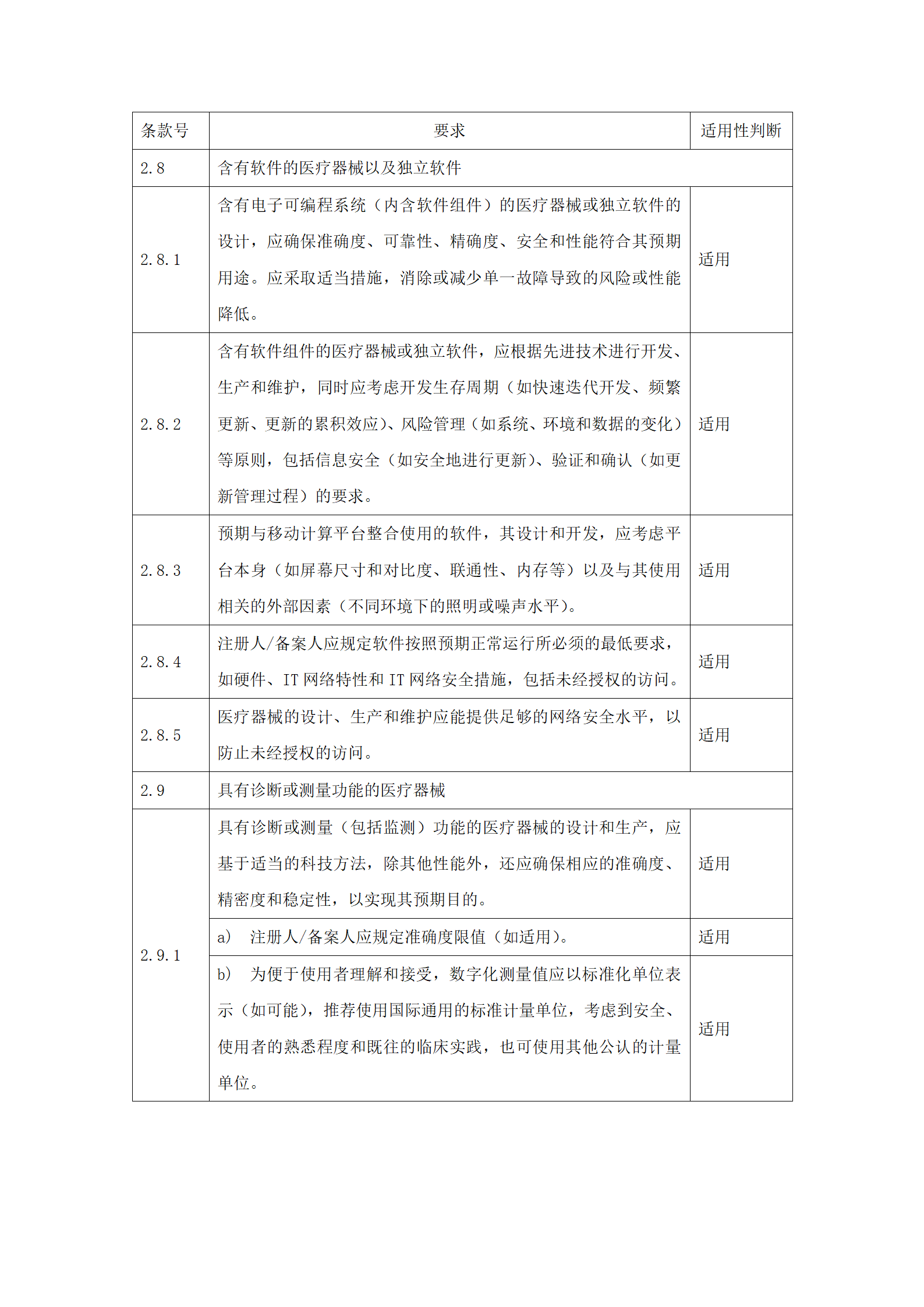
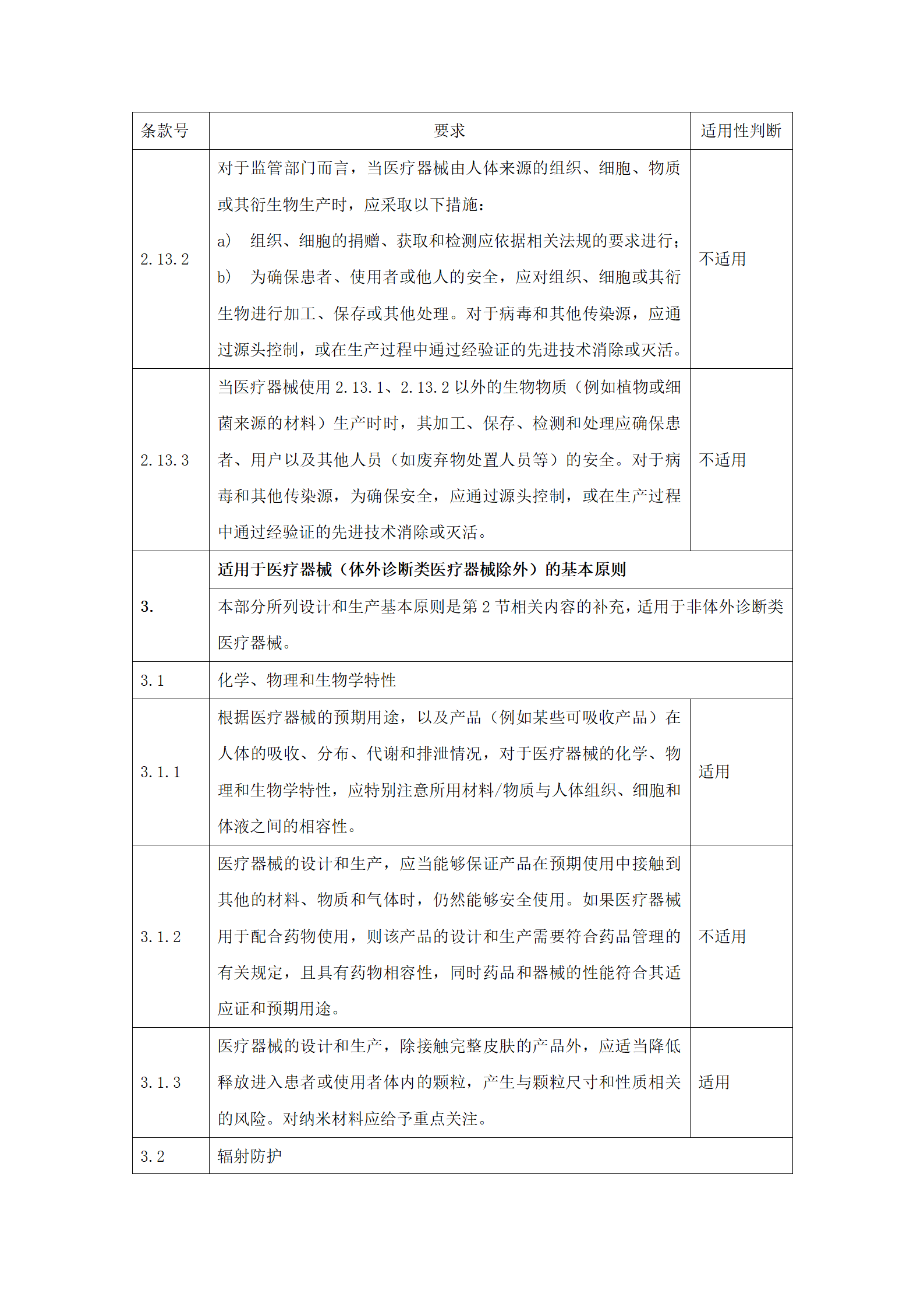
应明确申报产品对《医疗器械安全和性能的基本原则》(附件2)中各项要求的适用性。对于不适用的要求,应当逐项说明不适用的理由。对于适用要求,应逐项说明为符合要求所采用的方法,以及证明其符合性的文件。关于证明各项要求符合性的文件,如果包含在产品注册申报资料中,应当说明其在申报资料中的具体位置。对于未包含在产品注册申报资料中的文件,应当注明该证据文件名称及其在质量管理体系文件中的编号。
(五)产品技术要求及检验报告
1.产品技术要求
注册申请人应按照《医疗器械产品技术要求编写指导原则》编写产品技术要求,结合申报产品的特点设置条款。
产品技术要求明确产品规格型号及划分说明。要注明软件发布版本、软件版本命名规则,其中软件版本命名规则需与质量管理体系保持一致。
根据产品适用范围中涵盖的可测量的眼前节生物学参数描述性能参数,如角膜前表面曲率、后表面曲率(若有)、中央角膜厚度、眼轴长度、白到白距离、前房深度/容积等。
关键性能参数至少包括光源的性能要求、各生物学参数的测量性能要求、断层成像的性能要求(若有)、软件及网络安全功能要求等。申报产品若同时具备其他功能,也应在性能参数中体现。
光源的性能要求至少包括设备所有光源(成像光源、照明光源、测量光源等)的波长及工作距离处辐射功率/辐照度,其中白光可以明确出波段范围、色温、照度。测量的性能要求至少包括测量范围、允差、重复性等,如角膜曲率半径测量范围、测量允差,眼轴长度可设定测量范围、测量重复性、允差等性能指标。断层成像的要求可参考《眼科光学相干断层扫描仪注册技术审查指导原则》。软件功能及网络安全可根据产品的实际情况编写,如通过分析获得的各生物学参数对拟植入人工晶体度数进行计算、数据导出功能、视频或图像的记录功能等,明确人工晶状体计算公式的名称。
2.检验报告
电气安全应符合GB 9706.1的要求;电磁兼容应符合YY9706.102的要求;激光光源还应符合GB 7247.1的要求,超发光二极管还可参考GB 7247.1的要求;脚踏开关应符合YY 1057的要求。
检验报告提供软件版本界面照片或列明软件版本信息,有用户界面的软件体现软件发布版本、软件完整版本,无用户界面的软件体现软件完整版本。说明书注明软件发布版本。
检验产品典型性:同一注册单元选择结构最复杂、功能最多、技术指标最高的型号进行性能和电气安全检测。如果检测一个型号不能覆盖其他型号的全部性能功能,则可对其他型号不能覆盖的部分进行差异检测。
(六)研究资料
1.产品性能研究
性能指标确定的依据应根据产品的工作原理、作用机理描述设计输入来源以及临床意义,明确申报产品所采用的标准或方法、采用的原因及理论基础。
适用的国家标准、行业标准中,如果有不适用的条款,也应将不适用的条款及理由予以说明。如,角膜曲率可参考GB38455,波前像差可参考YY/T 1418,角膜形态可参考YY 0787,眼轴长度可参考YY/T 1484。应关注标准中是否给出了具体的数值,对于未给出具体要求的,注册申请人应说明申报产品功能性能指标确定的依据。
注册申请人应根据申报产品的工作原理、测量原理合理制定性能参数。确定依据不能笼统地描述为“依据产品特点”、“依据临床需求确定”,应详细说明是产品的什么特点,何种临床需求。对于参考同类产品确定的,应提供同类产品的相关资料。多光源的设备还应分别说明各光源参数设定的依据。
申报产品预期与其他医疗器械、药品、非医疗器械产品联合使用实现同一预期用途,还应提供证明联合使用安全有效的研究资料,包括互联基本信息(连接类型、接口、协议、最低性能)、联合使用风险及控制措施、联合使用上的限制,兼容性研究等。
申报产品若同时具备其他功能,应提交详细资料说明工作原理和作用机理并提交相应的验证资料。
2.软件及网络安全研究
产品结构组成中若包含作为医疗器械组成部分的软件,应参照《医疗器械软件注册审查指导原则(2022年修订版)》的要求提供研究资料,内容包括基本信息、实现过程、核心功能、结论等内容,详尽程度取决于软件安全性级别(严重、中等、轻微)。其中,基本信息包括软件标识、安全性级别、结构功能、物理拓扑、运行环境、注册历史,实现过程包括开发概况、风险管理、需求规范、生存周期、验证与确认、可追溯性分析、缺陷管理、更新历史,明确核心功能、核心算法、预期用途的对应关系。若具备利用测量的数据对拟植入的人工晶状体度数进行计算的功能,应当明确植入的人工晶状体计算公式。
产品若具备电子数据交换、远程控制或用户访问功能的独立软件和含有软件组件的产品,应当参照《医疗器械网络安全注册审查指导原则(2022年修订版)》提供研究资料,基本信息包括软件信息、数据架构、网络安全能力、网络安全补丁、安全软件,实现过程包括风险管理、需求规范、验证与确认、可追溯性分析、更新维护计划,漏洞评估明确已知漏洞相关信息。应提交网络安全描述文档,并在产品技术要求中规定相应的性能指标。
若采用深度学习等人工智能技术实现预期功能与用途,应当参照《人工智能医疗器械注册审查指导原则》提供算法研究资料,包括算法基本信息、数据收集、算法训练、算法性能评估等内容。
通过电子接口与其他医疗器械或非医疗器械交换并使用信息,应提供互操作性研究资料,包括基本信息、需求规范、风险管理、验证与确认、维护计划等内容。
3.生物学特性研究
应对产品各结构组成与患者和使用者接触部分的生物相容性进行评价。眼科光学生物测量设备预期与患者接触的部件主要是颏托、颏托,与患者皮肤短期接触,按照GB/T 16886.1标准的要求,生物相容性评价应至少考虑以下方面的要求:细胞毒性、致敏、皮肤刺激。
若使用者需佩戴手套操作、配合颏托纸、颏托纸使用,不与患者直接接触,也可不进行生物相容性评价,但应在说明书中明确。
4.清洁、消毒、灭菌研究
一般情况下,眼科光学生物测量设备与人体表面皮肤接触,无需灭菌,由使用者常规擦拭或低水平消毒,可不提供消毒灭菌研究资料。若主机及配件涉及终端用户消毒/灭菌,制造商应当明确推荐的消毒/灭菌工艺(方法和参数)以及所推荐方法确定的依据及验证的相关研究资料。
5.稳定性研究
使用期限一般主要取决于使用过程中部件、元器件的损耗、老化等,注册申请人应按照声称的使用期限对设备进行老化/疲劳试验,也可对影响设备使用期限的关键部件进行老化/疲劳试验,例如设备中不可更换(或更换成本高)的部件,并提供相应的研究资料。研究资料应能证明上述部件按照所声称的使用期限,经过老化/疲劳试验后,产品性能和安全仍符合预期的要求。使用期限也可基于已有数据进行合理的推断、分析、计算得出,但应提供详细的说明及支持性资料。可参考《有源医疗器械使用期限技术审查指导原则》的要求。
注册申请人对包装和产品进行模拟试验,模拟在贮存和运输过程中,遇到极端情况时,例如环境(温湿度、气压等)变化、跌落、振动、加速度等,产品不会发生性能、功能改变,包装系统具有保护产品的能力。经过模拟试验后,观察包装外观是否有不可接受的异常现象,对产品进行性能测试,证明运输和环境测试后产品能够保持其完整性和功能性。环境试验可参考GB/T14710的要求。
6.光辐射安全研究资料
含有光源的产品均应提供光辐射安全的研究资料,可根据申报产品的实际情况,针对仪器上的光源,如照明光源、测量光源、成像光源、固视光源等,可以参考ISO 15004-2的要求,提交相应的检测报告。含激光光源超过1类的还应符合GB7247.1的要求。
7.其他研究资料
注册申请人应提供一份具备实操性的校准说明及方案,应当能保证申报产品在整个使用生命周期内,测量功能可以满足临床使用的要求。
测量功能应当开展系统的性能验证,至少包括测量范围及线性、精密度、重复性、复现性、允差等,并应当提交研究资料,术语含义参见JJF1001-2011。
以眼科光学生物测量设备测量眼轴长度为例:
(1)测量范围及线性,测量范围应当至少选取5个点进行验证,涵盖低、中、高及两端限值,每个点至少测量3次取均值。线性应对至少测量范围内5个均值点进行回归分析。
(2)测量值的允差,至少选取3个低、中、高测量点(不同于测量范围中的测量点)的平均值验证测量允差是否符合标称值,允差以绝对标准偏差(SD)表示。
(3)测量值的精密度,选取至少3个低、中、高测量点(不同于测量范围中的测量点),同一时间段内连续测量3次,不同时间段内测量3次,精密度以相对标准偏差(RSD)表示。
(4)测量值的重复性,同一设备,相同操作者、相同环境温度和湿度、相同地点,相同3个低、中、高测量点(不同于测量范围中的测量点),分别计算RSD。
(5)测量值的复现性,同一设备,不同操作者、不同环境温度和湿度、不同地点,相同3个低、中、高测量点(不同于测量范围中的测量点),分别计算RSD。
8.其他资料
角膜测厚仪(16-04-13)属于列入《免于进行临床评价的医疗器械目录》中的产品,可参考《列入免于临床评价医疗器械目录产品对比说明技术指导原则》开展等同性论证。
(七)临床评价要求
除角膜测厚仪(16-04-13)外的其它眼科光学生物测量设备不属于列入《免于进行临床评价的医疗器械目录》的中产品,注册申请人应当依据所申报产品的结构组成、性能参数和预期用途等,参考《医疗器械临床试验质量管理规范》、《医疗器械临床评价技术指导原则》、《医疗器械等同性论证技术指导原则》、《决策是否开展医疗器械临床试验技术指导原则》等相关要求开展临床评价。
申报产品除获得眼科生物学参数外,还具备其他多种功能且属于免临床目录的,可通过免临床目录的评价方式比较相应的功能。如,具备通过非接触方式测量人眼角膜地形图信息,获得角膜曲率及屈光力等参数可与目录中角膜地形图(16-04-12)产品进行比较,证明具有等同性;具备通过眼表泪膜干涉成像诊断干眼、眼表照相等功能,可分别与干眼检测仪(16-04-19)、眼用相机(16-04-05)等产品进行比较,证明具有等同性。
建议注册申请人结合眼科光学生物测量设备的风险和受益,选择合理的临床评价路径,论证其临床应用的安全有效性。
(八)说明书和标签样稿
产品说明书和标签应符合《医疗器械说明书和标签管理规定》、GB9706.1、GB7247.1、YY9706.102中有关产品使用说明书及标签的相关要求。光辐射安全参考ISO15004-1、ISO15004-2的要求。警告及注意事项至少包括:使用资质的要求,如只能由经过培训的专业的医务人员操作;电磁兼容方面相关的警告及措施;不应放置在影响本产品运行和性能的位置的警告;对检修人员、销售商及相关人员,应提供说明如何检修产品的调整装置及其工作过程。
医疗器械标签因位置或者大小受限而无法全部标明上述内容的,至少应当标注产品名称、型号、规格、生产日期和使用期限或者失效日期,并在标签中明确“其他内容详见说明书”。
说明书应与综述资料、研究资料、临床评价报告关于测量功能、适用范围的表述保持一致,并明确适应证。适应证应明确具体的测量组织。所有未获准的适应证均应删除。某些模式可能含有未获批的适应证,则注册申请人应该在软件模式中关闭相关功能,并在说明书明确已批准的模式及未获批的适应证。
说明书还应参考《医疗器械软件注册审查指导原则(2022年修订版)》体现软件的功能、使用限制、输入输出数据类型、必备软硬件、最大并发数、接口、访问控制、运行环境(若适用)、性能效率(若适用)等信息,明确软件发布版本;参考《医疗器械网络安全注册审查指导原则(2022年修订版)》提供网络安全说明和使用指导,明确用户访问控制机制、电子接口(含网络接口、电子数据交换接口)及其数据类型和技术特征、网络安全特征配置、数据备份与灾难恢复、运行环境(含硬件配置、外部软件环境、网络环境,若适用)、安全软件兼容性列表(若适用)、外部软件环境与安全软件更新(若适用)、现成软件清单(SBOM,若适用)等要求。
三、编写单位
本指导原则由国家药品监督管理局医疗器械技术审评中心编写并负责解释。
四、参考文献
[1]《医疗器械监督管理条例》(国务院令第739号)[Z].
[2]《医疗器械注册与备案管理办法》(国家市场监督管理总局令第47号)[Z].
[3]《医疗器械说明书和标签管理规定》(国家食品药品监督管理总局令第6号)[Z].
[4]《关于公布医疗器械注册申报资料要求和批准证明文件格式的公告》(2021年第121号)[Z].
[5]医疗器械临床评价技术指导原则(国家药品监督管理总局通告2021第73号)[Z].
[6]医疗器械软件注册审查指导原则(2022年修订版)(2022年第9号)[Z].
[7]医疗器械网络安全注册审查指导原则(2022年修订版)(2022年第7号)[Z].
[8]《医疗器械产品技术要求编写指导原则》(国家药品监督管理局通告2022年第8号)[Z].2022
[9]JJF1001-2011 《通用计量术语及定义》[S].
[10]Drexler W, Fujimoto J G.Optical coherence tomography: technology and applications[M]. Springer Science&Business Media, 2008.
[11]郁道银,谈恒英.工程光学第三版[M].北京:机械工业出版社,2011 : 340-349.
附件1:
产品工作原理和测量原理举例
一、工作原理
以扫频源OCT设备为例,说明其主要的工作原理及涉及的关键元器件。扫频OCT采用连续发射激光的窄谱光源和同步的高速点传感器产生中心波长为1050nm的低相干光,在分光器处完成振幅分割,参考光进入参考臂,物光进入测量臂;参考臂由一个已知距离的反射器组成;而在样本臂中,扫描器将光偏转以进行横向采样,物镜会将光束聚焦到样本上。测量臂及参考臂返回的光信号在耦合器中汇合,使两束光在耦合器中相干,然后由信号分析系统中的光电探测器接收到不同波长的组合光并将干涉频谱记录下来用于分析。每完成一次视光轴上单点位置的探测,获取的信号为A扫描。激光器发生了整个光谱,探测器采集到不同波长的光形成的干涉条纹,通过对条纹分析可以反映出组织的深度,完成A扫描;通过对不同路径的A扫描,合成B-扫描。下图为扫频源OCT光路设计图

(一)组织间的距离
基本原理是不同组织界面会形成不同的反射信号,通过不同组织间的信号差获得长度的测量。如:通过光轴上角膜前后反射峰之间的距离可反映角膜中央厚度;晶状体前后表面反射峰的之间距离是晶状体的厚度;角膜前表面至视网膜色素上皮细胞之间的反射峰的距离为眼轴长度。
采用PCI原理设备使用的光源是多模激光二极管(MMLD),MMLD光谱曲线是离散的,在组织界面的前后会产生一系列旁瓣次峰,PCI技术只能得到视网膜RPE层的反射以及旁瓣,因此PCI技术只能一次测量中获得眼轴长度。采用OLCR原理的设备使用的光源是超辐射发光二极管(SLD),SLD光谱曲线是连续的,在组织的前后界面处产生单个峰值,在不同的组织界面产生多个峰值,角膜前后表面反射峰之间的距离即为角膜中心光学厚度,角膜后表面至晶状体前表面反射峰之间的距离为前方光学深度,晶状体前后表面反射峰的距离为晶状体光学厚度,从角膜前表面至视网膜RPE反射峰的距离为眼轴光学长度,OCLR技术可以一次测量眼睛轴向的所有距离。
OCT设备利用迈克尔逊干涉技术,收集反射光束的信息。由于人眼内不同结构或组织的反射信号强度不同,因此可以通过若干B扫描获得人眼组织的断层像,通过对断层像进行分析,获得目标组织深度的数据。
利用Scheimpflug原理的设备是通过将CCD相机和裂隙光的投射角度设定为适当的角度,将眼前节切面-镜头平面-CCD相机布局按前述Scheimpflug的原理设置。测量光源发出的测量光,通过与被验者眼前节截面和水平设置裂隙板发出的裂隙光,以及投光系的镜面汇集光束,投射在被检测者角膜上,并横穿射入眼前节。此时,眼前节截面影像通过受光系的镜面成像于CCD相机,并进行拍摄。根据所拍摄的眼前节截面影像数据来确定角膜厚度及前房深度。
(二)角膜曲率
获得角膜曲率的原理与角膜曲率计相似。角膜曲率计的测量工作原理是假设角膜的光学面为球面或球柱面,根据光学反射的原理,角膜前表面半径中央3mm直径区域内,测量两条互相垂直的水平和垂直经线的曲率半径(K)值。
附件2:
医疗器械安全和性能的基本原则举例















