
2019年11月12日,国家市场监督管理总局发布《保健食品命名指南(2019年版)》(以下简称“《指南》”),该《指南》适用于保健食品注册和备案产品的命名。为了帮助企业快速获取关键信息,瑞旭集团主要针对保健食品名称不得含有的内容、申报与审评要求进行了整理解读。
1.保健食品名称组成
保健食品名称由商标名、通用名和属性名依次排列组成。

2.保健食品名称不得含有的内容
保健食品名称中商标名和通用名不得含有以下内容:

3.保健食品名称申报与审评要求
(1)商标名
商标名可使用已在中国境内注册或非注册商标,若使用已注册商标,其注册商标应在核定使用范围内。根据瑞旭集团的保健食品申报经验,注册商标的核定使用范围应属于国际分类项下的第5类或第30类。
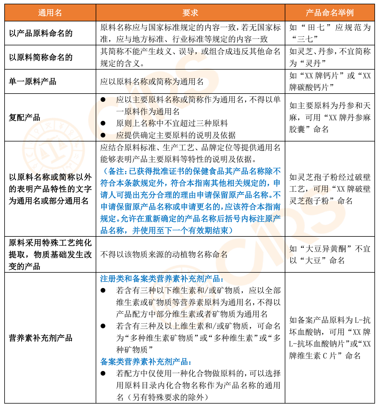
(2)通用名

(3)属性名
- 若有适用的国家标准、行业标准或地方标准,应按照相应标准的规定进行属性名命名;
- 若无适用的标准,应按《中国药典》制剂通则规定的属性名命名。
(4)特殊标注
- 应在属性名后加括号规范标注,如配方中使用香精,可标注对应口味,若使用多个香精,仅可选择标注一种主要香精对应的口味。如XX牌XX片(菠萝味);
- 对于营养素补充剂产品,特定人群应与适宜人群保持一致,如XX牌XX片(7-10岁)。
瑞旭观点
瑞旭集团建议保健食品相关企业:
- 对于未获得批准证书的保健食品,企业应严格按照本《指南》的规定进行产品命名;
- 对于已获得批准证书的保健食品,若产品名称不符合《指南》规定,企业应提前准备申请变更产品名称。
相关链接:
