食品
瑞旭集团
工业化学品
日化品
食品
医疗器械
农用化学品
检测认证
可持续发展
Search

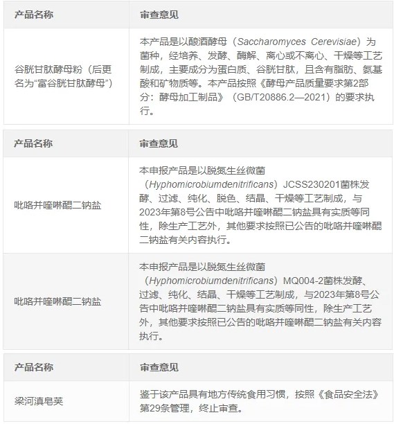
新年喜报!瑞旭助力企业批准富谷胱甘肽酵母、PQQ、梁河滇皂荚等多种新食品原料!

2025年新年伊始,国家卫生健康委员会卫生行政许可公众查询平台发布了好消息:一批新食品原料已更新至终止审查目录。这意味着这些原料已通过官方审查,可以正式进入市场使用,为食品行业带来新的发展机遇。

其中,由瑞旭代理申报的富谷胱甘肽酵母被批准为食品,吡咯并喹啉醌二钠盐(PQQ)被批准为实质等同,梁河滇皂荚(皂角米)被认定为地方特色食品。

瑞旭集团食品事业部组建于2012年,已经帮助超过1000家国内外食品及相关企业完成“一站式”的食品合规工作。在三新食品、合成生物学食品、美国GRAS认证、欧盟Novel Food、保健食品、两特食品等申报领域拥有众多成功案例。

凭借专业技术能力、多方资源和全球网络,我们为客户提供:三新食品申报(新食品原料、食品添加剂新品种、食品相关产品新品种,包括合成生物学新品种)、美国GRAS认证、欧盟Novel Food申请、保健食品注册与备案、特殊医学用途配方食品注册、婴幼儿配方乳粉注册、普通食品、实验室、法规信息跟踪及培训等服务,帮助客户实现产品合规,并快速获得市场准入,提升竞争力。

扫描下方的二维码订阅“CIRS食品合规互动”!实时传递最新食品监管法规动态,获取最热行业资讯,你想知道的最新一手资讯都在这里。

食品

① 凡本网注明"稿件来源:“杭州瑞旭科技集团有限公司"的所有文字、图片和音视频稿件,版权均属杭州瑞旭科技集团有限公司所有,任何媒体、网站或个人未经本网协议授权不得转载、链接、转贴或以其他方式复制发表。已经本网协议授权的媒体、网站,在下载使用时必须注明"稿件来源:杭州瑞旭科技集团有限公司",违者本网将依法追究责任。
② 本网未注明"稿件来源:杭州瑞旭科技集团有限公司 "的文/图等稿件均为转载稿,本网转载出于传递更多信息之目的,并不意味着赞同其观点或证实其内容的真实性。如其他媒体、网站或个人从本网下载使用,必须保留本网注明的"稿件来源",并自负版权等法律责任。如擅自篡改为"稿件来源:杭州瑞旭科技集团有限公司",本网将依法追究责任。如对稿件内容有疑议,请及时与我们联系。
③ 如本网转载稿涉及版权等问题,请作者在两周内速来电或来函与杭州瑞旭科技集团有限公司联系。
联系我们
杭州总部:+86 571-89716573
上 海:+86 21 5077 8970
日本产品:+86 571 86057827