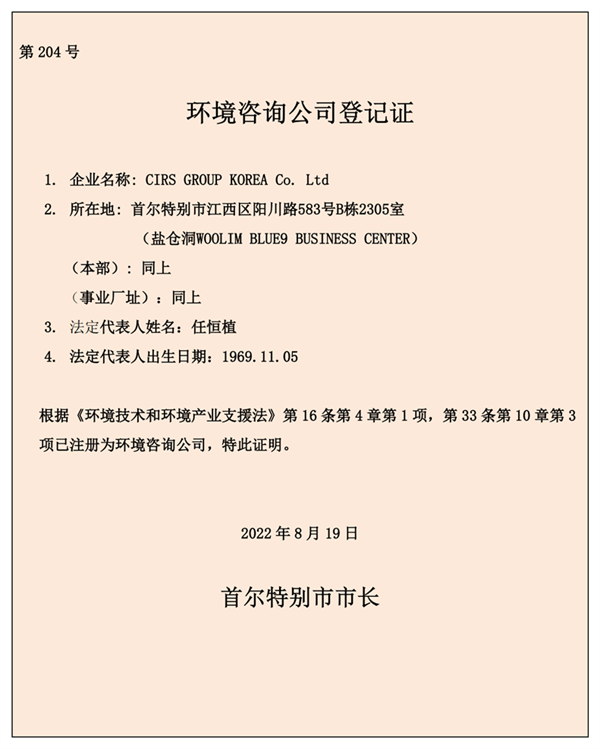
8月31日,CIRS Korea根据 韩国《环境技术及环境产业支援法》注册为环境咨询机构并取得登记证。这表明韩国政府认可CIRS的专业技术能力,CIRS也可以优先获得韩国的环境政策及相关信息。CIRS Korea将在此基础上提供更好的化学物质、化妆品和环境咨询服务。


韩国子公司CIRS Korea
成立于2018年11月,是瑞旭集团全球化战略的重要里程碑,致力于为全球企业提供韩国K-REACH法规以及其它韩国产品安全法规咨询服务,同时也为韩国企业提供中国、欧洲、美国等地区的法规咨询服务。经过四年的运营,韩国子公司已快速发展成为韩国产品合规咨询服务头部企业,进一步推进集团在韩国的业务辐射,提高市场号召力和品牌影响力。
瑞旭集团总部位于中国,在爱尔兰、韩国、美国、英国设有子公司,凭借其专业技术、多方资源和全球网络专业为化工、化妆品和新原料、食品、医疗器械、农药、消毒品、消费品企业提供全球化与本地化的合规服务。

