近日,杭州瑞旭科新生物技术有限公司(以下简称“科新生物”,CIRS Biotech)与上海君裕生物科技集团有限公司(以下简称“君裕集团”)联合开展的栀子提取物(Gardeniae Fructus Extract)抗皮肤光损伤研究取得突破性进展。该项研究成果已发表于国际知名期刊《Cosmetics》(SCI收录),为抗光损伤类化妆品功效原料的研发与评价体系构建提供了重要科学依据。
研究采用多学科交叉方法,从体外功效评价、蛋白组学和网络药理学多维度深入解析栀子提取物的抗光损伤作用及潜在机制。结果表明,该提取物通过多重途径:增强抗氧化能力、抑制炎症反应、促进屏障修复及调控细胞周期(特别是G2/M检查点和p53信号通路),显著改善UVB辐照导致的光损伤,其核心活性成分栀子苷可能是关键功效分子。这项研究为化妆品行业提供了一种抗光损伤活性天然植物原料筛选的新型解决方案,兼具科学性和市场潜力,彰显了中国美妆体外功效评价技术领域的国际竞争力,推动行业科研水平迈上新台阶。
作为专业的第三方研究机构,瑞旭科新生物始终致力于为日化品及日化原料企业提供原料及化妆品功效宣称的科学支持。公司在美白、抗衰和敏感肌等核心功效领域构建了完善的技术体系,涵盖原料筛选、体外功效评价、产品研发测试及技术咨询等全流程服务。而君裕集团作为专注美容健康领域的领军企业,在植物提取物活性研究和中药现代化领域具备显著技术优势,并持续推动天然成分的科学创新。双方秉持一致的科研理念与技术目标,共同开展“栀子提取物对皮肤光损伤保护模型构建及机制研究”合作项目,致力于探索传统中药在现代护肤领域的创新应用。


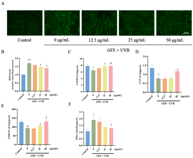
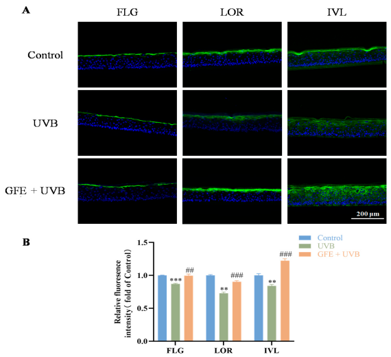
1. 多维度功效评价体系
将抗氧化酶活性检测(T-SOD/CAT/GSH-Px)、脂质过氧化标志物(MDA)定量分析与3D表皮模型屏障蛋白(FLG/LOR/IVL)免疫荧光成像技术系统整合,建立覆盖氧化应激-炎症反应-屏障修复的全链条光损伤评价体系,实现从细胞到组织水平的精准量化。
![]() | ![]() |
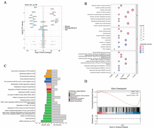
2. 组学技术融合应用
蛋白质组学与网络药理学结合:通过DIA定量蛋白组技术发现G2/M检查点等栀子抗光损伤关键靶标;运用网络药理学分析锁定TP53/IL1B/MMP9等核心靶点;创建栀子苷-p53分子对接验证,为栀子提取物抗光损伤机制研究提供多组学交叉验证范式。
![]() | ![]() |
瑞旭科新生物已完成包括美白、抗衰、敏感肌、控油祛痘、抗糖抗氧和头皮护理在内的全方位体外功效评价体系构建。通过生化实验、细胞模型、3D皮肤模型等多模型联用,结合网络药理学分析与皮肤微生态模型等前沿技术,打造了覆盖日化品功效评价需求的多维科学评估系统。这一体系从皮肤作用机制的科学底层逻辑出发,不仅实现了对各类功效宣称的精准量化评估,更通过生物信息学网络分析整体性阐明活性成分的作用靶点与通路,结合分子对接模拟技术预测成分与蛋白的互作关系。最新研究的体外皮肤微生态模型,可用于评价产品对皮肤菌群数量、多样性的影响,并以安全性角度出发探究原料在菌群代谢作用下的转化,为化妆品开发提供更全面的科学依据。
依托多模型联用与跨学科技术整合,瑞旭科新生物建立了从原料筛选-功效验证-安全评估的全链条评价解决方案,以全球化科研视野推动日化功效评价迈向数据化、系统化的新阶段,为行业创新与标准升级持续注入科技动力。






