SCI期刊最新发表:科新生物与君裕集团合作揭示栀子提取物抗皮肤光损伤科学机制
继栀子提取物在抗皮肤光损伤研究中取得突破后,杭州瑞旭科新生物技术有限公司(以下简称“科新生物”)与上海君裕生物科技集团有限公司(以下简称“君裕集团”)共同开展的栀子提取物(Gardeniae Fructus, GF)增强表皮屏障功能机制研究,近日再获重要进展。该研究成果已正式发表于国际SCI期刊《Molecules》,为开发基于栀子活性成分的屏障修护型化妆品提供了坚实的理论支撑。
|
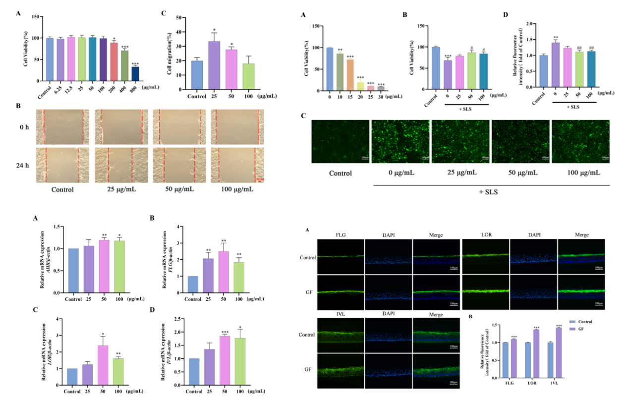
栀子作为一种富含环烯醚萜类化合物的传统中药,已被证实具有多种皮肤改善功效,然而其增强表皮屏障功能的具体机制尚不明确。为系统阐释其作用途径,研究团队采用多学科交叉策略,首先通过UPLC-MS/MS分析鉴定GF的环烯醚萜类成分;进一步利用蛋白质组学分析、分子对接及分子动力学模拟,预测其关键作用靶点,发现GF中的主要环烯醚萜类成分可通过与芳香烃受体(AHR)结合以改善屏障功能;结合体外模型与人体试验,综合评价GF对皮肤屏障功能的改善效果,对上述机制进行验证。
研究结果显示,栀子提取物通过多重通路协同增强皮肤屏障功能:一方面促进角质形成细胞迁移,增强细胞对十二烷基硫酸钠(SLS)诱导的氧化损伤的抵抗能力;另一方面通过激活AHR信号通路上调丝聚蛋白(FLG)、兜甲蛋白(LOR)和内披蛋白(IVL)等关键屏障蛋白的表达。该研究不仅揭示了栀子提取物在皮肤屏障修护中的作用机制,也为天然活性成分的筛选与功效评价提供了新思路,展现出广阔的应用前景与市场潜力。
|
作为专业的第三方研究机构,瑞旭科新生物始终致力于为日化品及原料企业提供科学的功效宣称支持。公司在美白、抗衰及敏感肌护理等核心领域,构建了覆盖原料筛选、体外功效评价、产品研发测试至技术咨询的全流程服务体系。君裕集团作为美容健康领域的领军企业,在植物提取物活性研究与中药现代化方面积淀深厚,持续引领着天然成分的科学创新。基于共同的科研理念,双方联合启动了“栀子提取物增强表皮屏障功能科学机制研究”项目,旨在深入探索传统中药在现代护肤领域的创新应用。
1. 全链条功效评价体系:
整合体外实验与人体临床评估,系统探究GF对皮肤屏障功能的改善作用。在体外层面,通过细胞模型评估GF对HaCaT细胞活力与迁移的促进作用,并采用荧光法检测其对SLS诱导的氧化应激的抑制效果;进一步利用qPCR与免疫荧光技术,在三维表皮模型中定量分析屏障关键蛋白(FLG、LOR、IVL)的表达变化。在临床层面,开展随机双盲对照试验,通过测定角质层含水量、经皮水分流失及红斑指数等指标,评估含GF凝胶对敏感皮肤受试者屏障功能的改善效果,从而建立起从细胞到人体的全链条评价体系。
|
2. 多维度机制解析技术:
基于UPLC-MS/MS鉴定GF中9种环烯醚萜类成分;进而整合蛋白质组学、网络药理学、分子对接及分子动力学(MD)模拟,系统预测其作用靶点并验证与芳香烃受体(AHR)的结合能力。结果表明,GF处理引起417个蛋白质表达显著改变,其中79个靶点可能与皮肤屏障功能调节相关。分子对接与动力学模拟进一步证实,GF的主要环烯醚萜与AHR具有良好结合活性,且京尼平苷-AHR复合物在MD模拟中结构稳定。最终阐明,GF通过激活AHR信号通路,显著上调FLG、LOR、IVL等关键屏障蛋白的表达,从而发挥增强皮肤屏障功能的作用。
|
目前,瑞旭科新生物已完成包括美白、抗衰、敏感肌、控油祛痘、抗糖抗氧和头皮护理在内的全方位体外功效评价体系构建。通过生化实验、细胞模型、3D皮肤模型等多模型联用,结合网络药理学分析与皮肤微生态模型等前沿技术,打造了覆盖日化品功效评价需求的多维科学评估系统。这一体系从皮肤作用机制的科学底层逻辑出发,不仅实现了对各类功效宣称的精准量化评估,更通过生物信息学网络分析整体性阐明活性成分的作用靶点与通路,结合分子对接模拟技术预测成分与蛋白的互作关系。最新研究的体外皮肤微生态模型,可用于评价产品对皮肤菌群数量、多样性的影响,并以安全性角度出发探究原料在菌群代谢作用下的转化,为化妆品开发提供更全面的科学依据。
|
瑞旭科新生物美白体外功效评价模型 注:a-f分别表示HaCaT-MNT-1细胞共培养模型Masson-Fontana染色,3D黑素皮肤模型HE染色,黑素皮肤模型表观拍照,HaCaT-MNT-1细胞共培养模型荧光双染,黑素皮肤模型黑色素分布,L*值和黑色素含量。 |
|
瑞旭科新生物抗衰抗炎体外功效评价模型 注:a-e分别表示JC-1测定线粒体膜电位,β-半乳糖苷酶染色(X-gal),基质金属蛋白酶MMPs表达,免疫荧光染色测定Ⅰ型胶原蛋白含量,IL-6和IL-1β等炎症因子的表达。 |
依托多模型联用与跨学科技术整合,瑞旭科新生物建立了从原料筛选-功效验证-安全评估的全链条评价解决方案,以全球化科研视野推动日化功效评价迈向数据化、系统化的新阶段,为行业创新与标准升级持续注入科技动力。








